研究表明生长素调控植物发育新机制

作者:PBJ 2024/6/5 10:49:47
胚乳是一种生殖组织,来源于单倍体精子细胞与以二倍体为主的中心细胞的融合,支持胚胎的发育。在大多数开花植物中,胚乳细胞核的初始分裂不是通过细胞化来完成的;这个过程只有在特定数量的有丝分裂周期发生后才会发生。细胞化的时间显著影响种子的活力和大小。先前的研究表明生长素是启动细胞核分裂和决定细胞化时间的关键因素。在这里,研究者们揭示了一个簇状生长素反应因子家族(cARFs)作为胚乳细胞化的剂量敏感调节因子
胚乳是一种生殖组织,来源于单倍体精子细胞与以二倍体为主的中心细胞的融合,支持胚胎的发育。在大多数开花植物中,胚乳细胞核的初始分裂不是通过细胞化来完成的;这个过程只有在特定数量的有丝分裂周期发生后才会发生。细胞化的时间显著影响种子的活力和大小。先前的研究表明生长素是启动细胞核分裂和决定细胞化时间的关键因素。在这里,研究者们揭示了一个簇状生长素反应因子家族(cARFs)作为胚乳细胞化的剂量敏感调节因子的参与。

cARFs,母系表达和父系沉默,可诱导细胞化,从而限制种子生长。该发现与父母冲突理论的预测一致,表明cARFs是这场冲突的主要分子靶点。研究者们进一步证明了十字花科中cARFs的反复扩增,这表明通过加强母体对胚乳细胞化的控制,对父母冲突做出了进化反应。该研究强调,亲本对胚乳细胞化的拮抗控制集中在生长素的生物合成和信号传导上。
图片
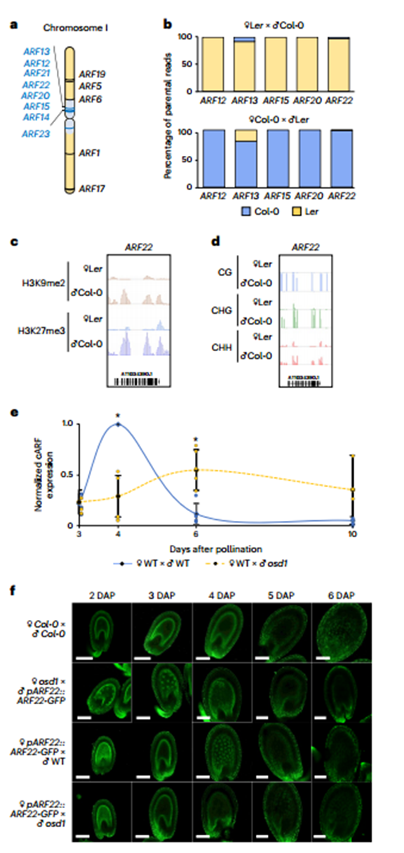
先前的工作确定了生长素是启动胚乳第一次核分裂并决定胚乳细胞化时间的关键因素。生长素生物合成是在受精后由YUCCA10(也称为YUC10)和色氨酸氨基转移酶相关(也称为TAR1)从父系基因组启动的,这两个基因是调节生长素生物合成的印迹父系表达基因。生长素水平在细胞化时停止,而相反,胚乳细胞化失败与生长素水平增加相关。然而,生长素如何控制胚乳细胞化尚不清楚。
图片
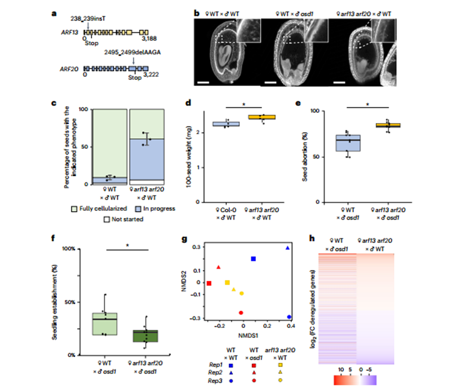
研究者们之前发现了一组生长素反应因子(ARFs),其在胚乳细胞化延迟的种子中强烈上调。考虑到生长素和胚乳细胞化之间的联系,研究者们研究了这些ARFs在胚乳中的功能。先前的报道发现,cARFs在胚胎发育的球形阶段在珠孔胚乳结构域中表达。为了特异性地确定cARFs何时何地表达,我们通过逆转录定量PCR(RT–qPCR)和使用ARF15和ARF22的报告子构建体的蛋白质定位来监测转录物丰度,ARF15或ARF22含有与绿色荧光蛋白(GFP)报告子融合的两个基因的启动子和编码区(pARF15::ARF15-GFP和pARF22::ARF22-GFP)。由于cARFs在核苷酸序列水平上高度相似,因此不可能通过RT–qPCR来区分单个cARFs。因此,我们监测了所有cARF的转录水平,并发现它们在4 DAP时达到峰值。类似地,在~4-5DAP时,GFP荧光在珠孔和外周胚乳中积累。因此,cARF积累先于胚乳细胞化,在拟南芥野生型Col-0中,胚乳细胞化始于5-6 DAP。
图片
在父系过剩的种子中,cARF的表达被延迟和减少。为了测试cARF表达与父系过剩表型之间的因果关系,研究者们测试了arf13-arf20突变体是否增强了父系过剩表型。事实上,与野生型植物相比,当使用arf13 arf20作为母本时,三倍体种子败育率更高,对应于可存活的三倍体arf13 arf20幼苗数量减少。因此,削弱cARF功能会加重父系过剩的种子表型,这与cARF在调节胚乳细胞化中的作用一致。为了测试arf13 arf20和父系过剩种子中胚乳细胞化的延迟是否有共同的分子基础,我们比较了缺乏母系arf13 arf20功能的种子和父系过剩种子在7 DAP时的转录组。事实上,研究者们发现父系过剩种子和arf13-arf20种子的转录组聚集在一起,而野生型转录组分别聚集。转录组的相似性也反映在父系过剩种子和缺乏ARF13-ARF20功能的种子中基因失调的相似趋势上(|log2-FC|≥1;Padj<0.05)。总之,缺乏ARF13和ARF20功能的种子中的转录反应类似于父系过量种子的转录反应,该结论支持父系过量的种子中延迟的细胞化与cARFs的失调有关的假设。
图片
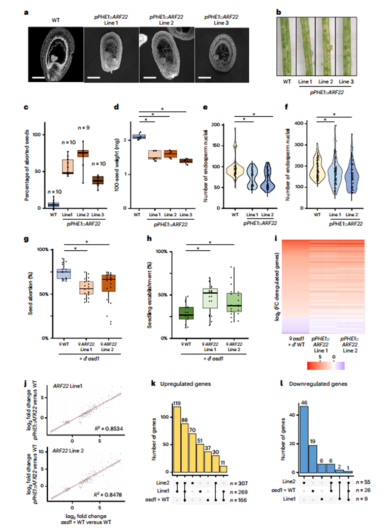
接下来,研究者们讨论了cARFs的早熟表达是否足以诱导早期细胞化,从而模仿母体过量种子表型的问题。为此,研究者们在PHERES1(也称为PHE1)启动子的控制下在胚乳中表达ARF22,该启动子在受精后直接具有活性,并持续到胚乳细胞化完成。在PHE1启动子的控制下,cARFs在1和2 DAP下过表达。与cARFs是诱导胚乳细胞化所必需的观点一致,pPHE1::ARF22品系产生具有早熟细胞化胚乳的种子,比野生型种子早1天甚至2天。早熟胚乳细胞化与细胞核增殖减少有关,类似于母体过量种子的表型。半合子pPHE1::ARF22系以高频率产生流产种子,表明ARF22的早熟表达足以引发种子停滞。这些种子含有发育良好的胚胎,周围有一个小的、细胞化的胚乳,类似于母体多余的种子。种子大小的减小导致胚胎位置异常,可能导致种子流产。总之,这些数据表明,胚乳细胞化的诱导与ARF22的表达相关。
图片
总而言之,研究者们确定cARFs是胚乳细胞化的母体活性剂量敏感调节因子。cARFs诱导胚乳细胞化,从而限制种子生长,使其成为被子植物种子中亲本冲突的直接分子靶点。

原文链接:
https://www.nature.com/articles/s41477-024-01706-y
相关推荐