2024《GAV全球视野》澳大利亚农业考察之旅

作者:《农资与市场》传媒 2024/9/4 8:36:12
澳大利亚种植业已全盘实现了机械化,农业机械化的实现,大大提高了农业劳动生产率,占全部人口不到3%的农业劳动力所生产的农牧产品,不仅满足了本国人口的需要,而且每年还有大量出口。每一个农业劳动力一年创造的财富,可养活近40人,是世界上农业劳动生产率最高的国家之一。澳大利亚的农产品产业链体系十分具有特色,农场种植与深加工的深度结合、澳洲农资连锁超市几乎占据大部分市场份额、丰富的海洋资源推动了其产业投入品

澳大利亚种植业已全盘实现了机械化,农业机械化的实现,大大提高了农业劳动生产率,占全部人口不到3%的农业劳动力所生产的农牧产品,不仅满足了本国人口的需要,而且每年还有大量出口。每一个农业劳动力一年创造的财富,可养活近40人,是世界上农业劳动生产率最高的国家之一。

澳大利亚的农产品产业链体系十分具有特色,农场种植与深加工的深度结合、澳洲农资连锁超市几乎占据大部分市场份额、丰富的海洋资源推动了其产业投入品的发展、农业生产高度机械化等等。

现如今,随着中国开放不断深化,中国与澳大利亚之间的商业往来也越加频繁?“走出去和引进来”让彼此生活也越来越方便和实惠。10月27-11月3日,由农资与市场传媒主办,澳大利亚思索国际冠名的“2027《GAV全球视野》澳大利亚农业考察之旅”让我们一起去澳大利亚走一走、看一看、聊一聊,从多个维度了解澳大利亚农业。

图片

参访主题:2024《GAV全球视野》澳大利亚农业考察之旅

参访目的:促进中澳两国农业行业交流,学习澳大利亚先进农业技术,种植技术、生产技术等,寻找澳大利亚农业投资出口机会,引进澳大利亚优质农资产品等。

考察时间:2024年10月27日-11月3日

参与群体:农业、农资企业老板、高管,农资渠道平台负责人、新农人、农技老师、产业链企业负责人、进出口贸易商等

参访人数:30人

收费标准:34800元/人

报名咨询:

黄老师18736056571(微信同号)

冯老师15890113071




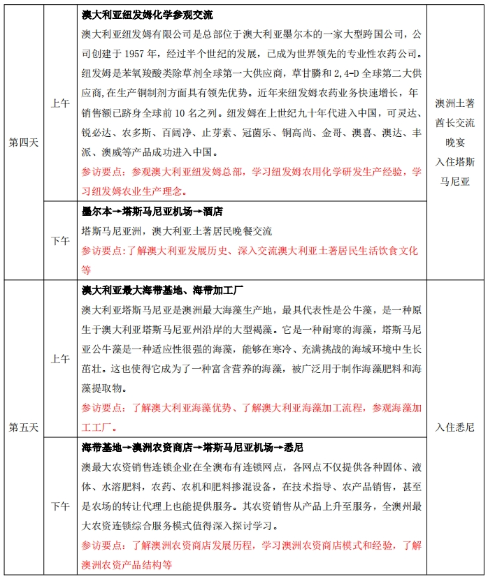
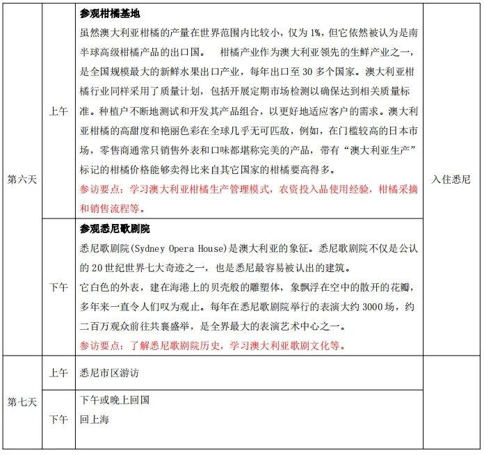
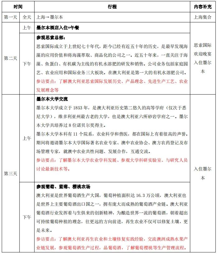
参访行程安排

图片

图片

图片

相关推荐