研究揭示植物DNA重复扩增引起基因沉默的新机制

作者:PBJ央视新闻报道 2024/4/22 8:14:12
扩增重复序列诱导的表观遗传基因沉默可导致多种表型,可能会导致植物的严重生长缺陷。然而,重复扩增诱导的表观遗传沉默的分子机制在很大程度上仍然未知。近日,来自澳大利亚莫纳什大学的Sureshkumar Balasubramanian团队,在《Nature plants》杂志发表了题为“SUMO protease FUG1, histone reader AL3 and chromodomain pro
扩增重复序列诱导的表观遗传基因沉默可导致多种表型,可能会导致植物的严重生长缺陷。然而,重复扩增诱导的表观遗传沉默的分子机制在很大程度上仍然未知。

图片
近日,来自澳大利亚莫纳什大学的Sureshkumar Balasubramanian团队,在《Nature plants》杂志发表了题为“SUMO protease FUG1, histone reader AL3 and chromodomain protein LHP1 are integral to repeat expansion-induced gene silencing in Arabidopsis thaliana”的文章。在本次研究中,通过拟南芥作为研究模型,探究了特定的蛋白质互作网络如何实现DNA重复扩增并引起基因沉默的问题。见该课题组之前的Cell文章【Cell经典】用拟南芥研究人类神经疾病,你会认为疯了吗?

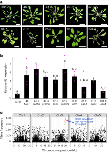
首先,为了能够抑制由重复扩增引起的基因沉默的遗传变异,作者通过通过EMS诱变产生拟南芥种子的大量突变体,利用qPCR技术测定IIL1基因的表达量,筛选出能够在基因表达层面抑制该基因沉默的突变体。并对这些后代进行了测序以及基因定位,确定了相关的遗传变异,主要集中在RNA依赖的DNA甲基化(RdDM)通路的关键基因上。
图片
图1:遗传抑制剂筛选
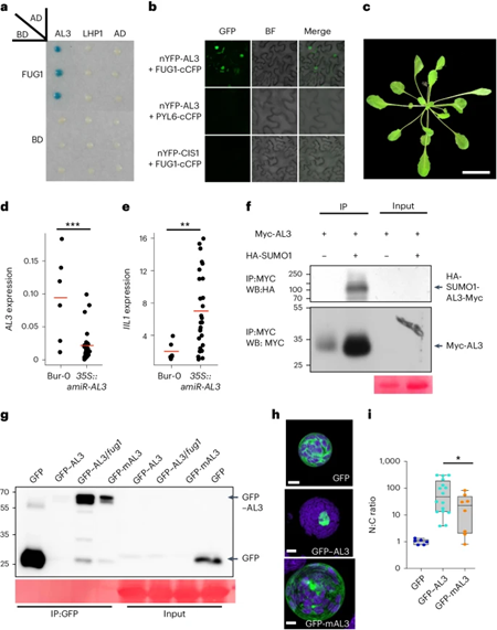
在生成的一系列突变体中,发现了一个被命名为4b的突变体中,该突变体未发现影响RdDM通路的突变,而是通过连锁分析在一个约90kb的区域内发现了一个单核苷酸多态性(SNP),这个SNP在At3g48480基因中,导致了蛋白质的合成提前终止。为了测试FUG1(At3g48480编码的蛋白)的功能,研究者制备了针对FUG1的amiRNA,并在拟南芥中过表达和敲低FUG1。使用Western blot检测总蛋白中的SUMO化水平,发现在fug1突变体中SUMO化水平上升。
图片
图2:FUG1基因定位克隆和功能分析

为了鉴定与FUG1潜在的相互作用者,作者通过酵母双杂交和生物分子荧光互补实验,验证了FUG1与AL3的相互作用。对AL3进行敲低后观察到在温度敏感的突变体中恢复了正常表型,表明AL3在通过H3K4me2/3位点介导的表观遗传沉默中起重要作用。使用荧光标记的AL3在拟南芥细胞中的定位和稳定性实验,发现FUG1的存在影响了AL3的稳定性和细胞内定位。确认了FUG1和AL3在调节由重复扩增引发的表观遗传沉默中的核心作用,揭示了调控这一过程的分子机制。
图片
图三:FUG1与AL3相互作用

进一步的酵母双杂交实验表明,AL3还能与LHP1相互作用,LHP1是一个已知的染色质沉默蛋白。在敲低LHP1表达的拟南芥中观察到抑制的表型,证实了LHP1在重复扩增引起的基因沉默中的必要性。使用染色质免疫沉淀(ChIP)实验分析了IIL1位点的组蛋白修饰,发现在fug1突变体中,激活标记H3K4me3和H3K36me3的丰度增加,而抑制标记H3K27me3的丰度减少。揭示了LHP1在维持由重复扩增引起的表观遗传沉默中的重要性,增进了对表观遗传调控网络复杂性的理解,并为可能的遗传调控策略提供了新的视角。
图片
在本次研究中,首次揭示了SUMO蛋白酶FUG1在表观基因沉默中的作用,并详细描述了FUG1与AL3以及AL3与LHP1之间的物理交互作用,探索了扩展重复引起的表观遗传沉默的复杂机制,并通过表型与表观遗传标记的相关性,发现了扩展重复序列、表观遗传标记变化与表型表现(如植物生长缺陷)之间的直接联系,这些发现不仅深化了我们对植物表观遗传沉默机制的理解,也可能对理解人类遗传病中类似的表观遗传过程提供有价值的见解。

原文链接:
https://www.nature.com/articles/s41477-024-01672-5

相关推荐