从万向德农净利润暴跌看玉米种业严酷竞争与大单品时代退场

作者:智种网NOVOSEED 内容团队 2026/1/21 9:07:27
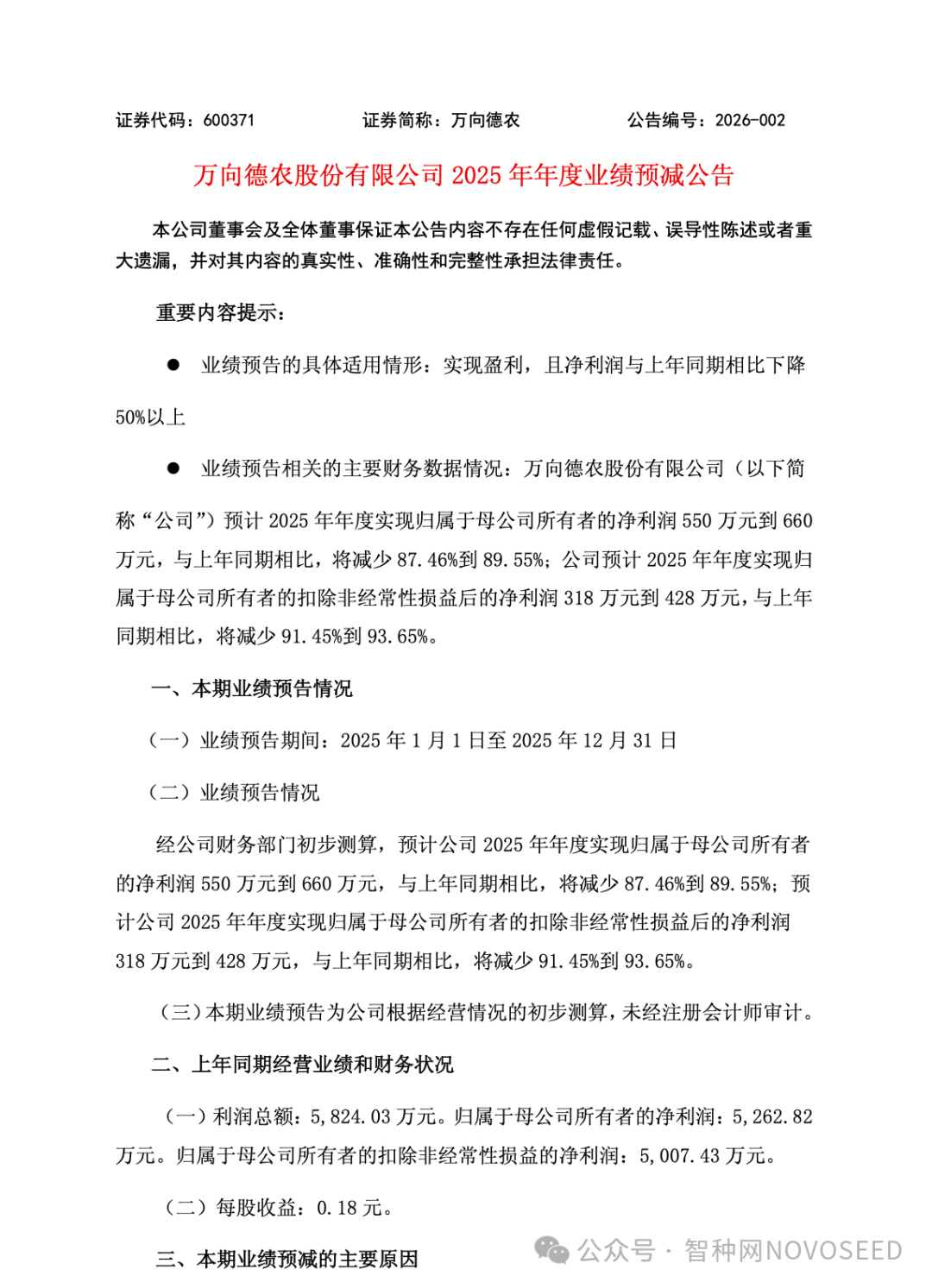
万向德农股份有限公司2025年年度业绩预减公告:行业困境的集中暴露。万向德农股份有限公司2025年年度业绩预减公告,表面看是一份财务层面的“断崖式下跌”,实质上却是当前玉米种子行业整体困境的一次集中暴露。净利润同比下降接近九成,既非偶然,也并非单一经营决策失误所致,而是多重结构性矛盾在一个周期节点上的集中兑现。01同质化竞争加剧玉米种子市场已全面进入高度同质化竞争阶段。品种数量持续增加,但真正形成

万向德农股份有限公司2025年年度业绩预减公告:行业困境的集中暴露。

图片

图片

万向德农股份有限公司2025年年度业绩预减公告,表面看是一份财务层面的“断崖式下跌”,实质上却是当前玉米种子行业整体困境的一次集中暴露。


净利润同比下降接近九成,既非偶然,也并非单一经营决策失误所致,而是多重结构性矛盾在一个周期节点上的集中兑现。


01

同质化竞争加剧



玉米种子市场已全面进入高度同质化竞争阶段。品种数量持续增加,但真正形成差异化价值的品种却并未同步增长。供给端“多而相似”,需求端却在收缩与分化,直接导致销售数量与价格同步承压。


在这样的市场环境中,即便拥有京科968、德单系列等曾经验证过市场的优势品种,也难以长期“独善其身”。


这并非个别企业的问题,而是整个行业对“爆款逻辑”路径依赖的必然结果。


02

大单品时代退场


大单品时代正在加速退场。过去,一个品种可以支撑一家企业数年甚至十年的高速增长,但在当前审定节奏加快、区域适应性趋同、农户选择高度理性的背景下,单一品种的生命周期被显著压缩。


对中小型种企而言,继续寄希望于“再造一个京科968”,本质上已是高风险押注。


2026年,对很多企业来说,不是要不要转型的问题,而是还能不能承受不转型的代价。


03

研发与创新转型


从研发与创新角度看,行业正在经历一次“认知纠偏”。创新当然重要,但必须承认,短期内通过技术投入迅速构建全面领先的高产、抗病、抗逆综合性状体系,并不现实。


这意味着,创新不应被简单理解为“追热点”或“拼参数”,而应更聚焦于明确的区域需求、特定生态位和可被农户真实感知的价值差异。


未来的竞争,不在于谁的品种指标更“漂亮”,而在于谁更清楚自己的品种“该卖给谁、解决什么问题”。


04

营销体系的重构压力



营销体系同样面临重构压力。价格战已经逼近边际效应的尽头,继续向下,只会进一步侵蚀行业利润空间。


真正具备穿越周期能力的企业,正在从“卖种子”转向“卖解决方案”,通过技术服务、种植指导、渠道协同,与农户和合作社形成更稳定的利益共同体。


 这种转变不会立竿见影,却是当前环境下少数仍具确定性的方向。


05

时代逻辑的转变



总体来看,万向德农的业绩预减,并非一家公司的“失速”,而是一个旧时代的结束。


玉米种子行业正在从规模扩张阶段,进入以结构优化、能力分化为特征的深度调整期。


未来的赢家,不一定是体量最大的,也未必是品种最多的,而更可能是那些敢于放弃幻想、重构产品与市场逻辑、在不确定性中建立新秩序的企业。


在这一轮洗牌中,创新不是口号,而是企业稳住基本盘、重新获得选择权的“定海神针”




来源:智种网NOVOSEED

相关推荐