中国农业大学张永亮课题组合作揭示SGT1在N基因介导抗病毒免疫中的新机制

作者:MP植物科学 张永亮 2024/7/27 13:53:20
植物病毒病害对全球农业生产和粮食安全造成严重威胁。研究植物天然免疫介导抗病毒的分子机制对于病毒病害绿色防控具有重要的理论价值。N基因介导抗烟草花叶病毒(tobacco mosaic virus, TMV)是植物免疫研究的经典模式之一。N基因介导的植物免疫信号传导涉及多种宿主因子的参与,其中包括E3泛素连接酶Ubiquitin protein ligase E3 component N-Recogn
植物病毒病害对全球农业生产和粮食安全造成严重威胁。研究植物天然免疫介导抗病毒的分子机制对于病毒病害绿色防控具有重要的理论价值。N基因介导抗烟草花叶病毒(tobacco mosaic virus, TMV)是植物免疫研究的经典模式之一。N基因介导的植物免疫信号传导涉及多种宿主因子的参与,其中包括E3泛素连接酶Ubiquitin protein ligase E3 component N-Recognin 7(UBR7)(Zhang et al., 2019, Nature Communications)、转录因子Alfin-like 7(Zhang et al., 2023, PNAS)和SGT1(Suppressor-of-G2-allele-of-skp1)(Liu et al., 2002, 2004)等。
SGT1在真核生物界高度保守,是植物正常生长发育所必需,同时作为正调控因子也广泛参与到多种NLR(nucleotide-binding leucine-rich repeat)介导的植物免疫中。SGT1可以与HSP90和RAR1形成三元复合体,作为辅助蛋白帮助NLR蛋白的折叠和调控其稳定性,从而调节效应因子触发的免疫。SGT1也被证明可能是SKP1-Cullin-F-box(SCF)E3泛素连接酶复合体的组分之一。然而, 长久以来,SGT1的分子调控网络在很大程度上仍然未知,并且在植物免疫激活过程中SGT1除了作为辅助伴侣蛋白(co-chaperone)发挥作用之外是否还有其他的生物学功能并不清楚。

图片
https://doi.org/10.1016/j.molp.2024.07.010

2024年7月26日,中国农业大学生物学院张永亮教授与加州大学戴维斯分校Savithramma P. Dinesh-Kumar教授合作在Molecular Plant在线发表了题为“Proxitome profiling reveals a conserved SGT1-NSL1 signaling module that activates NLR-mediated immunity”的研究论文。该研究利用邻近标记技术分析了SGT1的蛋白互作网络,并鉴定出一个与之互作的免疫负调控因子NSL1(Necrotic Spotted Lesion 1)。NSL1通过干扰NPR1的核质分布负调控水杨酸(SA)介导的抗性; 而植物感受到病毒侵染后,SGT1通过促进NSL1蛋白经泛素化-26S蛋白酶体途径降解从而激活免疫。

图片

图1 基于TurboID和Split-TurboID的邻近标记载体工具箱

该研究构首先建了一套基于完整型TurboID和拆分型Split-TurboID的邻近标记载体工具箱,其中包括组成型、诱导型和拆分型表达载体 (图1)。利用这一载体工具箱,对SGT1和SGT1-HSP90复合体在静息状态(−p50)和免疫激活状态(+p50)的邻近蛋白组进行了系统分析,有意思的是,SGT1的邻近蛋白在免疫激活前后呈现出动态变化过程,表现为SGT1邻近蛋白群体从与植物生长发育相关到与免疫相关的动态转换(图2)。本研究提供了拆分型Split-TurboID应用于已知植物蛋白复合体额外组分鉴定的首个案例,同时也证明邻近标记技术在研究蛋白互作网络的动态变化中具有独特的优势。
图片

图2. SGT1邻近蛋白互作网络在免疫激活前后的动态变化

在质谱鉴定到的SGT1邻近蛋白中,NSL1蛋白重现性高,且变化倍数靠前,我们进一步选择NSL1蛋白进行深入研究。NSL1此前被报道负调控植物免疫,并且可能与SA信号通路相关,但是其具体分子机制尚不清晰。qRT-PCR结果表明,在敲除NSL1植株上,SA信号通路相关基因如PR1等表达明显上调(图3A)。遗传学结果表明,NSL1以Non-expressor of Pathogenesis-Related Genes 1(NPR1)依赖的方式负调控N基因介导的对TMV的抗性 (图3B–E)。进一步研究表明NSL1可以通过与SA信号通路关键调控因子NPR1互作来干扰其核质穿梭,从而对SA介导的免疫发挥抑制作用(图3F–K)。

图片

图3. NSL1通过靶向NPR1抑制SA信号通路

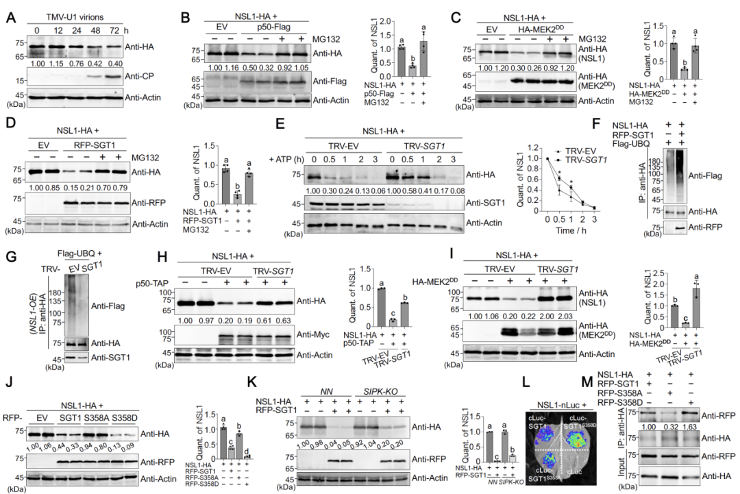
研究结果表明,免疫激活后NSL1的蛋白积累量逐渐下降(图4A–C),进一步研究结果表明,SGT1可以与NSL1互作并促进NSL1经26S蛋白酶体进行降解,且SGT1对于NSL1蛋白在免疫激活后发生降解是必需的(图4D–I)。并且水杨酸诱导的MAP激酶(SA-induced protein kinase, SIPK)介导SGT1的磷酸化可以增强SGT1与NSL1的互作并促进NSL1降解(图4J–M)。
图片

图4. SGT1促进NSL1经泛素-26S蛋白酶体途径降解从而激活免疫

为了分析SGT1-NSL1功能模块作用机制的广泛性,我们进一步分析了NSL1在其他NLR蛋白介导的免疫中的功能。结果显示敲除NSL1同样加速了其它几种NLR介导的细胞坏死反应的发生,并且这几种NLR介导的免疫激活都可以SGT1依赖的方式促进NSL1发生降解(图5A–B)。综上所述,该研究解析了免疫静息状态下,NSL1通过干扰NPR1核质穿梭来负调控SA介导的免疫反应;免疫激活后,SGT1通过促进免疫负调控因子NSL1经26S蛋白酶体进行降解来激活免疫(图5C),且SGT1-NSL1模块在多个NLR介导的免疫中发挥功能。
图片

图5. SGT1-NSL1功能模块广泛参与NLR介导的植物免疫

中国农业大学生物学院张永亮教授和美国加州大学戴维斯分校的Savithramma P. Dinesh-Kumar教授为该论文共同通讯作者。工作主要在中国农业大学完成,中国农业大学生物学院博士后张定谅、已毕业博士杨欣欣温智琰为该论文共同第一作者。中国农业大学李大伟教授、李溱教授、徐明良教授和苏震教授参与了该项工作,研究工作还得到了中科院上海植物逆境生物学研究所的Alberto P Macho研究员、上海交通大学余刚副教授和中国农大于嘉林教授、王献兵教授、韩成贵教授、郭海龙教授、宋文教授、毕国志教授、王颖副教授和杨萌副教授在内的多位老师在实验材料和技术方面的帮助和宝贵建议,该研究由国家自然科学基金重点国际(地区)合作研究项目、拼多多-中国农业大学研究基金和国家科技部“高端外国专家引进计划”等资助完成。

参考文献:


  1. Liu, Y., Burch-Smith, T., Schiff, M., Feng, S., and Dinesh-Kumar, S.P. (2004). Molecular chaperone Hsp90 associates with resistance protein N and its signaling proteins SGT1 and Rar1 to modulate an innate immune response in plants. J. Biol. Chem. 279:2101-2108.
  2. Liu, Y., Schiff, M., Serino, G., Deng, X.W., and Dinesh-Kumar, S.P. (2002). Role of SCF ubiquitin-ligase and the COP9 signalosome in the N gene-mediated resistance response to tobacco mosaic virus. Plant Cell 14:1483-1496.
  3. Zhang, D., Gao, Z., Zhang, H., Yang, Y., Yang, X., Zhao, X., Guo, H., Nagalakshmi, U., Li, D., Dinesh-Kumar, S.P., et al. (2023). The MAPK-Alfin-like 7 module negatively regulates ROS scavenging genes to promote NLR-mediated immunity. Proc. Natl. Acad. Sci. U. S. A. 120:e2214750120.
  4. Zhang, Y., Song, G., Lal, N.K., Nagalakshmi, U., Li, Y., Zheng, W., Huang, P.J., Branon, T.C., Ting, A.Y., Walley, J.W., et al. (2019). TurboID-based proximity labeling reveals that UBR7 is a regulator of N NLR immune receptor-mediated immunity. Nat. Commun. 10:3252.

相关推荐