截止2024年05月,国内禁限用农药最全清单

作者:辉胜农药登记代理 2024/5/23 10:15:04
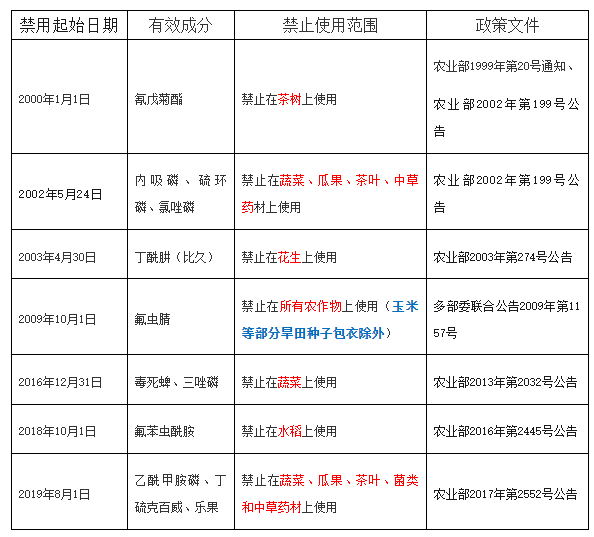
对农药采取禁限用措施主要是因为某些农药的使用会对人类健康带来危害,或对环境造成负面影响,亦或是存在着潜在风险,因此高风险农药的禁限用是保障用药安全的必要手段。同时这也倒逼农药企业加快产业的转型升级,促使其不断开发高效低毒、绿色环保的新农药产品,从而推动农药产业安全化、高效化、绿色化发展。依据相关农药禁限用政策要求,小编整理了截至目前我国禁限用农药清单以供参考。禁止使用的农药在部分范围禁止使用的农药

对农药采取禁限用措施主要是因为某些农药的使用会对人类健康带来危害,或对环境造成负面影响,亦或是存在着潜在风险,因此高风险农药的禁限用是保障用药安全的必要手段。

同时这也倒逼农药企业加快产业的转型升级,促使其不断开发高效低毒、绿色环保的新农药产品,从而推动农药产业安全化、高效化、绿色化发展。依据相关农药禁限用政策要求,小编整理了截至目前我国禁限用农药清单以供参考。

图片

禁止使用的农药

图片

图片

图片

图片

图片

图片

图片

图片

图片

图片

在部分范围禁止使用的农药

图片

相关推荐