2023中国生鲜电商行业发展研究

作者:观研天下 2024/5/24 10:45:44
目前,我国生鲜电商主要包括四种经营模式,前置仓模式、仓店一体模式、平台到家模式和社区团购模式。本文主要分析了近年来我国生鲜电商的相关政策、投融资情况及市场上主要品牌。生鲜电商相关政策近年来,为了大力发展生鲜电商行业,培育壮大一批新业态,开发全新模式,我国及各部门纷纷出台了一系列政策。国家级政策1、2021年12月12日,国务院办公厅《关于印发“十四五”冷链物流发展规划的通知》。主要内容:鼓励冷鲜肉

目前,我国生鲜电商主要包括四种经营模式,前置仓模式、仓店一体模式、平台到家模式和社区团购模式。本文主要分析了近年来我国生鲜电商的相关政策、投融资情况及市场上主要品牌。


生鲜电商相关政策


近年来,为了大力发展生鲜电商行业,培育壮大一批新业态,开发全新模式,我国及各部门纷纷出台了一系列政策。


国家级政策

1、2021年12月12日,国务院办公厅《关于印发“十四五”冷链物流发展规划的通知》。

主要内容:鼓励冷鲜肉生产、流通企业对接农贸市场、连锁超市、社区生鲜店铺、生鲜电商等流通渠道,拓展直营零售网点,健全冷鲜肉生产、流通和配送体系,提高冷鲜肉在肉类消费中的比重。


2、2022年4月11日,交通运输部、铁路局、民航局等部门发布《关于加快推进冷链物流运输高质量发展的实施意见》。

主要内容:引导冷链运输企业加强与果蔬、水产、肉类等生产加工企业的联盟合作,积极发展公路冷链专线、多温区共同配送、“生鲜电商+冷链宅配”、“中央厨房+食材冷链配送”、“水产品深加工+冷链运输”等新模式。


3、2022年5月27日,财政部办公厅、商务部办公厅发布《关于支持加快农产品供应链体系建设 进一步促进冷链物流发展的通知》。

主要内容:在城市供应链末端支持连锁商超、农贸市场、菜市场、生鲜电商等流通企业完善终端冷链物流设施,进一步增强冷藏保鲜等便民惠民服务能力。


4、2022年12月15日,国务院办公厅发布《关于印发“十四五”现代物流发展规划的通知》。

主要内容:发展“生鲜电商+产地直发”等冷链物流新业态新模式。


省级政策

1、2022年6月1日,杭州市政府办公厅发布《关于促进杭州市新电商高质量发展的若干意见》。

主要内容:积极创建新电商示范工程,鼓励电商企业在传统电商模式的基础上迭代升级,在生鲜电商、兴趣电商、智慧电商、直播电商等新赛道、新领域多元化发展,着力培育示范效应好、带动作用强、市场影响大、新赛道成绩突出的新电商企业。对符合条件的新电商示范企业,给予不超过50万元的一次性奖励。


2、2022年6月30日,江苏省人民政府发布《关于进一步释放消费潜力促进消费加快恢复和高质量发展的实施意见》。

主要内容:大力培育一批数字电商企业,促进线上线下消费加速融合,推动社交电商、直播电商、内容电商、生鲜电商等规范健康发展。


3、2022年10月18日,天津市发改委印发《关于印发天津市加快冷链物流发展实施方案的通知》。

主要内容:引导大型生鲜电商、连锁商超、电商快递企业等联合布局城乡一体冷链物流网络,加强城乡冷链设施对接,打造 “ 上行下行一张网 ” 。


4、2022年12月8日,内蒙古自治区人民政府印发《关于印发自治区冷链物流发展实施方案的通知》。

主要内容:畅通农畜产品上行通道,鼓励发展“平台企业+农业基地”“生鲜电商+产地直发”等新业态新模式,引导形成产销密切衔接的农畜产品出村进城新通道;鼓励大型生鲜电商、连锁商超等统筹建设城乡一体化冷链物流网络。


5、2023年3月24日,河北省人民政府印发《关于印发河北省质量强省建设行动方案(2023-2027年)的通知》。

主要内容:围绕网络教育、在线医疗、云上文旅、智慧物流、生鲜电商和新零售等六大服务业领域,培育壮大一批新业态,推动生活性服务业向高品质和多样化升级。


6、2023年5月31日,江西省人民政府印发《关于加快推进农业产业化高质量发展的实施意见》。

主要内容:大力发展预制菜,推动一批“生鲜电商+冷链宅配”“中央厨房+食材冷链配送”等新业态新模式发展。


7、2023年9月25日,北京市商务局印发《关于申报2023年北京市支持加强生活必需品流通保供体系建设项目的通知》。

主要内容:支持生活必需品生产流通、连锁商超、生鲜电商等企业开展信息化建设和改造。


生鲜电商投融资情况


尽管近些年我国生鲜电商行业政策环境利好,但是在全国经济下行背景下,自2020年后国内生鲜电商资本市场变逐渐遇冷。根据橘子网站数据显示,2016年到2022年的投资事件数处于逐年下降趋势,2022年投资事件数下降至6起;投资金融方面,在2018年行业相关投融资金额到达最高点,约197.54亿元。2023年1-10月24日,我国生鲜电商行业投融资数量共2起,已经披露投资金额为1.3亿元。


图片

资料来源:IT桔子


2023年1-10月24日我国生鲜电商行业共发生投融资事件2起,其中2月和6月投资事件数金额均为1起,投资金额最高的月份是6月,已披露投资金额1亿元人民币。


图片

资料来源:IT桔子


2023年1-10月24国生鲜电商行业共发生的2起投融资事件中,已披露金额最奢啡CEPHEI收到的A轮,金额达数千万人民币。


2023年1-10月24日我国生鲜电商行业投融资事件情况

图片

资料来源:IT桔子


生鲜电商主要品牌情况


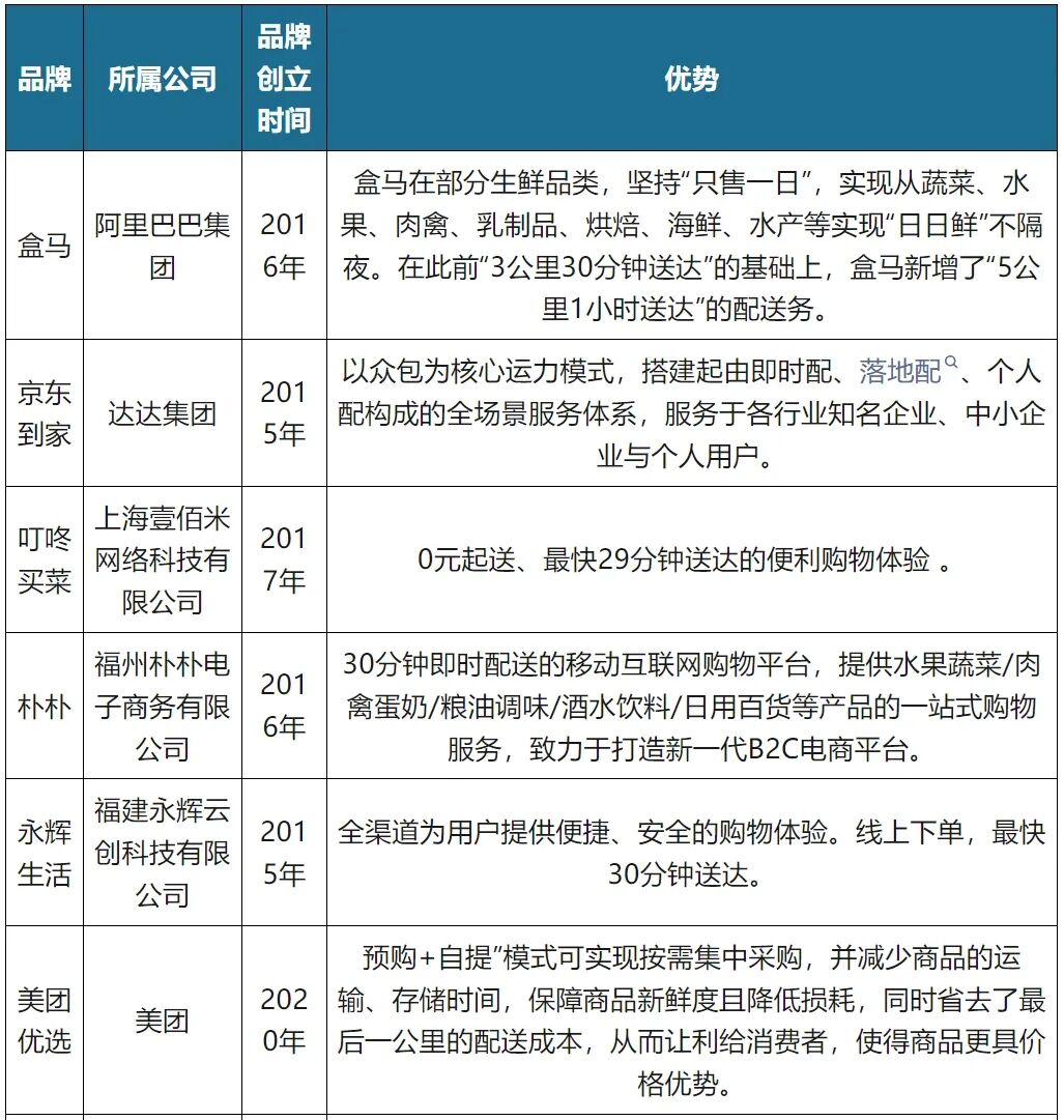
目前我国发展较为领先的品牌有盒马、京东到家、叮咚买菜、朴朴、永辉生活、美团优选、美团买菜、多点Dmall、大润发优鲜、淘宝买菜。


我国生鲜电商主要品牌情况

图片
图片

资料来源:观研天下整理


从2023年我国生鲜电商行业竞争梯队布局来看,第一梯队企业是盒马鲜生、京东生鲜、叮咚买菜、美团买菜等;第二梯队企业为各类商超电商平台,如永辉超市、大润发、沃尔玛等;第三梯队则属于一些小型的电商。


2023年我国生鲜电商行业竞争梯队

图片

资料来源:观研天下整理


数据显示,2022年我国生鲜电商消费者常用生鲜电商品牌排名前三的分别是盒马鲜生、美团买菜、每日优鲜,分别占比49.8%、39.4%、32.8%。


图片

数据来源:中国报告大厅、观研天下整理(wss)


而在2023年9月,据消息透露,美团买菜在杭州选址完成,意欲深耕华东市场。目前,美团买菜已在第三条招聘平台上进行大量招聘员工,且招聘多个岗位。截至目前,美团买菜已在武汉、廊坊、苏州等城市部分地区开拓了新业务。


另外,于2023年9月12日美团内部公开晋升了五位管理者为副总裁,其中就包括了美团买菜事业部负责人,由此可见,美团对于生鲜电商这一块“蛋糕”十分重视,也想不断增加其自身在生鲜电商赛道上市场份额。

相关推荐