中国农科院揭示大豆孢囊线虫拮抗微生物共生机制
作者:中国农业科学院植物保护研究所
2024/7/12 10:52:57
近日,中国农业科学院植物保护研究所与国内科研单位合作,揭示了大豆孢囊线虫通过分泌几丁质水解酶水解共生信号因子以破坏微生物-植物共生关系的分子机制,设计了该几丁质水解酶的抑制剂,提出了防治孢囊线虫的新策略。相关研究成果发表在《自然微生物(Nature Microbiology)》上。孢囊线虫寄生植物的主要危害之一是抑制固氮根瘤菌和菌根真菌(促进植物吸收磷和水分)等微生物与植物的共生关系。大豆孢囊线虫
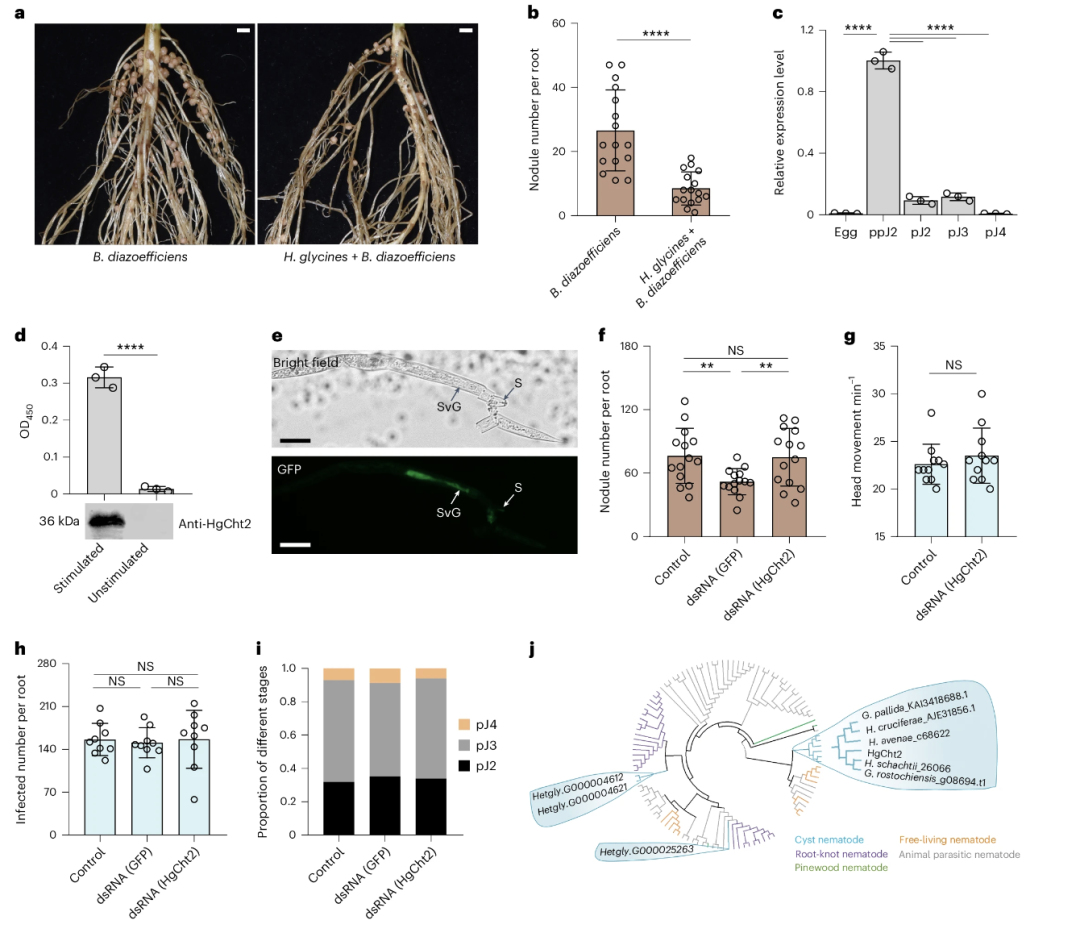
近日,中国农业科学院植物保护研究所与国内科研单位合作,揭示了大豆孢囊线虫通过分泌几丁质水解酶水解共生信号因子以破坏微生物-植物共生关系的分子机制,设计了该几丁质水解酶的抑制剂,提出了防治孢囊线虫的新策略。相关研究成果发表在《自然微生物(Nature Microbiology)》上。
孢囊线虫寄生植物的主要危害之一是抑制固氮根瘤菌和菌根真菌(促进植物吸收磷和水分)等微生物与植物的共生关系。大豆孢囊线虫是影响大豆产量最重要的因素之一,当大豆感染孢囊线虫时,根瘤菌结瘤形成减少、固氮作用能力减弱,大豆产量显著下降;菌根真菌的菌根减少,严重影响植物对磷的吸收。“孢囊线虫为什么能拮抗共生微生物的共生”是该领域内长期未解决的科学难题。科研团队研究发现大豆孢囊线虫通过分泌器官——腹下食管腺分泌几丁质酶,可以快速降解微生物共生所必须的共生信号因子——脂质几丁寡糖和几丁寡糖,从而阻断了共生微生物与植物之间的信息传递。

通过生物化学和结构生物学手段,阐明了几丁质酶只识别几丁寡糖骨架,从而帮助孢囊线虫切断所有共生生物的脂质几丁寡糖和几丁寡糖与植物的通讯。进一步设计合成了几丁质酶的专一性抑制剂,在孢囊线虫的存在下,该化合物能通过抑制几丁质酶而有效恢复根瘤菌和菌根真菌的共生,为防治孢囊线虫的为害提供了新思路。
该研究得到国家自然科学基金、国家重点研发计划、中国农业科学院青年创新专项、中国农业科学院科技创新工程等项目的支持。 论文链接:https://www.nature.com/articles/s41564-024-01727-5