番茄褐色皱果病毒增补列入《全国农业植物检疫性有害生物名单》

作者:农业农村部网站 2024/9/6 9:26:41
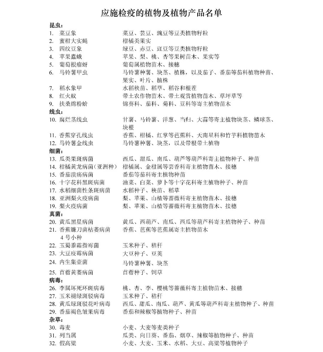
中华人民共和国农业农村部公告第822号根据《中华人民共和国生物安全法》《植物检疫条例》的规定和风险分析结果,决定将番茄褐色皱果病毒Tomato brown rugose fruit virus增补列入《全国农业植物检疫性有害生物名单》。现将修订后的《全国农业植物检疫性有害生物名单》和《应施检疫的植物及植物产品名单》发布施行。2020年11月4日农业农村部发布的《全国农业植物检疫性有害生

图片

中华人民共和国农业农村部公告 第822号

根据《中华人民共和国生物安全法》《植物检疫条例》的规定和风险分析结果,决定将番茄褐色皱果病毒Tomato brown rugose fruit virus增补列入《全国农业植物检疫性有害生物名单》。现将修订后的《全国农业植物检疫性有害生物名单》和《应施检疫的植物及植物产品名单》发布施行。2020年11月4日农业农村部发布的《全国农业植物检疫性有害生物名单》和《应施检疫的植物及植物产品名单》同时废止。
附件1.全国农业植物检疫性有害生物名单.pdf
附件2.应施检疫的植物及植物产品名单.pdf

农业农村部

2024年9月2日


图片

图片

相关推荐