氯虫苯甲酰胺、氟唑菌酰羟胺等310个农药产品将获登记

作者:农业农村部农药检定所 2024/7/29 9:40:59
2024年第8批拟批准登记农药产品公示根据《行政许可法》《农药管理条例》有关规定,现将第十届全国农药登记评审委员会第12次执行委员会议审议通过的申请登记的310个农药产品、248个登记变更农药产品相关信息予以公示。如对公示内容有异议,请在公示期内以传真或电子邮件形式实名反馈(包含反馈人姓名、所在单位及联系方式,对未实名反馈的,将不予以回复)。公示时间:2024年7月25日至2024年7月31日。在

图片

2024年第8批拟批准登记农药产品公示

根据《行政许可法》《农药管理条例》有关规定,现将第十届全国农药登记评审委员会第12次执行委员会议审议通过的申请登记的310个农药产品、248个登记变更农药产品相关信息予以公示。如对公示内容有异议,请在公示期内以传真或电子邮件形式实名反馈(包含反馈人姓名、所在单位及联系方式,对未实名反馈的,将不予以回复)。

公示时间:2024年7月25日至2024年7月31日。

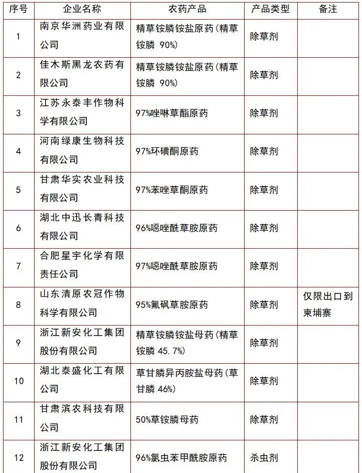
在310个拟批准登记农药产品中,含原药17个、母药3个。

在20个原(母)药产品中,包括除草剂11个、杀虫剂4个、杀菌剂4个、植物生长调节剂1个

拟登记的除草剂原药有:精草铵膦铵盐(2个)、唑啉草酯(1个)、环磺酮(1个)、苯唑草酮(1个)、噁唑酰草胺(2个)、氟砜草胺(1个,仅限出口);拟登记的除草剂母药有:精草铵膦铵盐(1个)、草甘膦异丙胺盐(1个)、草铵膦(1个)。

4个拟登记的杀虫剂原药均为氯虫苯甲酰胺产品,含量在95.3%~97%不等

拟登记的杀菌剂原药为:氟唑菌酰羟胺(1个)、氟唑菌酰胺(1个)、丙硫菌唑(1个)、氟唑菌苯胺(1个)。

另外,还有1个植物生长调节剂原药(烯腺嘌呤)拟批准登记。

在2024年第8批拟批准登记农药产品中,仅涉及1个新有效成分,即为山东清原农冠作物科学有限公司的95%氟砜草胺原药,该产品仅限出口到柬埔寨。

表1  20个拟批准登记原药/母药产品名单


图片

图片

相关推荐