《中国禁止出口限制出口技术目录》修订发布,涉绿色植物生产调节剂制造技术

作者:商务部网站、新华社等 2023/12/25 9:40:05
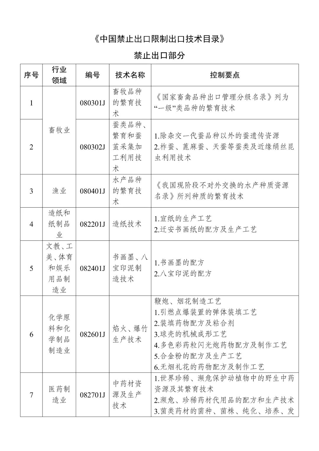
12月21日,商务部、科技部修订发布《中国禁止出口限制出口技术目录》。商务部介绍,本次《目录》修订充分征求了相关部门、行业协会、业界学界和社会公众意见,共删除34项技术条目,新增4项,对37项技术条目的控制要点和技术参数进行了修改。一是删除绿色植物生产调节剂制造技术等6项禁止出口的技术条目,以及医用诊断器械及设备制造技术、目标特征提取及识别技术等28项限制出口的技术条目。二是新增1项禁止类技术条目

12月21日,商务部、科技部修订发布《中国禁止出口限制出口技术目录》。商务部介绍,本次《目录》修订充分征求了相关部门、行业协会、业界学界和社会公众意见,共删除34项技术条目,新增4项,对37项技术条目的控制要点和技术参数进行了修改。


一是删除绿色植物生产调节剂制造技术等6项禁止出口的技术条目,以及医用诊断器械及设备制造技术、目标特征提取及识别技术等28项限制出口的技术条目。


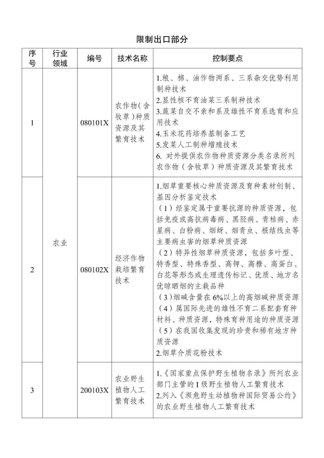
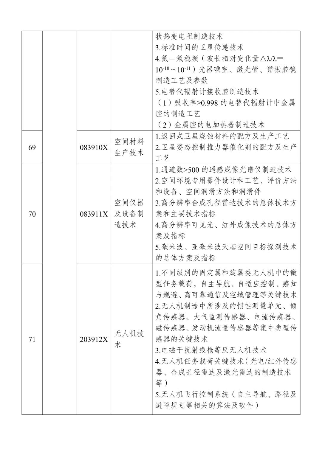
二是新增1项禁止类技术条目,即用于人的细胞克隆和基因编辑技术。新增农作物杂交优势利用技术、散料装卸输送技术、激光雷达系统等3项限制出口的技术条目,经营主体可依法按照许可程序进行出口申请。


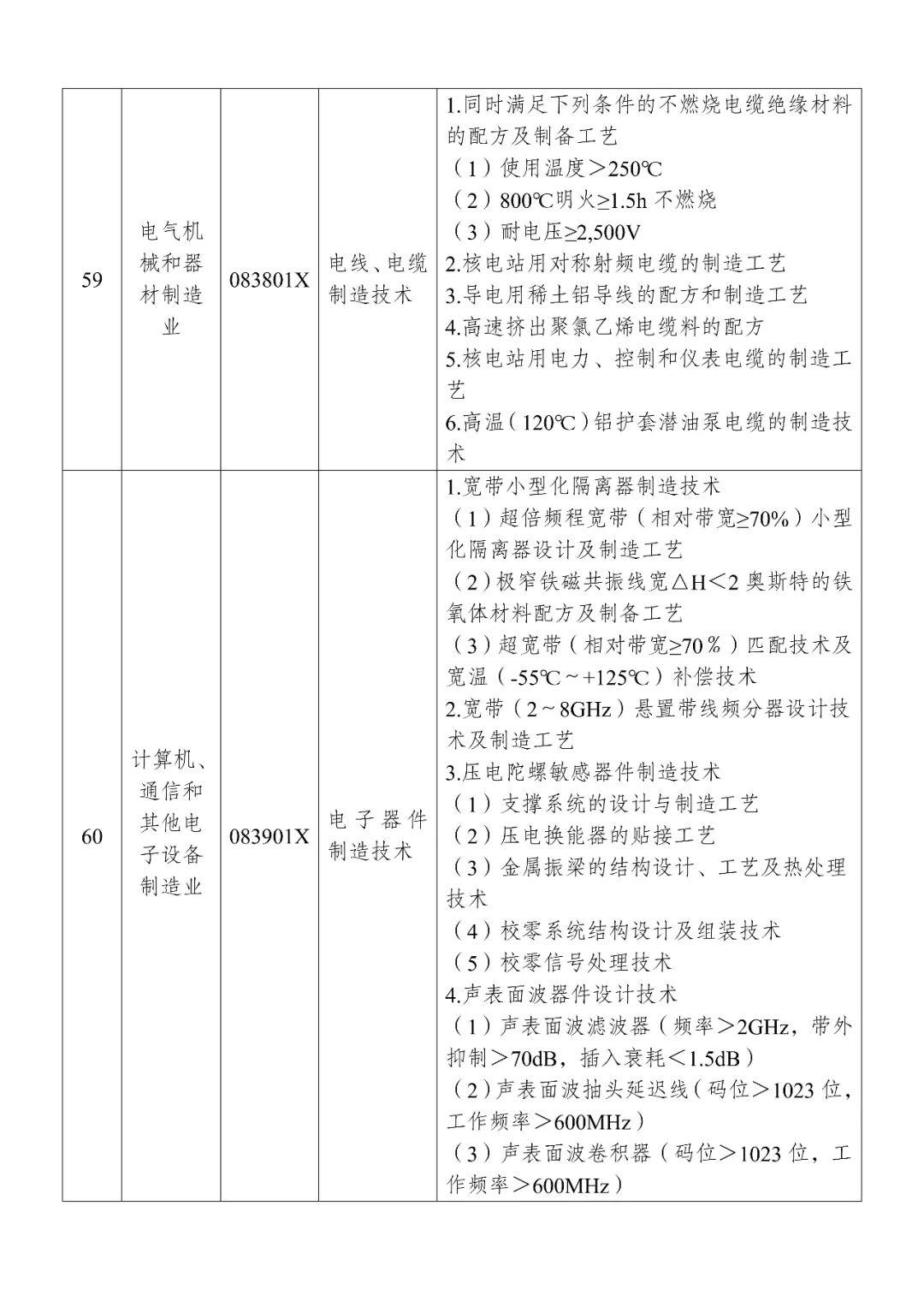
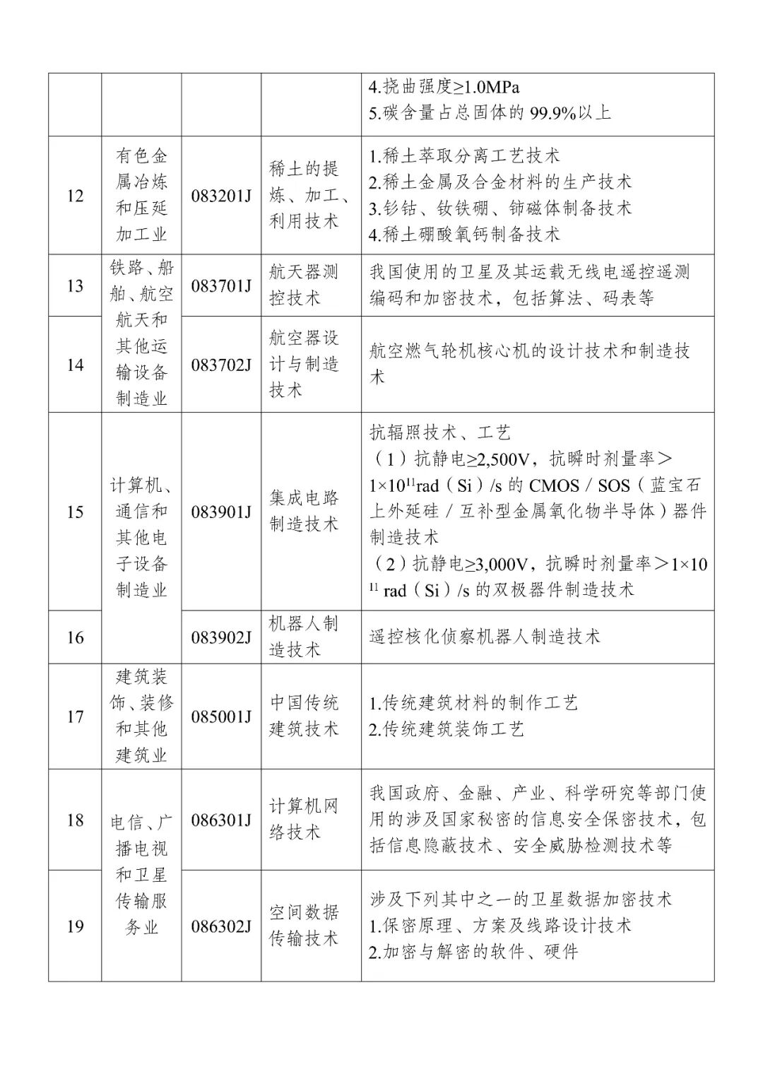
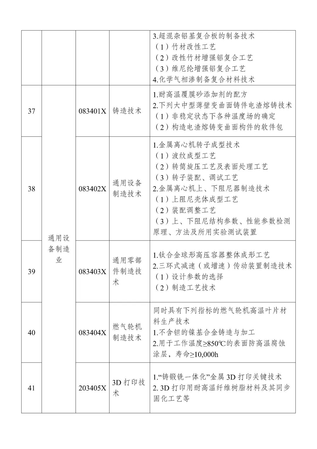
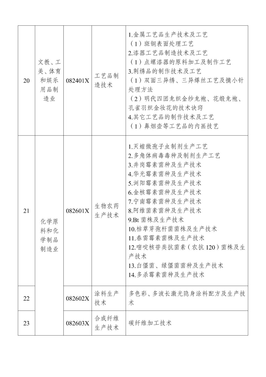
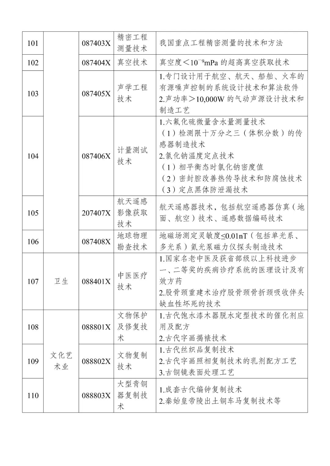
三是对37项技术条目的控制要点和技术参数进行调整,涉及中药材资源及生产等6项禁止出口的技术条目,以及经济作物栽培繁育技术、有色金属冶金技术、大型高速风洞设计建设技术等31项限制出口的技术条目。


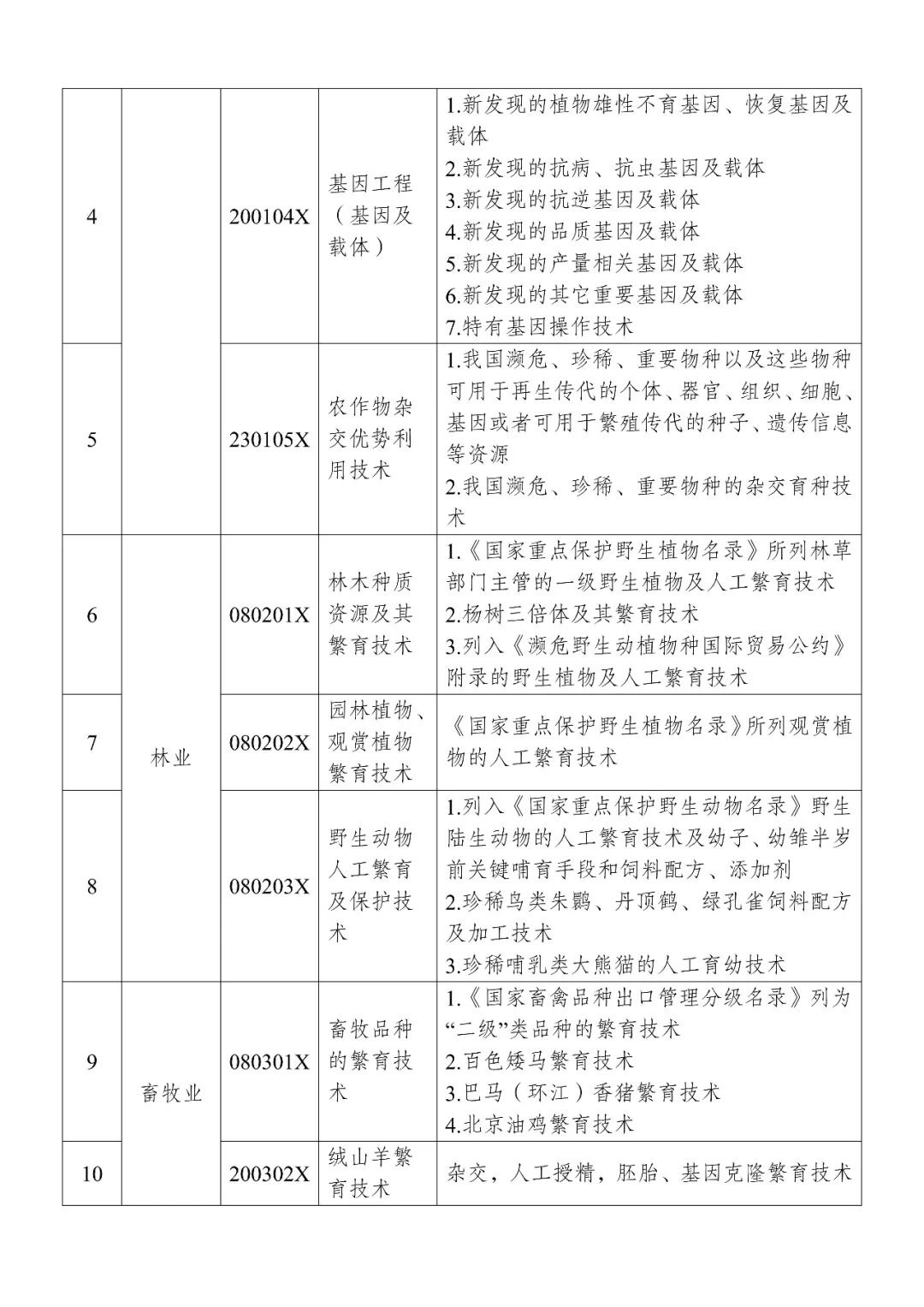
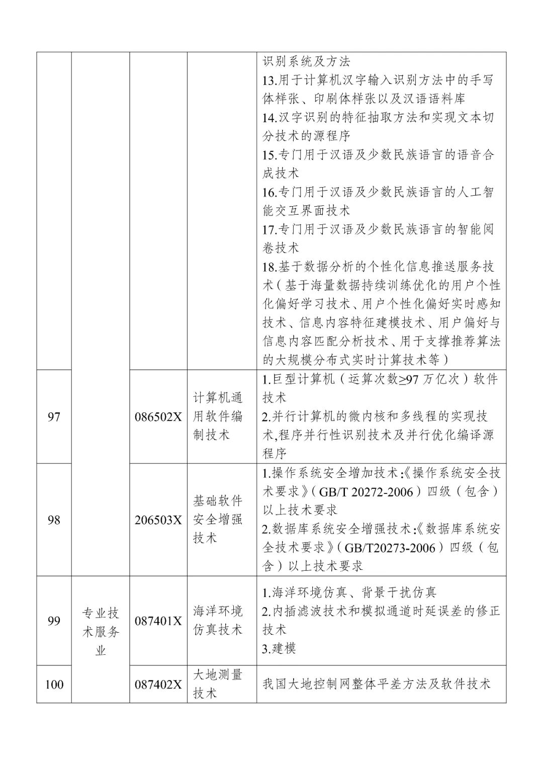
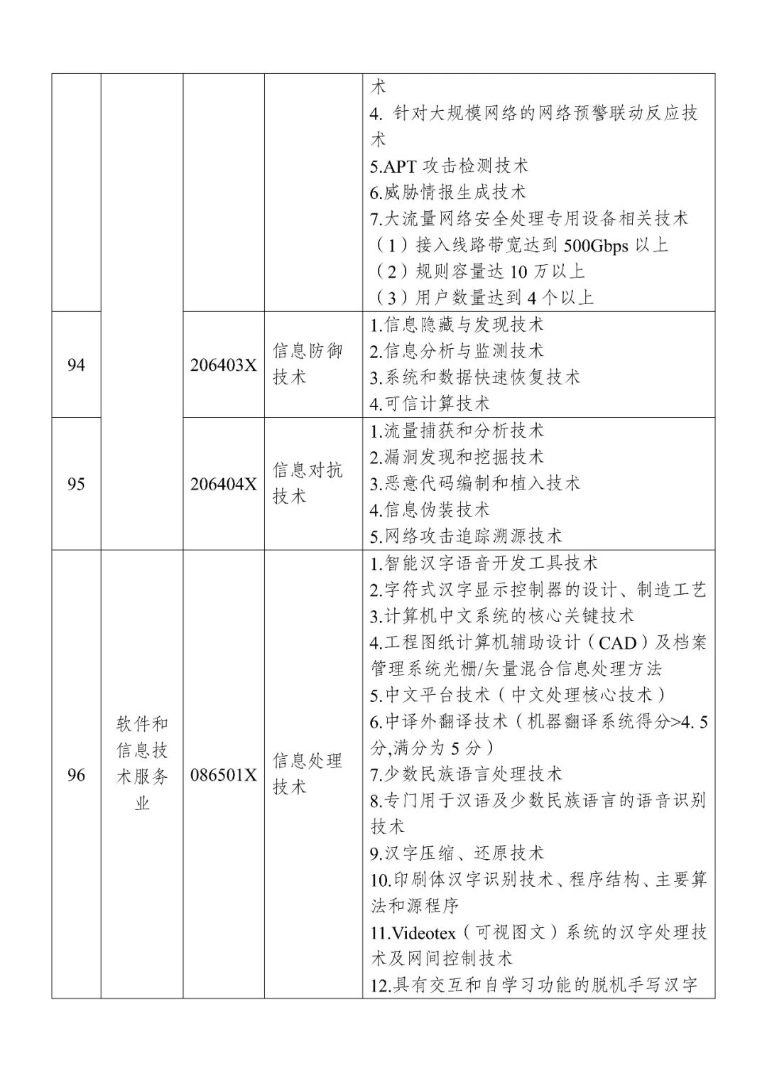
修订后《目录》由164项压缩至134项,其中禁止类24项,限制类110项。


商务部相关负责人表示,根据《中华人民共和国技术进出口管理条例》,技术出口是指从中国境内向境外,通过贸易、投资或者经济技术合作的方式转移技术的行为。属于目录禁止出口的技术,不得出口。属于限制出口的技术,实行许可证管理;未经许可,不得出口。属于自由出口的技术,实行合同登记管理。经营主体应对照目录,按照《中华人民共和国技术进出口管理条例》《禁止出口限制出口技术管理办法》《技术进出口合同登记管理办法》等规定,履行有关出口许可、合同登记等手续。


商务部表示,本次《目录》修订是中国适应技术发展形势变化、完善技术贸易管理的具体举措,将在维护国家经济安全和发展利益的基础上,为促进国际经贸合作创造积极条件。


以下为公告全文:


商务部 科技部公告2023年第57号 

关于公布《中国禁止出口限制出口技术目录》的公告

2023年第57号

根据《中华人民共和国对外贸易法》和《中华人民共和国技术进出口管理条例》,现公布《中国禁止出口限制出口技术目录》,自公布之日起实施,商务部、科技部公告2020年第38号(《〈中国禁止出口限制出口技术目录〉调整内容》)同时废止。属于军民两用技术的,纳入出口管制管理。


商务部

科技部
2023年12月21日


图片

图片

图片

图片

图片

图片

图片

图片

图片

图片

图片

图片

图片

图片

图片

图片

图片

图片

图片

图片

图片

图片

图片

图片

图片

图片

图片

图片

图片图片


相关推荐