肥料标签必须符合国家法律法规和相关标准的要求

作者:综合网络 2024/8/14 14:36:47
现在肥料市场上,讲信义、质量优的肥料生产企业的肥料标识相对规范,但是还有一些肥料生产企业为了牟利,往往在标签上做文章,存在严重的误导农民的行为,使农民的利益受到损害。而且一经肥料监管部门抽查不合格,也将面临大额的罚款,给企业发展带来了不少损失。因此,不管是肥料生产企业还是农民朋友都有必要了解标识方面的相关政策规定和常识。一、肥料包装标识存在的问题1、肥料名称标识不规范。不使用通用名称,标注混乱,很
现在肥料市场上,讲信义、质量优的肥料生产企业的肥料标识相对规范,但是还有一些肥料生产企业为了牟利,往往在标签上做文章,存在严重的误导农民的行为,使农民的利益受到损害。而且一经肥料监管部门抽查不合格,也将面临大额的罚款,给企业发展带来了不少损失。因此,不管是肥料生产企业还是农民朋友都有必要了解标识方面的相关政策规定和常识。

一、肥料包装标识存在的问题



1、肥料名称标识不规范。不使用通用名称,标注混乱,很多为了博取眼球,擅自创造名称,比如某钾王、钾宝等,借着各种名称规避国标的要求。

2、肥料包装养分标识不规范。一般都在数字含量上做文章,很多企业把一些无关紧要的元素冒充含量计入总养分。

3、肥料登记证的问题。一证多用,无证或者套用其他企业的肥料登记证号。

4、伪造生产地和冒充其他厂家地址。

5、虚假宣传。包装上有明显的误导消费者的字样,如中央电视台上榜品牌等。

6、冒充进口产品。在包装上标注美国技术、德国原料等字样。


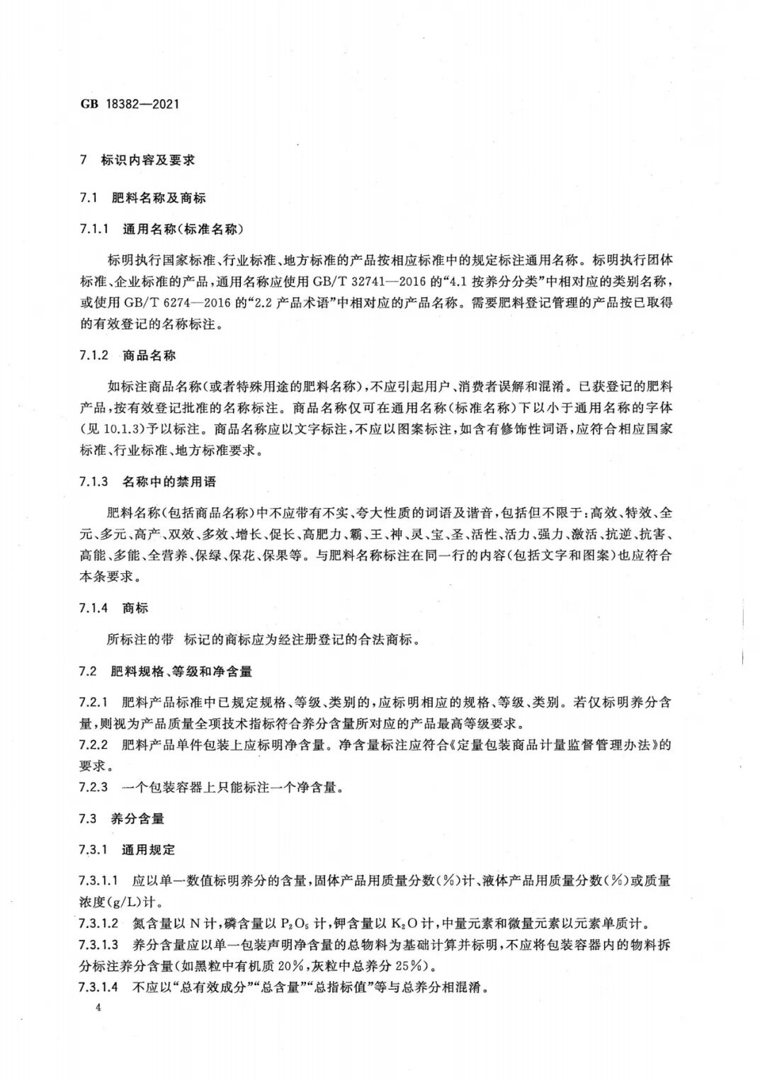
二、肥料包装标识的具体内容和要求



1、通用名称、商品名称、商标:按照国家标准、行业标准、地方标准规定来标注,应清晰标明产品的名称,以便消费者识别。已获登记的肥料产品的商品名称,应按有效登记批准的商品名称标注。肥料包装上不能带有不实夸大性词语或谐音,如:“高效、特效、促长、高肥力、霸、王、神、灵、宝、圣、活性、活力、激活、抗逆、抗害、高能、多能、全营养、保绿、保花、保果”等等。注:所有包装标注带®商标都是注册登记合法商标。

2、养分含量:应明确标注产品的营养成分含量,以便消费者了解产品的营养价值。标明单一养分的含量,要以质量分数计。如果要加入中量元素、微量元素、可标明中量元素、微量元素(以元素单质的质量分数计),切记要按照中量元素、微量元素两种类型分别标明各单养分含量及各自相应的总含量,不得将中量元素、微量元素含量与主要养分相加。这里大家要注意,微量元素的质量分数低于0.02%,中量元素的质量分数低于20.%的不能标明,注:产品的国家标准或行业标准中另行规定除外

3、净含量:应标明产品的实际含量,以便消费者计算使用量。净含量标注应符合《定量包装商品计量监督管理办法》的要求。

4、生产者和/或经销者的名称、地址:应标明产品的生产厂家和,以便消费者了解产品质量和售后服务。

5、使用方法:应提供产品的使用方法,以便消费者正确使用产品,达到最佳效果。

6、注意事项:应列出产品的注意事项,以便消费者在使用过程中注意安全和环保问题。

7、必须标明三证号:生产许可证号、肥料产品登记证号和产品的标准编号。注:进口产品还应标注进口合同号。


肥料标签是肥料产品的一部分,它必须符合国家法律法规和相关标准的要求。在中国,肥料标识的内容和要求受到严格的规定。中华人民共和国国家市场监督管理总局和国家标准化管理委员会联合发布了新版《肥料标识 内容和要求》(GB 18382-2021),该标准替代了2001年的旧版,于2022年5月1日正式实施。
图片

图片

图片

图片

图片

图片

图片

图片

图片

图片

图片

图片

相关推荐