16个主要农作物品种通过初审

作者:上海市农业农村委员会 2024/4/20 14:04:15
关于上海市七届三次农作物品种审定会议初审通过品种的公示根据《主要农作物品种审定办法》《农业植物品种命名规定》要求,现将上海市七届二次农作物品种审定会议初审通过品种予以公示,公示期为30日(自2024年4月10日至2024年5月9日)。公示期内,如有异议,可向上海市农作物品种审定委员会办公室反映,并提供书面说明材料,包括异议内容、异议人姓名、身份证号码以及手机号码、电子邮件等联系方式,异议单位书面说

关于上海市七届三次农作物品种审定会议初审通过品种的公示



根据《主要农作物品种审定办法》《农业植物品种命名规定》要求,现将上海市七届二次农作物品种审定会议初审通过品种予以公示,公示期为30日(自2024年4月10日至2024年5月9日)。公示期内,如有异议,可向上海市农作物品种审定委员会办公室反映,并提供书面说明材料,包括异议内容、异议人姓名、身份证号码以及手机号码、电子邮件等联系方式,异议单位书面说明材料需加盖单位公章。

联系人及联系方式:上海市农业技术推广服务中心李茂柏(邮编:201103,地址:上海市闵行区吴中路628号,电话:021-64052246)。

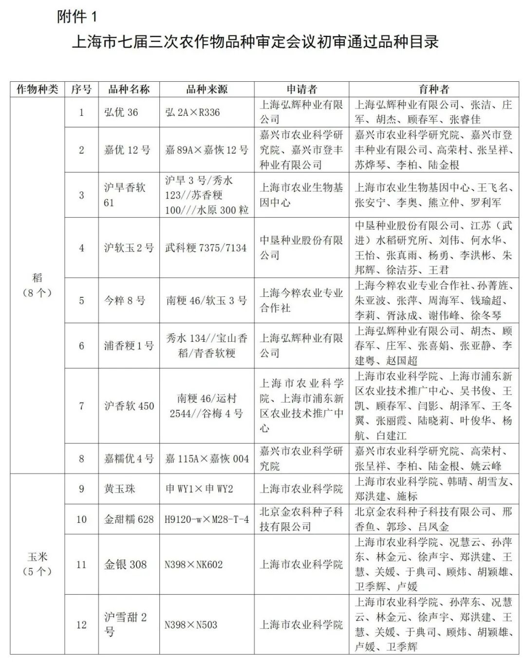
附件:1. 上海市七届三次农作物品种审定会议初审通过品种目录

2. 上海市七届三次农作物品种审定会议初审通过品种简介

上海市农作物品种审定委员会办公室

2024年4月10日

图片

图片

附件2


上海市七届三次农作物品种审定会议初审通过品种简介


1

品种名称:弘优36

申 请 者:上海弘辉种业有限公司

育 种 者:上海弘辉种业有限公司、张洁、庄军、胡杰、顾春军、张睿佳

品种来源:弘2A×R336

特征特性:粳型三系杂交水稻品种。在上海作单季晚稻种植,全生育期158.0天,比对照花优14早熟5.0天。该品种株型紧凑,叶色深绿,分蘖力较弱,成穗率中等,穗粒数较多,粒型中等,熟期转色好。株高106.4厘米,穗长17.0厘米,亩有效穗17.2万,每穗总粒数185.5粒,结实率88.4%,千粒重26.1克。稻瘟病综合指数4.25,病级5级,抗性评价为中感;纹枯病抗性评价为抗病。米质主要指标:整精米率69.6%,垩白粒率14%,垩白度2.8%,胶稠度78毫米,直链淀粉含量18.5%,达到农业行业《食用稻品种品质》(NT/T 593-2021)标准优质二等食用粳稻品种品质规定要求。

产量表现:2021年参加市杂交粳稻组区域试验,平均亩产为742.4千克, 比对照花优14增产0.8%,增产不显著;2022年续试,平均亩产700.0千克,比对照增产7.6%,增产极显著。2023年参加市杂交粳稻组生产试验,平均亩产714.5千克,比对照增产1.4%,增产不显著。

栽培技术要点:1. 作小苗机插栽培,5月中下旬播种,亩用种量2.0~2.5千克,亩基本苗4~6万。2. 肥料运筹上以控氮增磷钾为原则,施足基肥,早施追肥。大田每亩施纯氮18~20千克,N:P:K之比力争达1:0.5:0.75。3. 合理水浆管理,好气灌溉,增加间歇脱水时间,改善根系的生长环境,做到青秆活熟。4. 做好病虫害的综合防治。

初审意见:该品种符合稻品种审定标准,通过初审,适宜在上海市种植。


2

品种名称:嘉优12号

申 请 者:嘉兴市农业科学研究院、嘉兴市登丰种业有限公司

育 种 者:嘉兴市农业科学研究院、嘉兴市登丰种业有限公司、高荣村、张呈祥、苏烨琴、李柏、陆金根

品种来源:嘉89A×嘉恢12号

特征特性:粳型三系杂交水稻品种。在上海作单季晚稻种植,全生育期161.6天,比对照花优14早熟1.4天。该品种株型紧凑,叶色深绿,分蘖力较强,成穗率中等,穗粒数较多,粒型较大,二次枝梗聚集,灌浆速度快,熟期转色好。株高108.2厘米,穗长18.9厘米,平均每亩有效穗16.3万,每穗总粒数197.2粒,结实率89.6%,千粒重30.7克。抗倒性较强,稻瘟病综合指数4.25,病级5级,抗性评价为中感,纹枯病抗性为抗病。米质主要指标:整精米率66.6%,垩白粒率7%,垩白度1.0%,透明度1级,碱消值7.0,胶稠度80毫米,直链淀粉含量16.9%,达到农业行业《食用稻品种品质》(NT/T 593-2021)标准优质二等食用粳稻品种品质规定要求。

产量表现:2022年参加市杂交粳稻组区域试验,平均亩产为688.2千克,比对照花优14增产5.8%,增产极显著;2023年续试,平均亩产835.3千克,比对照增产13.0%,增产极显著。2023年参加市杂交粳稻组生产试验,平均亩产770.4千克,比对照增产9.4%,增产极显著。

栽培技术要点:1. 5月中下旬播种,亩用种量1.5~2.0千克,亩基本苗3~5万。2. 肥料运筹上以控氮增磷钾为原则,施足基肥,早施追肥。大田每亩施纯氮20千克,N:P:K之比力争达1:0.5:0.75。3. 合理水浆管理,好气灌溉,增加间歇脱水时间,改善根系的生长环境,做到青秆活熟。4. 做好病虫害的综合防治。

初审意见:该品种符合稻品种审定标准,通过初审,适宜在上海市种植。


3

品种名称:沪旱香软61

申 请 者:上海市农业生物基因中心

育 种 者:上海市农业生物基因中心、王飞名、张安宁、李奥、熊立仲、罗利军

品种来源:沪旱3号/秀水123//苏香粳100///水原300粒

特征特性:粳型常规水稻品种。在上海作单季晚稻种植,全生育期150.4天,比对照秀水134早熟9.9天。该品种株型适中,叶色深绿,分蘖力较强,成穗率高,穗型较小,结实率较高,粒型较大,熟期转色较好,抗倒性好。株高99.8厘米,穗长14.9厘米,亩有效穗25.1万,每穗总粒数136.9粒,结实率91.7%,千粒重26.5克。抗性:稻瘟病综合指数4.75,病级5级,抗性评价为中感;纹枯病抗性评价为抗病。米质主要指标:整精米率72.0%,垩白粒率5%,垩白度1.0%,透明度2级,胶稠度80毫米,直链淀粉含量9.1%。

产量表现:2022年参加市常规粳稻组区域试验,平均亩产609.8千克,比对照秀水134增产2.0%,增产不显著;2023年续试,平均亩产747.4千克,比对照增产1.9%,增产不显著。2023年参加市常规粳稻组生产试验,平均亩产704.4千克,比对照增产3.1%,增产不显著。

栽培技术要点:1. 作机插栽培,建议5月上、中旬播种,每亩用种量3~3.5千克;直播宜在5月下旬或6月上旬播种,每亩用种量4~4.5千克,稀播匀播。2. 需肥水平中等,一般亩施纯氮18千克,氮、磷、钾用量比例为1:0.3:0.5。3. 合理水分管理,分蘖期薄水勤灌,抽穗扬花期深水串灌,灌浆成熟期干湿交替。4. 根据病虫预报,及时做好病虫害的防治。

初审意见:该品种符合稻品种审定标准,通过初审,适宜在上海市种植。


4

品种名称:沪软玉2号

申 请 者:中垦种业股份有限公司

育 种 者:中垦种业股份有限公司、江苏(武进)水稻研究所、刘伟、何水华、王怡、张真雨、杨勇、李洪彬、朱邦辉、徐洁芬、王君

品种来源:武科粳7375/7134

特征特性:粳型常规水稻品种。在上海作单季晚稻种植,全生育期148.2天,比对照秀水134早熟12.1天。该品种株型适中,叶色浅绿,分蘖力中等,成穗率较高,穗型中等,结实率高,粒型较大,熟期转色较好,抗倒性好。株高98.2厘米,穗长15.2厘米,每亩有效穗22.7万,每穗总粒数143.5粒,结实率94.8%,千粒重26.5克。抗性:稻瘟病综合指数4.75,病级5级,抗性评价为中感,纹枯病抗性为高抗。米质主要指标:整精米率71.1%,垩白粒率4%,垩白度0.6%,胶稠度78毫米,直链淀粉含量9.3%。

产量表现:2022年参加市常规粳稻组区域试验,平均亩产654.7千克,比对照秀水134增产9.5%,增产极显著;2023年续试,平均亩产754.7千克,比对照增产2.9%,增产显著。2023年参加市常规粳稻组生产试验,平均亩产687.4千克,比对照秀水134增产0.6%,增产不显著。

栽培技术要点:1. 一般5月中下旬播种,6月中旬移栽,基本苗在6~8万。2. 每亩施纯氮16~18千克,基蘖肥占60~70%,穗肥占30~40%。3. 水浆管理上,掌握浅水栽插,寸水活棵,薄水分蘖,适当露田;够苗时分次适度搁田,后期间隙灌溉,干干湿湿,强秆壮根,收割前一周断水。4. 注意防治稻纵卷叶螟、稻飞虱等迁飞性害虫,另外注意在孕穗期和齐穗期对稻瘟病的适时防治。

初审意见:该品种符合稻品种审定标准,通过初审,适宜在上海市种植。


5

品种名称:今粹8号

申 请 者:上海今粹农业专业合作社

育 种 者:孙菁旌、朱亚波、张萍、周海军、钱瑜超、李莉、胥泳成、谢伟峰、徐冬琴

品种来源:南粳46/软玉3号

特征特性:粳型常规水稻品种。在上海作单季晚稻种植,全生育期147.3天,比对照秀水134早熟13.0天。该品种株型松散,叶色淡绿,分蘖力中等,成穗率高,穗型中等,结实率较高,粒型中等,熟期转色好。株高96.5厘米,穗长16.4厘米,亩有效穗23.6万,每穗总粒数145.2粒,结实率91.3%,千粒重25.5克。抗性:稻瘟病综合指数4.50,病级5级,抗性评价为中感,纹枯病抗性为高感。米质主要指标:整精米率70.4%,垩白度0.7%,胶稠度82毫米,直链淀粉含量8.6%。

产量表现:2022年参加市常规粳稻组区域试验,平均亩产为651.4千克,比对照秀水134增产8.9%,增产极显著;2023年续试,平均亩产761.5千克,比对照增产3.9%,增产极显著。2023年参加市常规粳稻组生产试验,平均亩产693.8千克,比对照增产1.6%,增产不显著。

栽培技术要点:1. 直播栽培,播种宜在5月下旬至6月初,机插栽培宜在6月15日前移栽。2. 大田每亩用纯氮18千克左右。机插:基蘖肥:穗肥=6:4为佳,直播:前期基蘖肥占总用量的60~70%。3. 水浆管理上,幼苗期可短期脱水处理促进生根,分蘖期浅水勤灌促进分蘖,当茎蘖数达到20万左右时,分次适度搁田,后期湿润灌溉,确保活熟到老,切忌断水过早。4. 注意防治稻纵卷叶螟、稻飞虱等迁飞性害虫,另外注意在孕穗期和齐穗期对稻瘟病的适时防治。

初审意见:该品种符合稻品种审定标准,通过初审,适宜在上海市种植。


6

品种名称:浦香粳1号

申 请 者:上海弘辉种业有限公司

育 种 者:上海弘辉种业有限公司、胡杰、顾春军、庄军、张喜娟、张亚静、李建粤、赵国超

品种来源:秀水134/宝山香稻/青香软粳

特征特性:粳型常规水稻品种。在上海作单季晚稻种植,全生育期154.5天,比对照秀水134早熟5.8天。该品种株型适中,叶色绿,分蘖力中等,成穗率较高,穗型中等,结实率高,粒型较大,熟期转色好。株高94.2厘米,穗长16.4厘米,亩有效穗21.1万,每穗总粒数149.6粒,结实率93.8%,千粒重26.2克。抗性:稻瘟病综合指数4.25,病级5级,抗性评价为中感,纹枯病抗性为高抗。米质主要指标:整精米率72.3%,垩白粒率12%,垩白度2.5%,胶稠度76毫米,直链淀粉含量9.2%。

产量表现:2022年参加市常规粳稻组区域试验,平均亩产为621.1千克,比对照秀水134增产3.9%,增产显著;2023年续试,平均亩产743.0千克,比对照增产1.3%,增产不显著。2023年参加市常规粳稻组生产试验,平均亩产680.2千克,比对照减产0.4%,减产不显著。

栽培技术要点:1. 直播栽培,播种宜在5月下旬至6月初,机插栽培宜在6月15日前移栽。2. 大田每亩用纯氮20千克左右,机插:基蘖肥:穗肥=6:4为佳,直播:前期基蘖肥占总用量的60~70%。3. 水浆管理上,幼苗期可短期脱水处理促进生根,分蘖期浅水勤灌促进分蘖,当茎蘖数达到20万左右时,分次适度搁田,后期湿润灌溉,确保活熟到老,切忌断水过早。4. 根椐植保信息及时对病虫害进行防治。

初审意见:该品种符合稻品种审定标准,通过初审,适宜在上海市种植。


7

品种名称:沪香软450 

申 请 者:上海市农业科学院、上海市浦东新区农业技术推广中心

育 种 者:上海市农业科学院、上海市浦东新区农业技术推广中心、吴书俊、王凯、顾春军、闫影、胡泽军、王冬翼、张丽霞、陆晓莉、叶俊华、杨航、白建江

品种来源:南粳46/运村2544//谷梅4号

特征特性:粳型常规水稻品种。在上海作单季晚稻种植,全生育期153.2天,比对照秀水134早熟7.1天。该品种株型适中,叶色淡绿,分蘖力强,成穗率高,穗型大,结实率较高,粒型中等,熟期转色好。株高95.0厘米,穗长15.0厘米,亩有效穗20.9万,每穗总粒数129.9,结实率93.9%,千粒重27.8克。抗性:2022年接种鉴定,稻瘟病综合指数4.25,病级5级,抗性评价为中感;纹枯病抗性评价为感病。米质主要指标:整精米率73.3%,垩白粒率27%,垩白度2.8%,胶稠度74毫米,直链淀粉含量10.6%,除直链淀粉含量以外,其他指标达到农业行业《食用稻品种品质》(NT/T 593-2013)标准三等。

产量表现:2018年参加市常规粳稻组区域试验,平均亩产为663.3千克, 比对照秀水134增产5.0%,增产极显著;2019年续试,平均亩产691.6千克,比对照增产5.1%,增产极显著。2019年参加市常规粳稻组生产试验,平均亩产630.1千克,比对照减产1.1%,减产不显著。

栽培技术要点:1. 直播栽培,播种宜在5月下旬至6月初,机插栽培宜在6月15日前移栽。2. 大田每亩用纯氮18千克左右,穗肥比例控制在20%以下。3. 当茎蘖数达到22万左右时,分次适度搁田,后期湿润灌溉,切忌断水过早。4. 结合预测预报,注意防治稻纵卷叶螟和稻飞虱等迁飞性害虫。

初审意见:该品种符合稻品种审定标准,通过初审,适宜在上海市种植。


8

品种名称:嘉糯优4号

申 请 者:嘉兴市农业科学研究院

育 种 者:嘉兴市农业科学研究院、高荣村、张呈祥、李柏、陆金根、姚云峰

品种来源:嘉115A×嘉恢004

特征特性:粳型三系杂交糯稻品种。在上海作单季晚稻种植,全生育期151.6天,比对照光明糯1号迟熟2.2天。该品种株型适中,叶色深绿,分蘖中等,成穗率中等,穗型较大,结实率较高,粒型中等,熟期转色好。株高97.2厘米,穗长18.2厘米,亩有效穗17.1万,每穗总粒数180.3粒,结实率87.2%,千粒重26.3克。抗倒性较强,稻瘟病综合指数3.25,病级3级,抗性评价为中抗,纹枯病抗性为中感。米质主要指标:整精米率66.2%,阴糯米率1%,白度1级,碱消值7.0级,胶稠度96毫米,直链淀粉含量0.4%,达到国家《优质稻谷》标准3级。达到农业行业《食用稻品种品质》(NT/T 593-2021)标准优质三等粳糯稻品质规定要求。

产量表现:2022年参加嘉兴市农业科学研究院组织的糯稻品种区域试验,平均亩产619.4千克,比对照光明糯1号增产11.3%。2023年续试,平均亩产705.9千克,比对照光明糯1号增产11.4%。

栽培技术要点:1. 5月中下旬播种,亩用种量1.5~2.0千克,亩基本苗3~5万。2. 肥料运筹上以控氮增磷钾为原则,施足基肥,早施追肥。大田每亩施纯氮20千克,N:P:K之比力争达1:0.5:0.75。3. 合理水浆管理,好气灌溉,增加间歇脱水时间,改善根系的生长环境,做到青秆活熟。4. 做好病虫害的综合防治。

初审意见:该品种符合稻品种审定标准,通过初审,适宜在上海市种植。


9

品种名称:黄玉珠

申 请 者:上海市农业科学院

育 种 者:上海市农业科学院、韩晴、胡雪友、郑洪建、施标

品种来源:申WY1×申WY2

特征特性:该品种出苗至采收期83.4天,与对照申科糯602相仿。株高180.9厘米,穗位高59.9厘米,株型半紧凑,穗长19.8厘米,穗粗4.6厘米,秃尖1.2厘米,穗长筒型,穗行数15.6行,每行37.4粒,黄色、白色粒,白轴,紫色花丝。鲜百粒重32.5克,鲜出籽率62.4%。倒伏率0.0%,倒折率0.3%,空杆率0.0%,双穗率0.4%。品质总评分89.0分。

产量表现:2022年参加市鲜食糯玉米组区域试验,平均亩产鲜穗905.3千克,比对照申科糯602减产0.5%;2023年市续试,平均亩产鲜穗834.4千克,比对照申科糯602减产0.1%。

栽培技术要点:1. 隔离种植:空间隔离500米以上,时间隔离20天以上。2. 适时播种地温超过10℃以上时可以播种。为免花期高温危害,上海地区5、6月份不宜播种。3. 种植密度:每亩3500株左右。4. 苗期要注意地老虎等地下害虫的危害,后期重点防治玉米螟的危害。5. 适时采收,上海地区春播一般为吐丝后20天采收上市。

初审意见:该品种符合玉米品种审定标准,通过初审,适宜在上海市种植。


10

品种名称:金甜糯628

申 请 者:北京金农科种子科技有限公司

育 种 者:北京金农科种子科技有限公司、邢香鱼、郭珍、吕凤金

品种来源:H9120-w×M28-T-4

特征特性:鲜食糯玉米品种。该品种在上海春播,出苗至鲜穗采收平均86.4天,比对照申科糯602晚3.3天。株型半紧凑,花丝绿色,穗型筒型,穗轴白色,籽粒白色,属甜糯类型。株高235.9厘米,穗位高91.5厘米,穗长19.0厘米,穗粗4.7厘米,秃尖0.2厘米,平均穗行数15.1行,每行35.9粒。鲜百粒重31.6克,鲜出籽率54.6%。倒伏率0.0%,倒折率1.1%,空杆率0.0%,双穗率1.0%。田间大斑病0.6级、小斑病0.6级,矮花叶病0.6级,纹枯病1.0级,茎腐病0.6级,南方锈病0.4级,玉米螟危害0.6级。该品种品质总评分87.2分,对照85.0分,品质较好。

产量表现:2022年参加市鲜食甜玉米组区域试验,平均亩产鲜穗955.9千克,比对照申科糯602增产5.0%;2023年续试,平均亩产鲜穗790.6千克,比对照申科糯602减产5.3%。

栽培技术要点:1. 隔离种植:空间隔离300米以上,时间隔离20天以上。2. 种植密度:每亩3500株左右。3. 苗期要注意地老虎等地下害虫的危害,后期重点防治玉米螟的危害。4. 适时采收:上海地区春播一般为授粉后20~22天,秋播为22~25天。

初审意见:该品种符合玉米品种审定标准,通过初审,适宜在上海市种植。


11

品种名称:金银308

申 请 者:上海市农业科学院

育 种 者:上海市农业科学院、况慧云、孙萍东、林金元、徐声宇、郑洪建、王慧、关媛、于典司、顾炜、胡颖雄、卫季辉、卢媛

品种来源:N398×NK602

特征特性:鲜食甜玉米品种。该品种在上海春播,出苗至鲜穗采收平均79.0天,比对照申科甜811早3.6天。株型半紧凑,花丝绿色,穗型长筒型,穗轴白色,籽粒黄、白相间。平均株高191.4厘米,穗位高51.3厘米,穗长19.8厘米,穗粗4.7厘米,秃尖0.7厘米,平均穗行数16.3行,每行36.0粒。鲜百粒重34.9克,鲜出籽率57.2%。倒伏率0.5%,倒折率0.5%,空杆率0.0%,双穗率1.5%。田间大斑病0.6级、小斑病0.6级,矮花叶病0.6级,纹枯病0.6级,茎腐病0.6级,锈病0级,玉米螟危害0.6级。品质总评分89.6分,排名第1。

产量表现:2022年参加市鲜食甜玉米组区域试验,平均亩产鲜穗862.9千克,比对照申科甜811减产2.5%;2023年续试,平均亩产鲜穗856.0千克,比对照减产2.7%。

栽培技术要点:1. 适时播种:春季大田宜于清明前后播种,5厘米地表温度稳定在12℃以上时方可播种。2. 环境要求:选择土壤肥沃、保肥保水能力强、排灌方便的田块。3. 隔离种植:要求空间隔离400米以上或花期相差25天以上,以防串粉。4. 种植密度:每亩3000~3500株左右。5. 科学管理:重施基肥,适施苗肥,科学灌水,防治病虫草鼠害。6. 适时采收:一般授粉后18~22天采收。7.风险提示:注意播期、茬口合理安排,早春低温对种子出苗的影响。

初审意见:该品种符合玉米品种审定标准,通过初审,适宜在上海市种植。


12

品种名称:沪雪甜2号

申 请 者:上海市农业科学院

育 种 者:上海市农业科学院、孙萍东、况慧云、林金元、徐声宇、郑洪建、王慧、关媛、于典司、顾炜、胡颖雄、卢媛、卫季辉

品种来源:N398×N503

特征特性:鲜食甜玉米品种。该品种在上海春播,出苗至鲜穗采收平均81.2天,比对照申科甜811早1.4天。株型半紧凑,花丝绿色,穗型长锥型,穗轴白色,籽粒白色。株高203.6厘米,穗位高53.9厘米,穗长19.0厘米,穗粗4.6厘米,秃尖0.4厘米,穗长锥型,平均穗行数17.5行,每行31.6粒,鲜百粒重32.7克,鲜出籽率62.2%。倒伏率0.5%,倒折率1.6%,空杆率0.2%,双穗率3.2%。田间大斑病0.6级、小斑病0.6级,矮花叶病0.6级,纹枯病1.0级,茎腐病0.6级,锈病0.3级,玉米螟危害1.2级。品质总评分86.8分。

产量表现:2022年参加市鲜食甜玉米组区域试验,平均亩产鲜穗824.5千克,产量比对照申科甜811减产6.8%;2023年续试,平均亩产鲜穗828.2千克,产量比对照减产5.8%。

栽培技术要点:1. 适时播种:春季大田宜于清明前后播种,5厘米地表温度稳定在12℃以上时方可播种。2. 环境要求:选择土壤肥沃、保肥保水能力强、排灌方便的田块。3. 隔离种植:要求空间隔离400米以上或花期相差25天以上,以防串粉。4. 种植密度:每亩3000~3500株左右。5. 科学管理:重施基肥,适施苗肥,科学灌水,防治病虫草鼠害。6. 适时采收:一般授粉后18~22天采收。7.风险提示:注意播期、茬口合理安排,早春低温对种子出苗的影响。

初审意见:该品种符合玉米品种审定标准,通过初审,适宜在上海市种植。


13

品种名称:禾甜玉818

申 请 者:上海市农业科学院、上海长禾农业发展有限公司 

育 种 者:上海市农业科学院、孙萍东、王慧、郑洪建、卫季辉、胡颖雄、秦涛、卢有林、关媛、于典司、顾炜、卢媛、况慧云、瞿静涛、林金元、施标

品种来源:SHL21×SHL22

特征特性:该品种出苗至采收期平均78.8天,比对照申科甜811早3.8天。株高164.2厘米,穗位高37.3厘米,株型半紧凑,穗长19.1厘米,穗粗4.4厘米,秃尖0.5厘米,穗长锥型,平均穗行数15.1行,每行34.8粒,白色粒,白轴,绿色花丝。鲜百粒重34.1克,鲜出籽率59.2%。倒伏率0.0%,倒折率0.4%,空杆率1.0%,双穗率0.4%。品质总评分87.1分。

产量表现:2022年参加市鲜食甜玉米组区域试验,平均亩产鲜穗899.1千克,产量比对照申科甜811增产1.6%。2023年续试,平均亩产鲜穗835.0千克,产量比对照减产5.1%。

栽培技术要点:1. 需与其它类型玉米隔离种植,隔离500米以上。2. 种植密度以每亩3300~3500株为宜,最好采用大小行种植,大行距80厘米,小行距40厘米。3. 中等肥力以上地块栽培,有机肥、磷钾肥作基肥。4. 注意防治地老虎和玉米螟,使用无残毒农药,采收前30天禁用农药。5. 适时采收。一般在授粉后21~23天,花丝干枯变成黑褐色,穗顶端籽粒基本饱满而有光泽时为采收适宜期。

初审意见:该品种符合玉米品种审定标准,通过初审,适宜在上海市种植。


14

品种名称:交大40 

申 请 者:上海交通大学

育 种 者:上海交通大学、王彪、袁娟、顾大国、唐玉英、李卉、任速成、马晓红、姚陆铭、武天龙

品种来源:交大195/苏春12-5

特征特性:鲜食大豆春播品种,该品种在上海春播,出苗至采收期89.6天,比对照青酥2号晚熟5.5天。白花,茸毛灰色,鲜荚绿色,株型收敛,有限结荚习性,卵圆叶。株高38.4厘米,主茎节数8.9个,分枝数2.4个,单株荚数16.6个,多粒荚率81.7%,单株荚重47.2克,每500克标准荚数133.8个,标准荚率72.8%,标准荚长×宽为6.4厘米×1.5厘米,百粒鲜重92.1克。口感品质鲜脆。

产量表现:2021年参加市鲜食春大豆组区域试验,平均亩产鲜荚849.9千克,比对照青酥2号增产13.1%;2023年续试,平均亩产鲜荚790.4千克,比对照增产0.4%。

栽培技术要点:1. 上海地区3月至4月播种,行距40厘米,株距10~15厘米;2. 亩种植密度1.5~2.0万株,高肥力地块1.5万株,中等肥力地块1.8万株,低肥力地块2.0万株;3. 亩施氮磷钾三元复合肥8千克作基肥,初花期亩追施氮肥2千克。

初审意见:该品种符合大豆品种审定标准,通过初审,适宜在上海市种植。


15

品种名称:青酥11号

申 请 者:上海市农业科学院

育 种 者:上海市农业科学院、朱丽华、顾卫红、李超汉、杨红娟、宋荣浩、尤佳琪、曹碧婷

品种来源:VS-2×青酥二号

特征特性:春播型特早熟菜用大豆新品种。该品种在上海春播,出苗至采收期80.7天,比对照青酥2号早熟3.4天。株高33.6厘米,主茎8.2节,分枝3.0个,卵圆叶,开白花,茸毛灰色,株型收敛,有限结荚,标准荚长5.3厘米,标准荚宽1.3厘米,百粒鲜重74.8克,鲜籽粒易烧煮,口感柔糯微甜,品质佳。

产量表现:2021年参加市鲜食春大豆组区域试验,平均亩产鲜荚658.0千克,比对照青酥2号减产12.5%;2023年续试,平均亩产鲜荚765.5千克,比对照减产2.8%。

栽培技术要点:上海春播早熟设施栽培,播种适期在2月上中旬至3月上旬,地膜覆盖露地栽培,播种适期在3月中旬至4月上中旬。采用高畦深沟穴播栽培方式,播种穴距20~25厘米,行距30~35厘米,每穴播3~4粒,定苗2~3株,每亩保苗在1.8~2.2万株,每亩需种子7.5~10千克。播种前亩施复合肥12~15千克做底肥,开花结荚期及时追施复合肥15~20千克,同时保障充足水分供应。

初审意见:该品种符合大豆品种审定标准,通过初审,适宜在上海市种植。


16

品种名称:浙农4号

申 请 者:浙江省农业科学院

育 种 者:浙江省农业科学院、张古文、邹宜静、龚亚明、刘娜、冯志娟、卜远鹏、王斌

品种来源:春丰早/浙农8号

特征特性:鲜食大豆春播品种,该品种在上海春播,出苗至鲜荚采收94.3天,比对照青酥2号晚10.2天。有限结荚习性,株型收敛。株高34.0厘米,主茎节数8.4节,有效分枝数3.2个;卵圆叶,白花灰毛,鲜荚绿色;单株有效荚数23.2个,单株多粒荚率77.4%,单株荚重59.9克;标准荚数152.8个/500克,标准荚率73.5%,标准二粒荚长×宽为5.7厘米×1.4厘米,百粒鲜重90.0克;种皮绿色,子叶黄色,种脐黄色,椭圆粒。口感鲜脆,口感品质好。田间表现抗倒伏性强,感大豆花叶病毒程度较轻或不发病。

产量表现:2021年参加市鲜食春大豆组区域试验,平均亩产鲜荚932.4千克,比对照青酥2号增产24.1%;2023年续试,平均亩产鲜荚900.7千克,比对照增产14.4%。

栽培技术要点:1. 适时播种。露地直播播种期为3月下旬至四月上旬;采用“大棚+地膜”覆盖模式时,播种期为2月下旬至3月初。2. 合理密植。露地种植行距40~45厘米,穴距25~30厘米,每穴留苗2~3株;大棚种植行距45~50厘米,穴距25~30厘米,每穴留苗2株。3. 施肥和水分管理:基肥每亩施800~1200千克腐熟有机肥或20~25千克复合肥;植株生长至10~12厘米时,每亩追施复合肥10~15千克;鼓粒期每亩追施复合肥10~15千克。用水原则为“干花湿荚”,开花时保持土壤表面干燥,土壤不能有积水;籽粒膨大时保持土壤湿润,保证水分供应。4. 病虫害防治。合理轮作,不重茬、迎茬,播种时用种衣剂拌种。苗期主要防治根腐病、病毒病、地老虎、蚜虫和蜗牛。开花结荚期主要防治病毒病、炭疽病、细菌性斑点病、豆荚螟和甜菜夜蛾等。

初审意见:该品种符合大豆品种审定标准,通过初审,适宜在上海市种植。

相关推荐