包含农药,246种危化品拟在京禁产!北京市首次制定危化品“禁限控”目录

作者:北京市应急管理局,北京晚报 2023/4/11 11:22:13
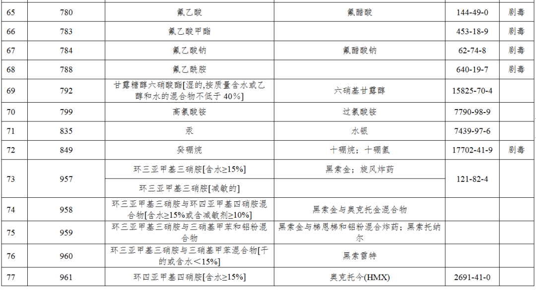
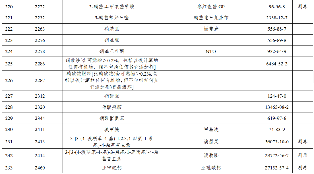
北京市应急管理局会同有关部门制定的《北京市危险化学品禁止、限制、控制措施(试行)(征求意见稿)》,正在首都之窗上向社会公开征求意见。这是北京首次对危险化学品实施禁止、限制、控制等精细化管理举措。1八甲磷、克百威、毒鼠强、水银等246种危化品拟被列入禁止目录,在北京行政区域内禁止生产、储存、使用、经营和运输(含过境运输)。确需使用且符合首都功能定位和产业发展需求的,只能以符合要求的化学试剂包装和气瓶

北京市应急管理局会同有关部门制定的《北京市危险化学品禁止、限制、控制措施(试行)(征求意见稿)》,正在首都之窗上向社会公开征求意见。这是北京首次对危险化学品实施禁止、限制、控制等精细化管理举措。

1

八甲磷、克百威、毒鼠强、水银等246种危化品拟被列入禁止目录,在北京行政区域内禁止生产、储存、使用、经营和运输(含过境运输)。确需使用且符合首都功能定位和产业发展需求的,只能以符合要求的化学试剂包装和气瓶气体形式使用和运输。

图片

图片
图片
图片
图片
图片
图片
图片
图片
图片
图片
图片
图片
图片
图片
图片
图片
图片

2

限制目录所列危化品共计8种,包括汽油、柴油、氦等,本市鼓励以化学试剂包装和气瓶气体形式使用和运输。其中,首都功能核心区和城市副中心区域只允许这8类危化品在限定行业领域使用,并以特定的专用罐车、厢式货车或专用运输车辆的方式运输。未列入的其他危化品,可以符合要求的化学试剂包装和气瓶气体形式使用,并只可通过厢式货车运输。


图片

图片

此外,北京市行政区域内生产、储存、使用、经营、运输和废弃处置危化品的单位均执行控制措施。要严格遵守储存标准规范,不应在地下或半地下建、构筑物内储存危化品,严禁禁忌物混存和超范围、超量储存,严格危化品出入库管理。各单位应健全储存台账,建立信息数据库。

征求意见稿中提到,强化危化品安全管理数字化、信息化、智能化建设,加快建立健全危化品追溯管理制度,实现来源可溯、去向可循、状态可控。鼓励积极开展技术革新和产业转型,加快新材料应用和新技术、新装备研发,研究生产过程危化品在线量减量技术路线和储存量减量方案,减少高风险岗位作业人员数量,降低储存、使用危险化学品的数量,减少重大危险源数量。


相关推荐