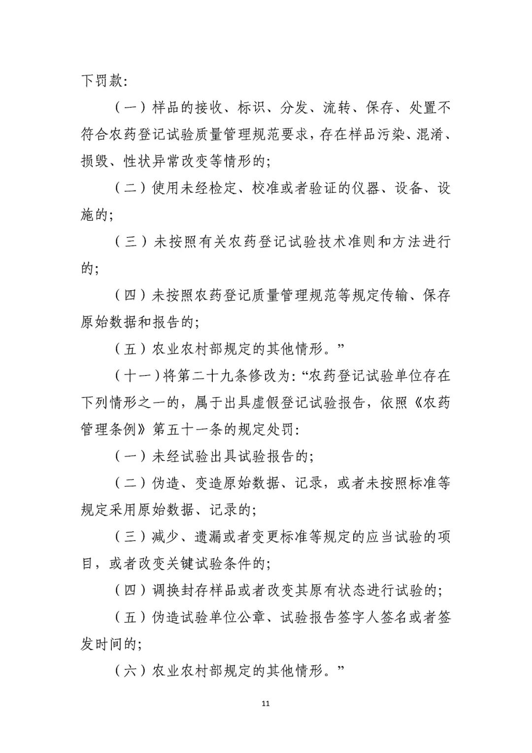
重磅!农药“一品一证”时代真的要来了?

作者:《农资与市场》传媒 新媒体 2024/11/5 10:21:18
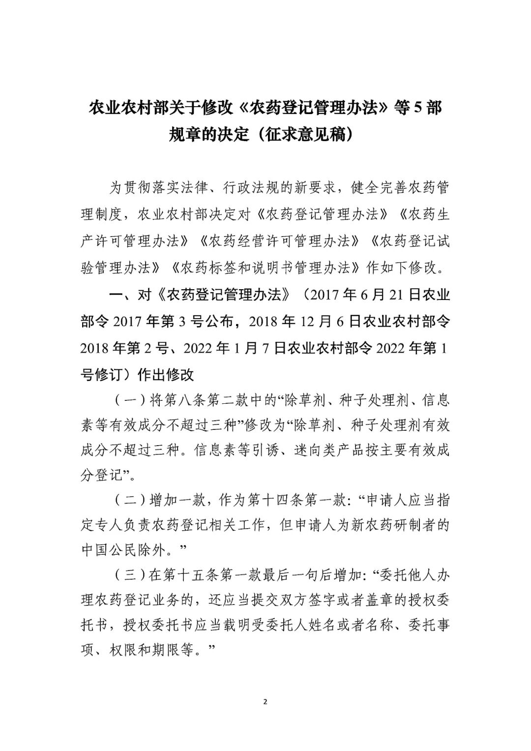
关于公开征求《农业农村部关于修改〈农药登记管理办法〉等5部规章的决定(征求意见稿)》意见的通知为进一步健全完善农药管理制度,农业农村部对《农药登记管理办法》《农药生产许可管理办法》《农药经营许可管理办法》《农药登记试验管理办法》《农药标签和说明书管理办法》进行了修改,形成了《农业农村部关于修改〈农药登记管理办法〉等5部规章的决定(征求意见稿)》,现向社会公开征求意见。有关意见建议可以在2024年1
图片

关于公开征求《农业农村部关于修改〈农药登记管理办法〉等5部规章的决定(征求意见稿)》意见的通知


为进一步健全完善农药管理制度,农业农村部对《农药登记管理办法》《农药生产许可管理办法》《农药经营许可管理办法》《农药登记试验管理办法》《农药标签和说明书管理办法》进行了修改,形成了《农业农村部关于修改〈农药登记管理办法〉等5部规章的决定(征求意见稿)》,现向社会公开征求意见。有关意见建议可以在2024年12月4日前通过电子邮件方式发送至:pmd@agri.gov.cn。


附件:1.农业农村部关于修改《农药登记管理办法》等5部规章的决定(征求意见稿)

2.《农药登记管理办法》修改前后对照表

3.《农药生产许可管理办法》修改前后对照表

4.《农药经营许可管理办法》修改前后对照表

5.《农药登记试验管理办法》修改前后对照表

6.《农药标签和说明书管理办法》修改前后对照表

农业农村部
2024年11月4日

第三十一条第一款中,在“农药标签和说明书不得使用未经注册的商标”后增加“同一登记证持有人的同一农药产品标签只能标注同一个商标”。从“同一生产企业仅可使用一个品牌标志或商标”变化为“同一登记证持有人的同一农药产品标签只能标注同一个商标”,“一证一品”或成为现实。本次明确不论是自己生产或是委托生产,都只能用一个商标,而非以生产企业来限定商标,不再是一企一标。如果意见稿通过,农药行业又将迎来一次大洗牌!

图片

图片图片

图片图片图片图片图片

图片图片

图片

图片

相关推荐