125个农药产品拟获批登记,哪个更有大品力?

作者:农业农村部农药检定所 2023/7/31 8:56:01
根据《行政许可法》《农药管理条例》有关规定,现将第九届全国农药登记评审委员会第61次执行委员会议审议通过的申请登记的125个农药产品、69个登记变更农药产品相关信息予以公示。其中:原药方面:内蒙古佳瑞米95%丙硫菌唑、广安利尔化学90%精草铵膦、浙江新安97%丙硫菌唑、陕西美邦药业98%丁氟螨酯、沈阳丰收农药96%氯虫苯甲酰胺、安徽丰乐农化97%苯唑草酮等原药拟获批登记。点击图片放大查看:制剂方面
根据《行政许可法》《农药管理条例》有关规定,现将第九届全国农药登记评审委员会第61次执行委员会议审议通过的申请登记的125个农药产品、69个登记变更农药产品相关信息予以公示。其中:

原药方面:
内蒙古佳瑞米95%丙硫菌唑、广安利尔化学90%精草铵膦、浙江新安97%丙硫菌唑、陕西美邦药业98%丁氟螨酯、沈阳丰收农药96%氯虫苯甲酰胺、安徽丰乐农化97%苯唑草酮等原药拟获批登记。

点击图片放大查看:

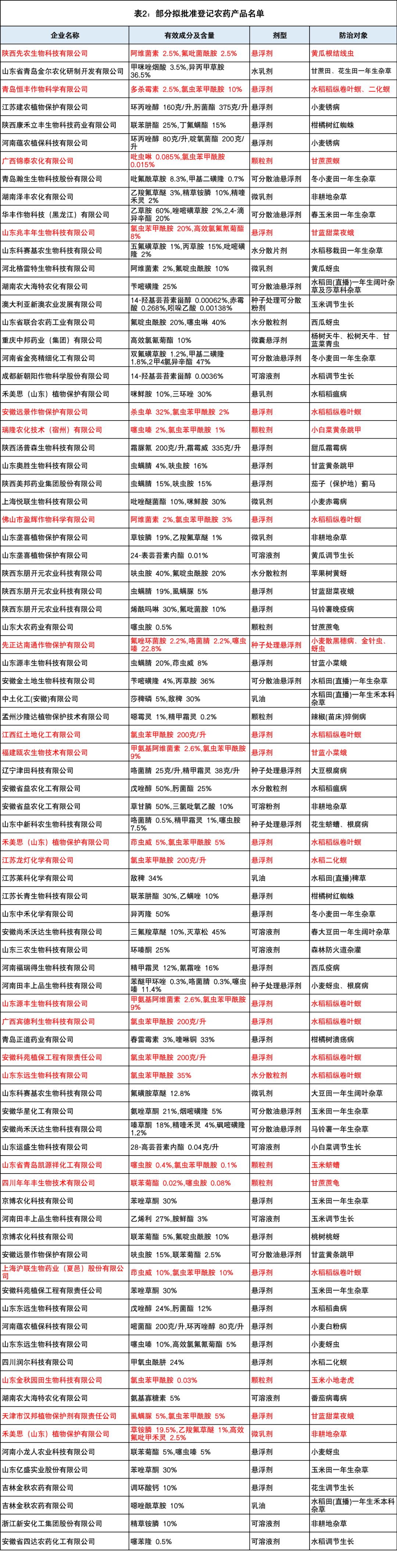
图片
制剂方面:
陕西先农生物科技5%阿维菌素·氟吡菌酰胺拟获批登记黄瓜根结线虫,是国内企业中首个取得氟吡菌酰胺线虫登记的企业;
氯虫苯甲酰胺新增登记18个,其中,青岛恒丰作物科学12.5%多杀霉素·氯虫苯甲酰胺拟获批登记水稻稻纵卷叶螟、二化螟;江西红土地化工200克/升氯虫苯甲酰胺拟获批登记水稻稻纵卷叶螟;福建瓯农11.6%甲氨基阿维菌素·氯虫苯甲酰胺拟获批登记甘蓝小菜蛾;山东兆丰年28%高效氯氟氰菊酯·氯虫苯甲酰胺拟获批登记甘蓝甜菜夜蛾;青岛凯源祥化工0.5%噻虫胺·氯虫苯甲酰胺颗粒剂拟获批登记玉米蛴螬......
颗粒剂新增登记5个,其中,四川年年丰0.1%联苯菊酯 ·噻虫胺拟获批登记水甘蔗蔗龟;山东金秋园田0.03%氯虫苯甲酰胺拟获批登记玉米小地老虎;瑞隆农化3%噻虫嗪 ·氯虫苯甲酰胺拟获批登记小白菜黄条跳甲;广西锦泰农化0.01%吡虫啉·氯虫苯甲酰胺拟获批登记甘蔗蔗螟......
先正达南通27.2%氟唑环菌胺·咯菌腈·噻虫嗪种子处理悬浮剂拟获批登记小麦散黑穗病、金针虫、蚜虫;
禾美思(山东)植保23%草铵膦·乙羧氟草醚·高效氟吡甲禾灵微乳剂拟获批登记非耕地杂草;
点击图片放大查看:
图片


相关推荐