重磅!46个小麦品种通过引种备案

作者:陕西省农业农村厅 新媒体 2024/12/9 10:42:38
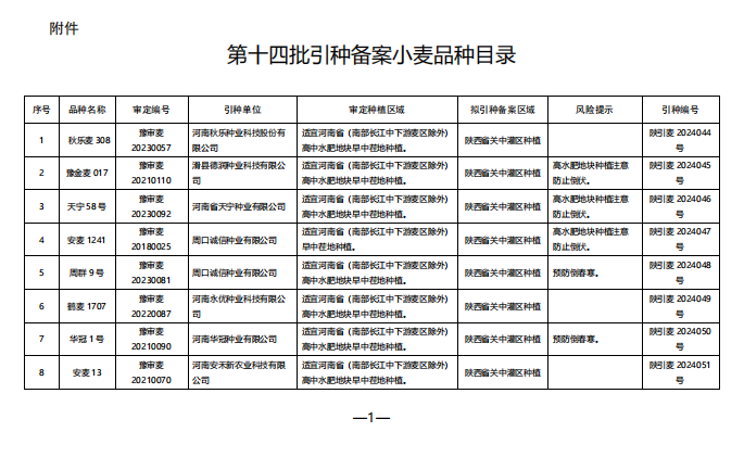
陕西省农业农村厅关于公布第十四批引种备案品种的通知各市(区)农业农村局:根据《主要农作物品种审定办法》有关规定,现对引种单位申请的适宜我省同一生态区种植的46个小麦品种予以公布,品种简介以原审定机构公告为准。各引种单位和个人要强化风险与责任意识,严格按照引种备案区域和种植季节,科学严谨推广引种品种,并对引种品种的真实性、安全性和适应性负责。附件:第十四批引种备案小麦品种目录 &nbsp
陕西省农业农村厅关于公布第十四批引种备案品种的通知
各市(区)农业农村局:
根据《主要农作物品种审定办法》有关规定,现对引种单位申请的适宜我省同一生态区种植的46个小麦品种予以公布,品种简介以原审定机构公告为准。
各引种单位和个人要强化风险与责任意识,严格按照引种备案区域和种植季节,科学严谨推广引种品种,并对引种品种的真实性、安全性和适应性负责。
附件:第十四批引种备案小麦品种目录
       陕西省农业农村厅
           2024年11月11日

图片

图片

图片

图片

图片

来源:陕西省农业农村厅
相关推荐