64个品种通过引种备案

作者:天津市农业农村委员会 2024/8/13 9:37:47
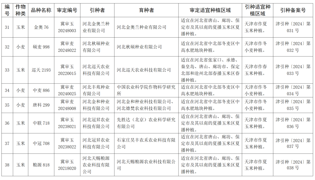
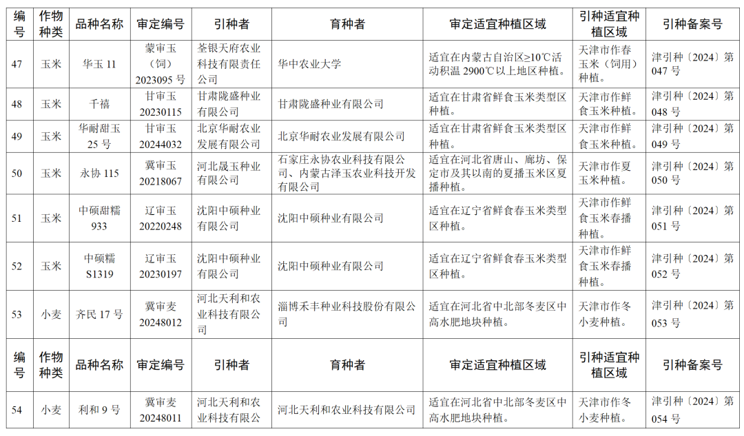
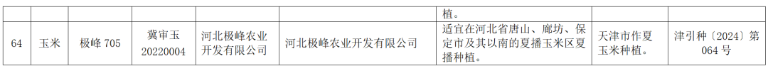
依据《中华人民共和国种子法》《天津市实施〈中华人民共和国种子法〉办法》《主要农作物品种审定办法》,准予“海渤218”等3种作物64个品种引种备案,引种备案号为津引种〔2024〕第1号—津引种〔2024〕第064号。引种备案品种被原审定机关撤销审定的,引种备案同时撤销。现予公告。天津市农业农村委员会2024年8月6日

依据《中华人民共和国种子法》《天津市实施〈中华人民共和国种子法〉办法》《主要农作物品种审定办法》,准予“海渤218”等3种作物64个品种引种备案,引种备案号为津引种〔2024〕第1号—津引种〔2024〕第064号。引种备案品种被原审定机关撤销审定的,引种备案同时撤销。

现予公告。


天津市农业农村委员会

2024年8月6日

图片

图片

图片

图片

图片

图片

图片

图片

图片


相关推荐