丙硫菌唑、氯虫苯甲酰胺等145个农药产品获准登记

作者:农业农村部农药管理司 2023/5/15 9:22:08
农药登记信息2023年第10期根据《农药管理条例》、《农药登记管理办法》等有关规定,经技术审查、全国农药登记评审委员会评审,批准江苏优嘉植物保护有限公司等95家企业的145个非新农药产品登记(1个产品部分同意),迈克斯(如东)化工有限公司等106家企业的122个农药产品登记变更(1个产品部分同意)。对批准登记及登记变更产品颁发《农药登记证》、不再核发纸质标签。具体标签内容可通过:中华人民共和国农业

农药登记信息2023年第10期

根据《农药管理条例》、《农药登记管理办法》等有关规定,经技术审查、全国农药登记评审委员会评审,批准江苏优嘉植物保护有限公司等95家企业的145个非新农药产品登记(1个产品部分同意),迈克斯(如东)化工有限公司等106家企业的122个农药产品登记变更(1个产品部分同意)。对批准登记及登记变更产品颁发《农药登记证》、不再核发纸质标签。具体标签内容可通过:中华人民共和国农业农村部—机关子站—种植业管理司(农药管理司)—农药行政审批信息发布—农药登记查询,也可登录中国农药信息网查询。

附件:

1. 农药登记信息(非新农药)2. 农药登记变更信息(详见:http://www.zzys.moa.gov.cn/gzdt/202305/t20230509_6427160.htm)

农业农村部农药管理司

2023年5月8日


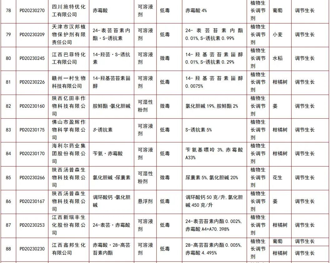
附件1:农药登记信息(非新农药)


图片

图片

图片

图片

图片

图片

图片

图片

图片

图片

图片

图片


注:* 同意澳大利亚。不同意美国,原因如下:申请者提交了有效期说明,但未提交佐证资料,如美国农药有效期的政策法规文件条款、维护费缴费记录单、查询网址截图等;提交的部分境外登记资料及翻译件字迹不清晰;提交的登记证上显示登记号为95055-16,配方及生产商信息上的登记证号为95055-RA,两者不一致。

相关推荐