新型除草剂苯嘧磺草胺的复配应用,市场前景在哪里?

作者:除草剂服务 2024/1/10 10:21:37
苯嘧磺草胺专利过期后,国内很多专业人士对该产品褒奖有加,都认为该产品必将大放异彩。但是截止目前,还没有哪个地方和市场真正让它发挥出光彩。那么,苯嘧磺草胺的市场机会到底在哪里呢?我们先看一下苯醚磺草胺的杀草谱苯嘧磺草胺可以防除如长毛苋、藜、龙葵、小飞蓬、俄罗斯蓟、长芒苋、豚草、猪殃殃、鬼针草、卷茎蓼、种棱粟米草、王不留行、繁缕、苍耳、播娘篙、千里光、宝盖草、地肤、反枝苋、绿穗苋、北美苋、豚草、芥菜、

苯嘧磺草胺专利过期后,国内很多专业人士对该产品褒奖有加,都认为该产品必将大放异彩。但是截止目前,还没有哪个地方和市场真正让它发挥出光彩。那么,苯嘧磺草胺的市场机会到底在哪里呢?

图片

我们先看一下苯醚磺草胺的杀草谱

图片

图片

苯嘧磺草胺可以防除如长毛苋、藜、龙葵、小飞蓬、俄罗斯蓟、长芒苋、豚草、猪殃殃、鬼针草、卷茎蓼、种棱粟米草、王不留行、繁缕、苍耳、播娘篙、千里光、宝盖草、地肤、反枝苋、绿穗苋、北美苋、豚草、芥菜、猪毛菜、苘麻田旋花、凹头苋、马齿苋、泥胡菜、苘麻、打碗花、苣荬菜等100多种阔叶杂草

图片

再看醚磺草胺的作用机理和特点

图片

图片

苯嘧磺草胺为选择性内吸型苗前苗后处理除草剂,既具有叶面触杀活性,还有很好的土壤残留活性,能够封闭未出土的杂草。

防除草谱广:苯嘧磺草胺能够防除100余种阔叶杂草,尤其是包括一些对三嗪类、草甘膦及乙酰乳酸合成酶抑制剂存在抗性的杂草。

低温效果好:苯嘧磺草胺在温度5℃、6℃、8℃条件下,阔叶杂草依然具有良好的防治效果,死草彻底,非常适合春季低温时段使用。新疆棉花在4月下旬开始播种,温度比较低、不稳定,适合使用低温发挥稳定除草效果的苯嘧磺草胺。

有土壤残留活性:苯嘧磺草胺不仅直接杀草,有很好的选择性,而且具有一定封闭活性,非常适合在棉花播种之前使用。

图片

图片

苯嘧磺草胺在棉花种植前实验数据

图片

图片

图片

图片以上数据转自《中国棉花》

图片

苯醚磺草胺在棉田和果园的应用

图片

图片

在棉田的应用:

在棉花种植前,进行土壤喷雾,既能防除已出苗的杂草还能封闭未出土的杂草。

在喷施药液后,间隔3天,可以进行棉花播种。此时,既能保证杂草防治效果,又可以增加棉花生长的安全性。

果树行间定向喷雾

可用于柑橘、坚果、梨果和核果等果园,配合草铵膦、敌草快进行行间喷雾,对果树是安全的。这样既能防除已出苗的杂草,也可以起到土壤封闭作用,减少杂草危害。

图片

图片

苯嘧磺草胺复配产品更具市场潜力

图片

图片

草铵膦+苯嘧磺草胺:根据需要可制备成悬浮剂、油悬浮剂、水剂、可湿性粉剂或水分散粒剂,用于防除非耕地杂草。防治效果明显优于各单剂,可以减少用药量,延缓杂草抗药性。

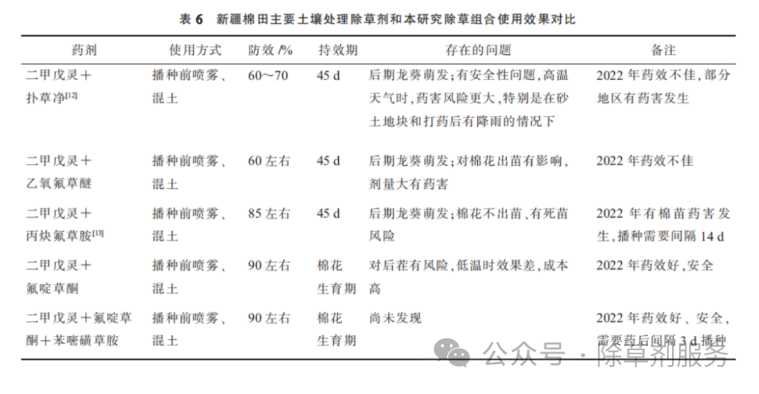
苯嘧磺草胺+氟啶草酮+二甲戊灵:该除草组合在棉花田苗前使用,具有广谱、高效、低毒、安全环保等优点,特别是能有效防除龙葵、藜、马齿苋、反枝苋、苘麻等恶性杂草。

氟唑磺隆+苯嘧磺草胺:该复配产品对小麦田禾本科杂草具有协同增效作用,与单剂单独使用相比明显提高了除草效果,对小麦安全,同时降低了农药使用量,减轻了农药对环境的污染、延缓了杂草抗药性的产生。

图片

以上三个复配是最具潜力的。市场上还有苯嘧磺草胺与氰氟草酯、啶磺草胺、甲基二磺隆等的复配,总体看不如本文所列三种复配更具市场发展潜力。


相关推荐