中国农业大学初步解析苹果果实成熟期的分子数量遗传学调控网络

作者:JIPB 2024/8/16 13:53:09
随着现代分子遗传学的发展,人们尝试将复杂的数量性状分解为若干相互作用的孟德尔因子。以苹果果实成熟期为例,已经定位的数量性状位点 (Quantitative trait loci, QTL) 达60个以上,至少在14条染色体上均有QTLs的分布。因此,对苹果果实成熟期这类复杂性状进行分子数量遗传学解析极富挑战。近日,JIPB在线发表了中国农业大学苹果育种团队题为“Natural variations

图片

随着现代分子遗传学的发展,人们尝试将复杂的数量性状分解为若干相互作用的孟德尔因子。以苹果果实成熟期为例,已经定位的数量性状位点 (Quantitative trait loci, QTL) 达60个以上,至少在14条染色体上均有QTLs的分布。因此,对苹果果实成熟期这类复杂性状进行分子数量遗传学解析极富挑战。
近日,JIPB在线发表了中国农业大学苹果育种团队题为“Natural variations in MdNAC18 exert major genetic effect on apple fruit harvest date by regulating ethylene biosynthesis genes”的研究论文 (https://doi.org/10.1111/jipb.13757)。该研究利用259份苹果属种质资源和3个苹果杂交组合的1,057个后代单株9年的果实成熟期表型数据,在果实成熟期性状的QTL区间挖掘到关键基因MdNAC18的功能变异位点,并构建以MdNAC18为核心的调控果实成熟期的遗传变异网络。
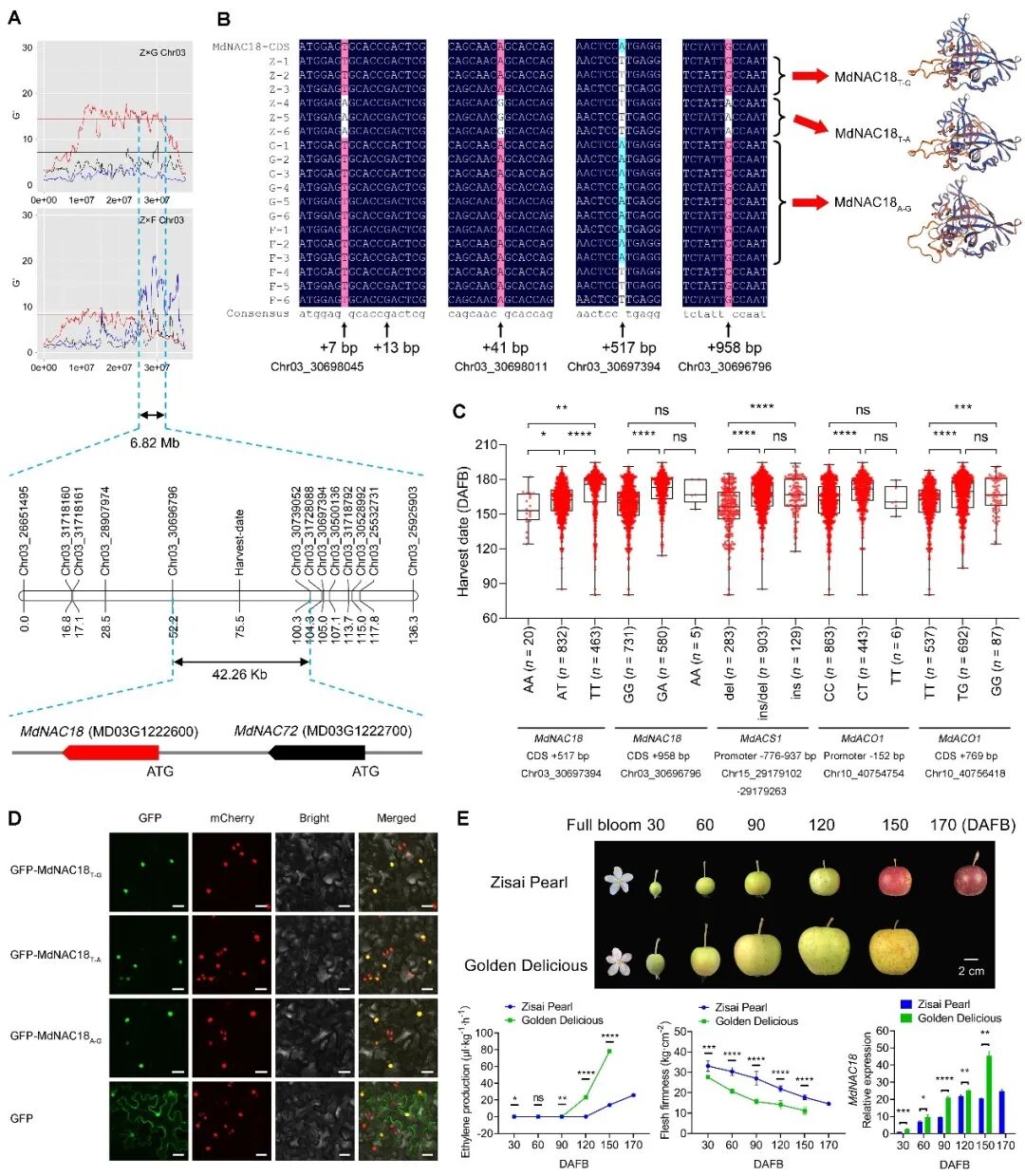
在苹果3号染色上果实成熟期的6.82 Mb QTL区间内加密13个SNP标记,将QTL区间压缩至42.26 Kb,该区间内包含候选基因MdNAC18。经克隆测序从MdNAC18编码区中鉴定出4个SNPs。其中SNP013 G/T与Migicovsky等 (2021) 报道的D5Y一致,SNP517 A/T (Met/Leu) 位于MdNAC18的结合域,SNP958 G/A (Ala/Thr) 位于MdNAC18的转录激活域。MdNAC18的SNP517和SNP958对苹果果实成熟期的效应值分别为14.11和11.91 DAFB  (Days after full bloom) (图1)。
图片

图1. 苹果果实成熟期QTL标记加密与MdNAC18编码区遗传变异鉴定及其对表型的贡献

Y1H、EMSA、GUS报告基因和瞬时转化‘金冠’苹果试验证实MdNAC18能通过直接结合靶基因MdACO1MdARF5MdNAC18的启动子正调控其转录。前人文献报道MdARF5正调控MdACS1转录。MdNAC18的SNP517 T和SNP958 A等位变异降低了MdNAC18对靶基因MdACO1MdARF5以及MdNAC18的启动子的激活作用。而MdARF5的下调表达降低了MdACS1MdACO1的转录水平,最终表现为乙烯释放速率降低,果实成熟期较晚。MdACO1启动子上SNP1229 T破坏了NAC-core motif “ATGCGTG”,导致不能与MdNAC18转录因子结合,进而导致MdACO1的转录水平下降,最终也表现为乙烯释放速率降低和果实晚熟。另外发现文献报道的MdACO1编码区的62 bp碱基缺失 (InDel62) 特异性差,本研究重新开发了特异性引物,可直接用于MdACO1 InDel62基因型的快速PCR检测。MdNAC18的SNP517和SNP958,MdACO1的SNP1229和InDel62,以及MdACS1的InDel162等5个功能变异构成了一个复杂的遗传变异网络,精准调控苹果果实成熟期的表型变异 (图2)。

图片

图2. 苹果果实成熟期的遗传变异网络模型示意图

利用上述5个功能变异设计GenoBaits探针,包括:MdNAC18的SNP517和SNP958、MdACO1的SNP152 (与SNP1229连锁)、MdACO1的SNP769 (与InDel62连锁) 和MdACS1的InDel162。该5个功能标记SNP517/SNP958/SNP152/SNP769/InDel162的基因型组合效应值高达60.3 DAFB,占整个训练群体成熟期表型偏差的52.6%。将该5个功能标记的基因型组合联合效应值作为固定效应,再加上52个连锁标记构建非加性基因组辅助预测 (Genomics-assisted prediction, GAP) 模型,将苹果果实成熟期的预测准确性从r = 0.6455 (Shen et al., 2022) 提升至r = 0.7125 (图3)。
图片

图3. SNP517/SNP958/SNP152/SNP769/InDel162基因型组合效应值估算及苹果果实成熟期基因组辅助预测 (GAP) 模型的构建

综上,本研究的5个功能变异组成的遗传变异网络有助于进一步解析成熟期的分子数量遗传机制,建立的非加性GAP模型可应用于苹果果实成熟期的分子育种。
中国农业大学园艺学院博士研究生温国为论文的第一作者,张新忠教授为通讯作者,吴贝副教授、吴婷教授、王忆教授和韩振海教授参加项目研究工作。该研究得到了国家自然科学基金、国家苹果产业技术体系、河北省苹果产业技术体系和河北省育种团队项目的资助。

参考文献:

Migicovsky, Z., Yeats, T.H., Watts, S., Song, J., Forney, C.F., Burgher-MacLellan, K., Somers, D.J., Gong, Y., Zhang, Z., Vrebalov, J., van Velzen, R., Giovannoni, J.G., Rose, J.K.C., and Myles, S. (2021). Apple ripening is controlled by a NAC transcription factor. Front Genet. 12: 671300.

Shen, F., Bianco, L., Wu, B., Tian, Z., Wang, Y., Wu, T., Xu, X., Han, Z., Velasco, R., Fontana, P., and Zhang, X. (2022). A bulked segregant analysis tool for out-crossing species (BSATOS) and QTL-based genomics-assisted prediction of complex traits in apple. J Adv Res. 42: 149–162.

文章引用:

Wen, G., Wu, B., Wang, Y., Wu, T., Han, Z., and Zhang, X. (2024). Natural variations in MdNAC18 exert major genetic effect on apple fruit harvest date by regulating ethylene biosynthesis genes. J. Integr. Plant Biol. https://doi.org/10.1111/jipb.13757

相关推荐