多个转基因安全证书获批!

作者:农财网种业宝典 2024/10/17 11:24:21
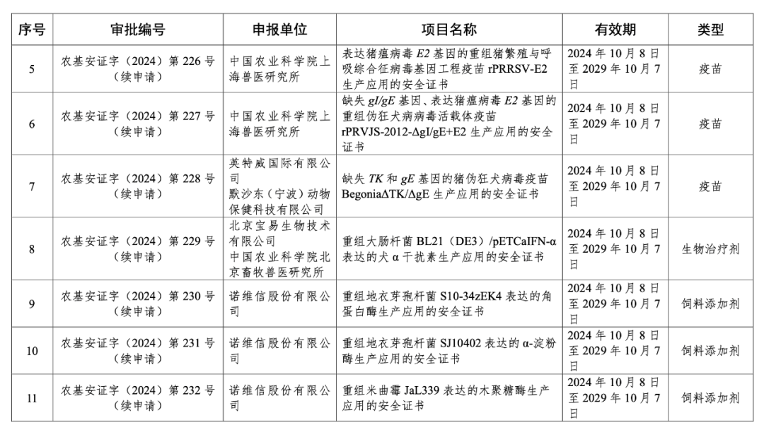
2024年10月11日,农业农村部发布《2024年农业转基因生物安全证书批准清单》(二),根据《农业转基因生物安全管理条例》及其配套规章,经农业转基因生物安全委员会评价合格,3项转基因植物有效期满续发进口用作加工原料安全证书,167项有效期满续发生产应用安全证书(1项转基因植物,14项动物用转基因微生物和152项抗虫棉),5项首次发放生产应用安全证书(1项转基因植物和4项动物用转基因微生物)。‍‍

图片

2024年10月11日,农业农村部发布《2024年农业转基因生物安全证书批准清单》(二),根据《农业转基因生物安全管理条例》及其配套规章,经农业转基因生物安全委员会评价合格,3项转基因植物有效期满续发进口用作加工原料安全证书,167项有效期满续发生产应用安全证书(1项转基因植物,14项动物用转基因微生物和152项抗虫棉),5项首次发放生产应用安全证书(1项转基因植物和4项动物用转基因微生物)。

图片

图片

图片

图片

图片


图片

图片

图片

图片

图片

图片

图片

图片

图片

图片

图片

图片

图片

图片

图片

图片

图片

图片

图片

图片

图片

相关推荐