144个主要农作物品种拟通过审定

作者:农业农村部种业管理司 2024/7/4 13:42:02
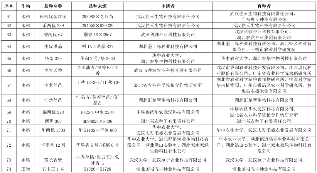
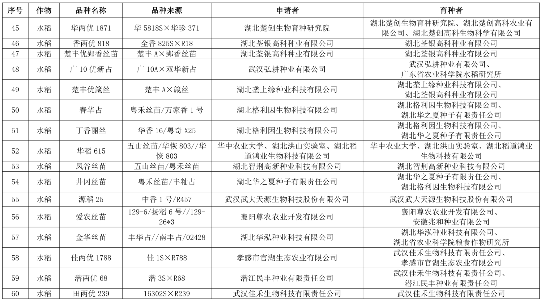
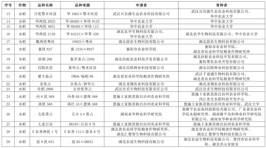
关于2024年湖北省审定通过的主要农作物品种名称等信息的公示根据《主要农作物品种审定办法》《农业植物品种命名规定》,现将2024年湖北省审定通过的主要农作物品种名称等信息(详见附件)予以公示,公示期为15个工作日(自2024年7月2日至7月22日)。公示期内,如有异议,以书面材料分别向湖北省农业农村厅、农业农村部种业管理司反映。异议人须用真实姓名,并提供手机号码、电子邮件等联系方式,同时本人签字;

关于2024年湖北省审定通过的主要农作物品种名称等信息的公示


根据《主要农作物品种审定办法》《农业植物品种命名规定》,现将2024年湖北省审定通过的主要农作物品种名称等信息(详见附件)予以公示,公示期为15个工作日(自2024年7月2日至7月22日)。公示期内,如有异议,以书面材料分别向湖北省农业农村厅、农业农村部种业管理司反映。异议人须用真实姓名,并提供手机号码、电子邮件等联系方式,同时本人签字;异议单位书面材料须加盖单位公章,并注明联系方式。 


联系人及联系方式: 

湖北省种子管理局

王新刚

图片

 

农业农村部种业管理司

2024年7月2日

图片

图片

图片

图片

图片

图片

图片

图片

图片

相关推荐