20项污染防治技术或被限制、淘汰

作者:生态环境部 2024/8/29 14:22:24
近日,生态环境部发布《国家污染防治技术指导目录(2024年,限制类和淘汰类)》(征求意见稿)(下称《目录》征求意见稿),共涉及20项技术,其中限制类7项,淘汰类13项,涉及除尘、脱硫脱硝、VOCs治理等大气污染防治细分领域。这是生态环境部首次就限制类和淘汰类污染防治技术目录征求意见。《目录》征求意见稿中的限制类技术包括低效湿式除尘技术,低效干式除尘技术,璃钢湿式电除尘(雾)器,烟气湿法除尘脱硫一体
近日,生态环境部发布《国家污染防治技术指导目录(2024年,限制类和淘汰类)》(征求意见稿)(下称《目录》征求意见稿),共涉及20项技术,其中限制类7项,淘汰类13项,涉及除尘、脱硫脱硝、VOCs治理等大气污染防治细分领域。这是生态环境部首次就限制类和淘汰类污染防治技术目录征求意见。

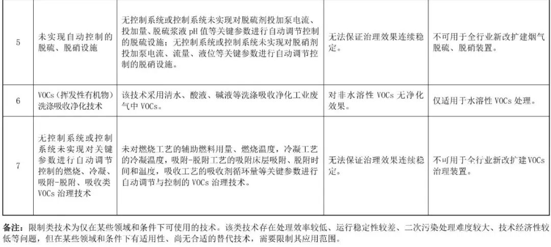
《目录》征求意见稿中的限制类技术包括低效湿式除尘技术,低效干式除尘技术,璃钢湿式电除尘(雾)器,烟气湿法除尘脱硫一体化技术,未实现自动控制的脱硫、脱硝设施,挥发性有机物(VOCs)洗涤吸收净化技术,无控制系统或控制系统未实现对关键参数进行自动调节控制的燃烧、冷凝、吸附—脱附、吸收类VOCs治理技术7项。

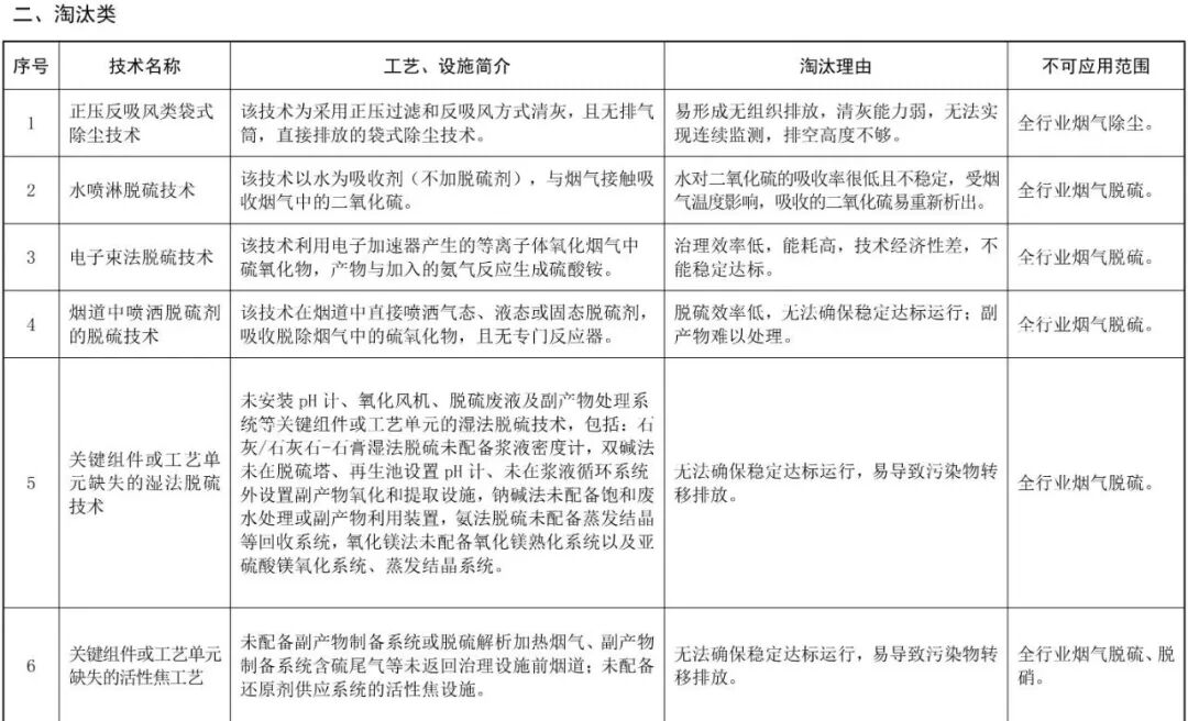
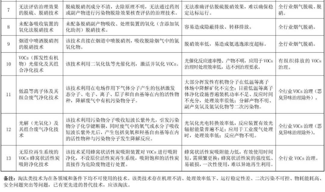
《目录》征求意见稿中的淘汰类技术包括正压反吸风类袋式除尘技术,水喷淋脱硫技术,电子束法脱硫技术,烟道中喷洒脱硫剂的脱硫技术,关键组件或工艺单元缺失的湿法脱硫技术,关键组件或工艺单元缺失的活性焦工艺,无法评估治理效果的脱硫、脱硝技术,未配备吸收装置的氧化法脱硝技术,烟道中喷洒脱硝剂的脱硝技术,VOCs光催化及其组合净化技术,低温等离子体及其组合废气净化技术,光解(光氧化)及其组合废气净化技术,无原位再生系统的VOCs蜂窝状活性炭吸附净化技术13项。

生态环境部科技与财务司相关负责人表示,限制类技术为仅在某些领域和条件下可使用的技术。该类技术存在处理效率较低、运行稳定性较差、二次污染处理难度较大、技术经济性较低等问题,但在某些领域和条件下有适用性、尚无合适的替代技术,需要限制其应用范围。

淘汰类技术为在各领域和条件下均不可使用的技术。该类技术存在机理不清、处理效率低下、运行稳定性差、二次污染不可控、物耗能耗高、安全问题突出等问题,已有更先进的替代技术,应该淘汰。

据了解,为更好发挥技术指导作用,推动生态环境领域设备更新和技术进步,生态环境部决定将原《国家先进污染防治技术目录》调整为《国家污染防治技术指导目录》,按年度、分领域发布鼓励类、限制类和淘汰类污染防治技术。今年将围绕大气污染防治、噪声与振动控制领域,9月份发布限制类和淘汰类目录,12月份发布鼓励类目录。


图片图片图片图片

相关推荐