7家农药登记试验单位将通过认定

作者:农业农村部农药管理司 2026/3/25 11:27:42
农药登记试验单位公示  按照《农药管理条例》《农药登记试验管理办法》等有关规定,现将评审通过认定的7家农药登记试验单位相关信息予以公示。如对公示内容有异议,请在公示期内通过传真或电子邮件反映。反映人需用真实姓名、单位和联系方式。  公示时间:2026年3月23日至2026年3月30日  联系单位:农业农村部农药管理司(北京市朝阳区农展馆南里11号)  电话:010-59192810  传真:010

农药登记试验单位公示

  按照《农药管理条例》《农药登记试验管理办法》等有关规定,现将评审通过认定的7家农药登记试验单位相关信息予以公示。如对公示内容有异议,请在公示期内通过传真或电子邮件反映。反映人需用真实姓名、单位和联系方式。


  公示时间:2026年3月23日至2026年3月30日


  联系单位:农业农村部农药管理司(北京市朝阳区农展馆南里11号)


  电话:010-59192810

  传真:010-59191875

  邮箱:pmd@agri.gov.cn


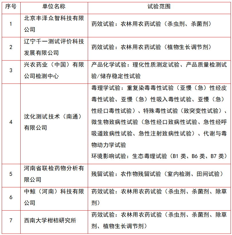
  附件: 拟认定农药登记试验单位及试验范围


农业农村部农药管理司

2026年3月23日


附件:拟认定农药登记试验单位及试验范围


(来源:农业农村部农药管理司)

相关推荐