水稻是世界上最重要的粮食作物之一,我国约有2/3的人口以稻米为主食。香禾糯(Kam Sweet Rice)是贵州优质特色糯稻,米饭软而黏、气味香醇、食而不腻、营养丰富,素有“一家蒸饭满寨香”的美誉,为贵州省名特优粮食作物品种,并获得全国农产品地理标志称号。香禾糯是中国稻作进化史上的一块活化石,其品种演变与民族特色融为一体,形成了独特的“稻鱼鸭共生、摘禾挂凉”禾文化,被侗族人民一千多年来世世代代种植
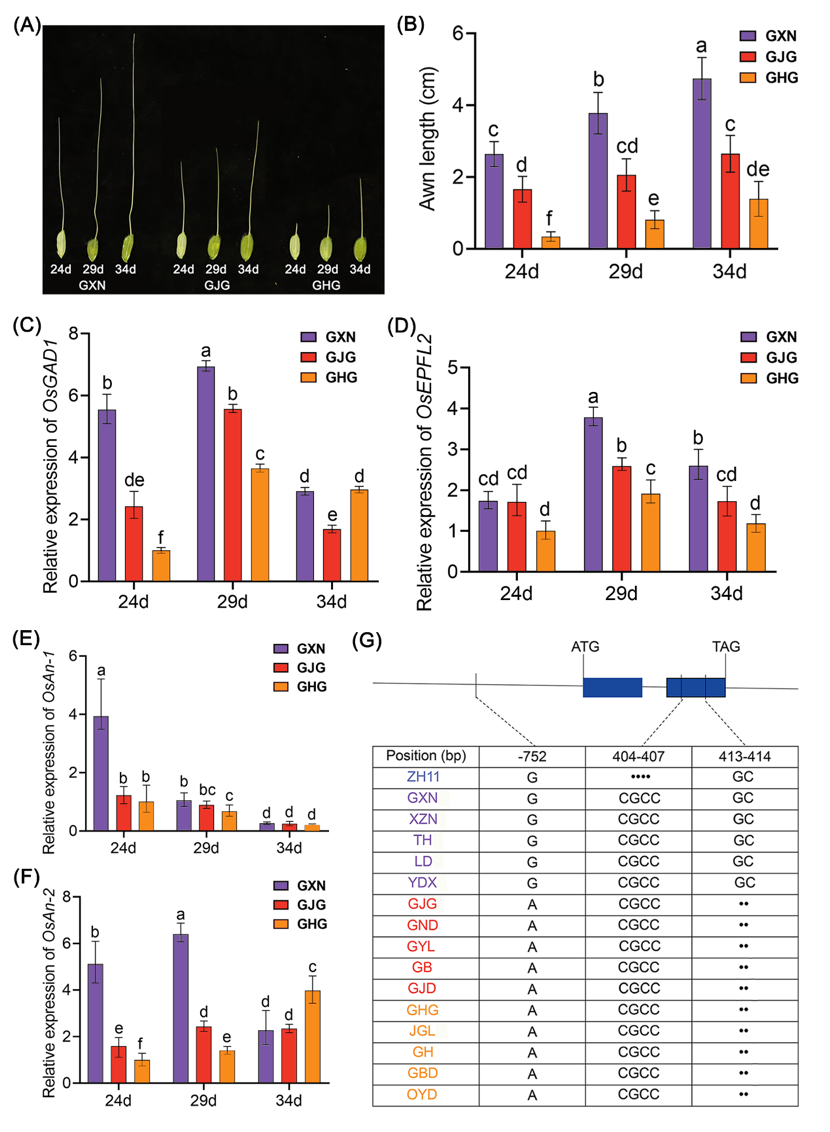
水稻是世界上最重要的粮食作物之一,我国约有2/3的人口以稻米为主食。香禾糯(Kam Sweet Rice)是贵州优质特色糯稻,米饭软而黏、气味香醇、食而不腻、营养丰富,素有“一家蒸饭满寨香”的美誉,为贵州省名特优粮食作物品种,并获得全国农产品地理标志称号。香禾糯是中国稻作进化史上的一块活化石,其品种演变与民族特色融为一体,形成了独特的“稻鱼鸭共生、摘禾挂凉”禾文化,被侗族人民一千多年来世世代代种植并食用。然而香禾糯中大部分种质或品种的种子颖壳有芒,有芒的种子不利于储存及生产加工,导致现代水稻生产中农民和企业去除芒的意愿越来越强。因此,培育出优质高产且种子无芒的香禾糯新种质或新品种对香禾糯种质资源保护及生产应用与推广具有重要意义。近日,植物科学重要期刊Physiologia Plantarum(IF=6.4)在线发表了贵州大学农学院水稻产业技术研究院/贵州省粮油作物分子育种重点实验室、山地植物资源保护与种质创新教育部重点实验室方中明教授课题组题为“Blocking of awn development-related gene OsGAD1 coordinately boosts yield and quality of Kam Sweet Rice”的研究论文(论文链接:https://doi.org/10.1111/ppl.14229)。该研究发现水稻芒发育相关基因OsGAD1的自然变异造成了不同香禾糯种子的芒长差异,进一步利用CRISPR/Cas9技术编辑不同芒长的香禾糯中的OsGAD1并获得了产量和品质协同提高且种子无芒的新种质3个,转录组分析表明植物激素和氮代谢等途径多个基因参与调控香禾糯中种子芒发育过程。
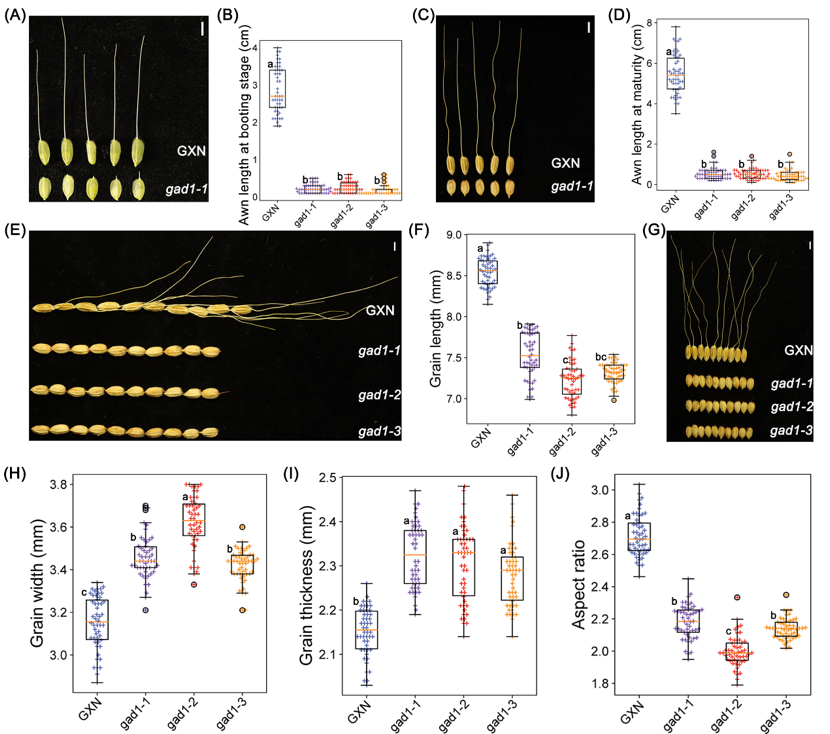
在本研究中,作者选择了3种不同芒长的古香糯、苟今告和苟黄岗等香禾糯进行实验,发现芒发育相关基因中的OsGAD1存在的自然变异可能是造成香禾糯不同材料之间芒长差异的关键基因,之后对芒长不同的15个香禾糯种质或品种的OsGAD1进行测序,发现与无芒的粳稻中花11相比,种子长芒的古香糯中OsGAD1的编码区存在4bp的插入,而中芒苟今告和短芒苟黄岗材料中OsGAD1的编码区则同时存在4bp插入和2bp缺失,启动子区域还存在1个SNP差异(图1)。进一步实验表明,利用CRISPR/Cas9技术编辑古香糯、苟今告和苟黄岗中的OsGAD1能够显著增加水稻每穗粒数、糙米率和精米率,从而协同提高三种材料的产量和品质,香禾糯单株产量能够提高20%以上(图2、图4和图5)。突变体芒率和芒长降低主要通过显著降低颖壳稃尖的细胞分裂素浓度来实现(图3和图5)。为了进一步揭示三种突变体株系无芒的调控机制,在孕穗期对三种材料的野生型和各自突变体株系的颖壳稃尖取材并进行转录组测序。转录组分析表明,这些差异基因主要富集在氮代谢、植物激素、粒型、香味和品质调控等途径中,其中三种突变体中水稻香味相关基因OsBADH2的表达低于野生型,这表明获得的三种突变体香味物质含量可能高于其对应野生型,相关稻米品质也能够进一步获得提升(图6和图7)。本研究阐明了芒发育相关基因OsGAD1在贵州优质稻香禾糯中的调控机制,提供了一种协同提升香禾糯产量和品质的快速有效方法,特别适用于长芒水稻种子的高产优质生物育种实践。 该研究由贵州大学方中明教授课题组完成,方中明教授为论文的通讯作者,其指导的在读硕士研究生骆骏和外籍博士后Bakht Amin为论文的共同第一作者。该研究得到了贵州省千人创新创业人才项目、国家自然科学基金、贵州省优秀青年科技人才项目、贵州省基础研究计划重点项目、贵州省重点实验室项目和黔东南州科技支撑项目等的支持。
图1 水稻芒发育相关基因OsGAD1在种子不同芒长的香禾糯中的自然变异
图2 香禾糯中古香糯野生型及突变体株系的田间表型
图3 香禾糯中古香糯野生型及突变体株系的芒长和籽粒大小分析

图5 香禾糯中古香糯野生型及突变体株系的单株产量及氮浓度分析
图6 三种香禾糯野生型及突变体株系颖壳稃尖的差异基因分析
图7 三种香禾糯野生型及突变体株系颖壳稃尖参与不同途径基因表达模式