高度探讨III柑橘红蜘蛛特点及防控方法

作者:橘帮帮 吴剑 2022/9/20 9:24:29
柑橘红蜘蛛,是为害柑橘的最重要的害虫之一。目前螨虫的防治难度越来越大,由于螨虫的抗性在持续的药剂使用压力下,会逐年上升,杀螨剂的防治效果会大打折扣。通过增加杀螨剂的计量不仅对环境造成影响不利于环保,而且对柑橘病虫害防治面临着重大挑战,还大大增加防治成本。因此,有必要研究一套高效的杀螨方案。【形态特征】柑橘红蜘蛛,又称柑橘全爪螨,属蜱螨目,叶螨科。成螨:雌成螨,近椭圆形,紫红色,背部及背侧有瘤状突起
柑橘红蜘蛛,是为害柑橘的最重要的害虫之一。目前螨虫的防治难度越来越大,由于螨虫的抗性在持续的药剂使用压力下,会逐年上升,杀螨剂的防治效果会大打折扣。通过增加杀螨剂的计量不仅对环境造成影响不利于环保,而且对柑橘病虫害防治面临着重大挑战,还大大增加防治成本。因此,有必要研究一套高效的杀螨方案。

【形态特征】

柑橘红蜘蛛,又称柑橘全爪螨,属蜱螨目,叶螨科。
成螨:雌成螨,近椭圆形,紫红色,背部及背侧有瘤状突起,上生白色刚毛,足4对。;雄成螨,鲜红色,与雌成螨相比,体略小,腹部末端部分较尖,呈楔形,足较长。
若螨:与成螨极相似,但身体较小,均有4对足。
幼螨:色较淡,有足3对。
卵:扁球形,鲜红色,有光泽,后渐褪色。顶部有一垂直的长柄,柄端有10~12根向四周辐射的细丝,可附着于叶片上。
图片
图片
图片

  【生物学特征】

冬春干旱,温度偏高的年份,3月份出现旬平均最高温度达20~25℃,旬降雨量在10mm以下,冬卵大量孵化,春稍大量萌发,营养充足,红蜘蛛繁殖速度加快,当年发生猖獗。
图片
图片

 【危害特征】

以成螨、若螨、幼螨群集在柑橘叶片、嫩枝和果实上,用口器刺破叶片、嫩梢及果实的表皮,吮吸汁液。受害叶片表面呈现许多密集灰白色针头大小点,叶片失绿,失去光泽,严重时整叶灰白,引起落叶,影响树势,猖獗发生时,果实表面布满灰白色失绿斑点,全果苍白。红蜘蛛严重影响树势,产量及品质。
图片
图片

【难防原因】

一、施药时机不当,见虫打虫,红蜘蛛虫口基数偏大时,一次用药不能彻底防治,导致二次爆发,二次用药难度更大,恶性叠加;
二、沃柑溃疡病区频繁的使用各类无机铜制剂容易诱发红蜘蛛的爆发;(铜离子会加快了越冬成螨大量产卵, 形成幼螨和卵的高峰期)
三、不轮换成分的使用药剂或使用不明成分药剂,一种药好用每次用,导致红蜘蛛抗药性加剧,增加了用药的难度。
四、打药马虎。喷药做不到全覆盖(枝条夹角、叶背主脉、叶柄部位),药剂打下去后容易反弹。特别是世代重叠,卵和幼若螨在隐秘的部位很难受药。
五、树体营养管理缺失,树势弱,易感染红蜘蛛。偏施氮肥,叶片有机氮含量高,红蜘蛛全家大小都偏爱。
六、化学药剂滥用,伤害天敌。例如捕食螨、食螨瓢虫、食螨隐翅虫、花蝽等。长期大量使用有机磷、拟除虫菊酯类等杀虫、杀螨剂,在杀死害螨的同时也杀害了天敌,破坏了生物种群平衡,导致危害更加猖獗。
七、水质问题。广西地区很多果园使用硬水(深井水)、浊水(河水、田水),硬水、浊水含矿物质(钙镁)会影响杀螨剂药效。
图片

【防治途径】

防治红蜘蛛的途径主要有:化学防治、农业防治。
目前主要的红蜘蛛防治方法为化学防治。杀螨剂主流成分抗性非常大,可以说市面上大部分杀螨剂(单剂+助剂或套装),主要就是拼助剂!
红蜘蛛世代吃遍了无数农药,炼就了刀枪不入的金身,没有好的助剂,药液无法软化背面刚毛(红蜘蛛背毛导致化学防治防效变差),水过鸭背,杀不了成螨;无法渗透入卵壳,杀不了卵,防治效果基本很差。既要刮毛,又要破卵!
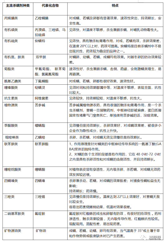
学习一下杀螨剂及助剂的知识:
图片
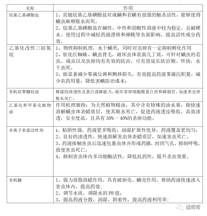
杀螨剂常见助剂介绍:
图片

【技术应用指导】

1. 最佳防治时期及防治指标:
柑橘红蜘蛛有四个虫态,分别为成螨、若螨、幼螨及卵。田间红蜘蛛发生为害时通常不止一个虫态,且繁殖速度快,历期短。因此,防治柑橘红蜘蛛的最佳时期是在活动螨平均2-3头/叶时施药,可以最大限度地控制红蜘蛛的基数。
特别是在夏季高温时,多数药剂较容易分解且夏季雨水多,易冲刷药液,加大了用药的难度。一旦基数较大时,就会缩短药剂的持效期,从而增加用药次数,增加成本。
图片
2. 正确的配药方式:
(1)由于红蜘蛛的幼螨和卵肉眼较难看到,因此所用药剂应该能够同时杀灭红蜘蛛的四个虫态(成螨、若螨、幼螨及卵)。
(2)所用药剂最好兼具速效性和持效性,既能迅速控制虫口基数,又能减少施药次数。
(3)由于红蜘蛛容易产生抗药性,在选用药剂的时候应该根据自身果园近期的用药情况,合理轮换使用不同作用机理的药剂。
(4)目前为止常用的杀螨剂化合物只有十几个,如果滥用杀螨剂不但会降低效果,加大农药使用量,甚至会出现红蜘蛛无药可控的处境。因此合理科学的使用杀螨剂,不仅能够延缓抗性、延长药剂的使用寿命、而且还能够减少环境污染、减少残留。
3、天敌利用:柑桔红蜘蛛的天敌以捕食螨最为重要;而果园中霍香蓟花粉作为捕食螨的食料来源对捕食螨的繁殖极有帮助。果园种有霍香蓟的可以有效降低红蜘蛛的数量。一般霍香蓟的在3月播种,种于基部0.5m半径内。
4、农业防治:干旱季节及时灌水,必要的对树冠喷水,保证桔园一定的水分和湿度,创造有力天敌生存的生态环境。
图片

佳田高度;一款炔螨特微囊悬浮剂,采用高分子材料包裹药剂,使药剂和作物之间增加间隔层,不会产生药害。炔螨特是杀螨剂中没有抗性,延缓抗性的产品。其独特的药理;温度越高,效果越好。但常规的乳油,水乳剂型在高温时容易出现药害。微囊悬浮剂的炔螨特,无惧高温,具有二次释放杀虫的药理,延长持效期。

图片


图片
图片


相关推荐