罚款,刑拘!这41种农药千万别碰

作者:网络 2022/12/24 10:19:01
近些年,为保障农业生产安全、农产品质量安全和生态环境安全,有效预防、控制和降低农药使用风险,国家对于农药方面的监管越来越严,农业部及相关主管当局陆续发布了许多禁用和限用的农药产品清单。《农药管理条例》第三十四条对农药禁限用方面也作出了相关规定:农药使用者应当严格按照农药的标签标注的使用范围、使用方法和剂量、使用技术要求和注意事项使用农药,不得扩大使用范围、加大用药剂量或者改变使用方法。农药使用者不

近些年,为保障农业生产安全、农产品质量安全和生态环境安全,有效预防、控制和降低农药使用风险,国家对于农药方面的监管越来越严,农业部及相关主管当局陆续发布了许多禁用和限用的农药产品清单。


图片


《农药管理条例》第三十四条对农药禁限用方面也作出了相关规定:农药使用者应当严格按照农药的标签标注的使用范围、使用方法和剂量、使用技术要求和注意事项使用农药,不得扩大使用范围、加大用药剂量或者改变使用方法。农药使用者不得使用禁用的农药。标签标注安全间隔期的农药,在农产品收获前应当按照安全间隔期的要求停止使用。剧毒、高毒农药不得用于防治卫生害虫,不得用于蔬菜、瓜果、茶叶、菌类、中草药材的生产,不得用于水生植物的病虫害防治。

 

企业应严格遵守该规定,如使用禁用的农药或者超出农药登记批准使用范围的农药,均按照假农药处理,除面临罚款外,情节严重的由发证机关吊销农药生产许可证和相应的农药登记证,构成犯罪的,依法追究刑事责任。

 

至2020年1月,我国将禁限用89种农药,其中41种为禁用农药(表1)、48种限用农药(表2),另外还有23种停止新增登记的农药(表3)。预计未来一段时间内,随着风险评估的引入和国家对安全、高效、经济农药的鼓励和支持,会有越来越多的高风险农药产品被列为禁限用农药,企业也要注意开发新的农药产品,淘汰高风险的农药产品,从而增强企业竞争力。


表1  国家禁止使用的农药清单(41种)

图片


注:目前,农业农村部对六六六等41种农药采取禁用措施,其中公告第148号新增对氟虫胺的管理措施,自2019年3月22日起,不再受理、批准含氟虫胺农药产品(包括该有效成分的原药、单剂、复配制剂)的农药登记和登记延续;自2019年3月26日起,撤销含氟虫胺农药产品的农药登记和生产许可;自2020年1月1日起,禁止使用含氟虫胺成分的农药产品。


表2  国家限制使用的农药清单(48种)

图片
图片

注:目前,农业农村部对氧乐果等48种农药在某些作物上进行限制使用。其中,从2019年8月1日起,禁止乙酰甲胺磷、丁硫克百威、乐果在蔬菜、瓜果、茶叶、菌类和中草药材作物上使用。灭线磷实行定点经营,标签还应标注‘限制使用’字样,用于食用农产品的,还应标注安全间隔期


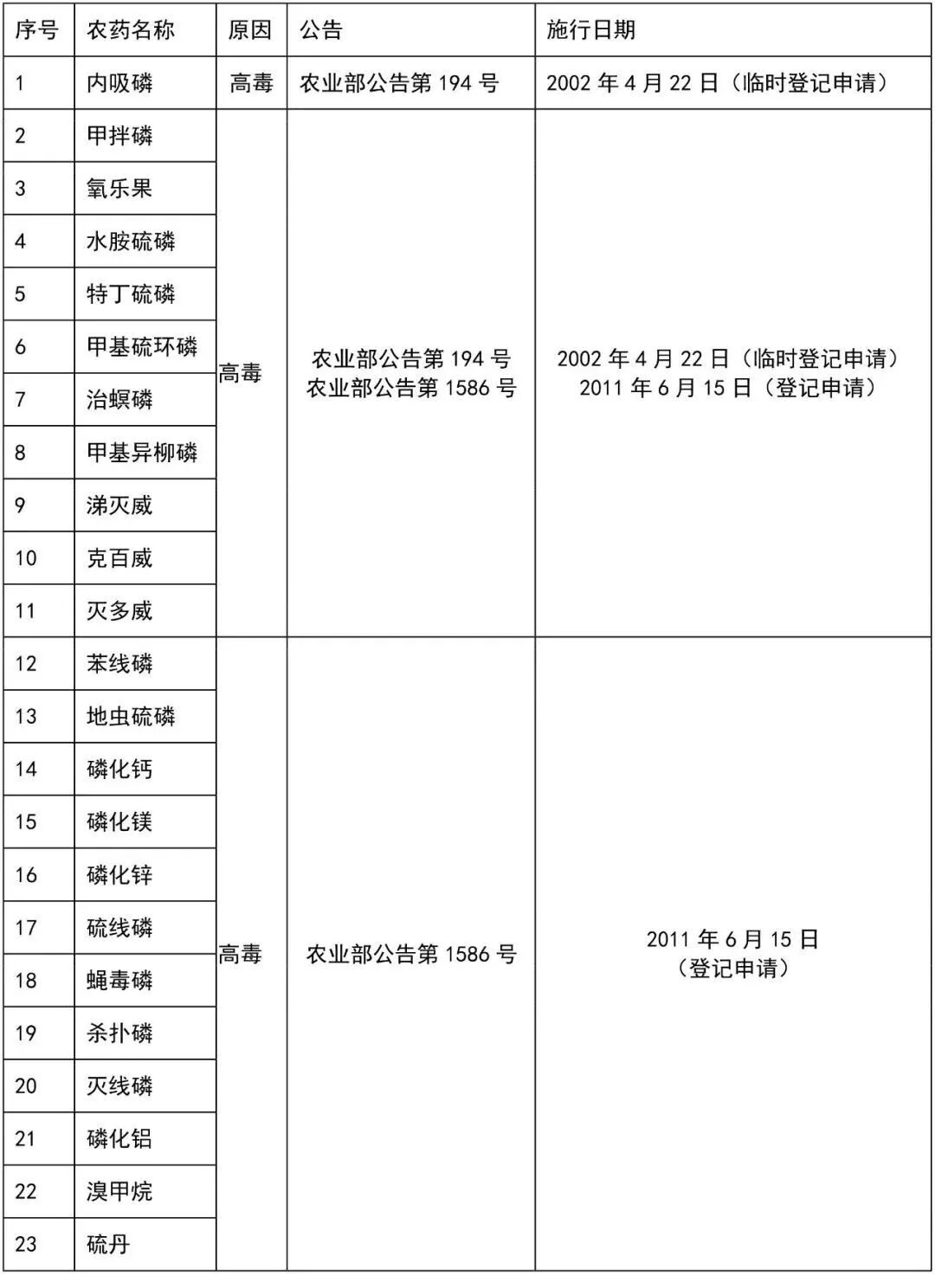
表3  停止新增农药登记清单(23种)

图片


相关推荐