园林植物有害生物危害等级识别与防控最优对策,减少农药使用,实现精准科学防控!

作者:中国知网及网络 2024/8/16 9:27:55
1.常见园林植物有害生物种类 2.3常见非侵染性病害类别及诱因3.绿地有害生物危害分类表4.绿地有害生物危害程度分级4.行道树有害生物危害程度分级5.绿化植物有害生物控制快速评价分级表6.有害生物控制质量评价分级抽样调查方法6.1 绿地抽样调查应符合下列要求:a.当目标物种有对应调查技术标准时,应按对应标准执行。b.当绿地面积≤ 3000 m2, 设置至少一个样地进行调查;

1.常见园林植物有害生物种类   

图片

图片

图片

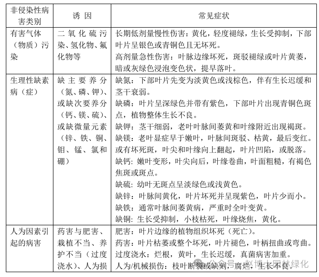
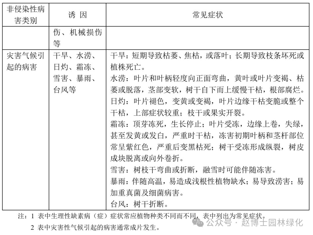
2.3常见非侵染性病害类别及诱因

图片

图片

图片

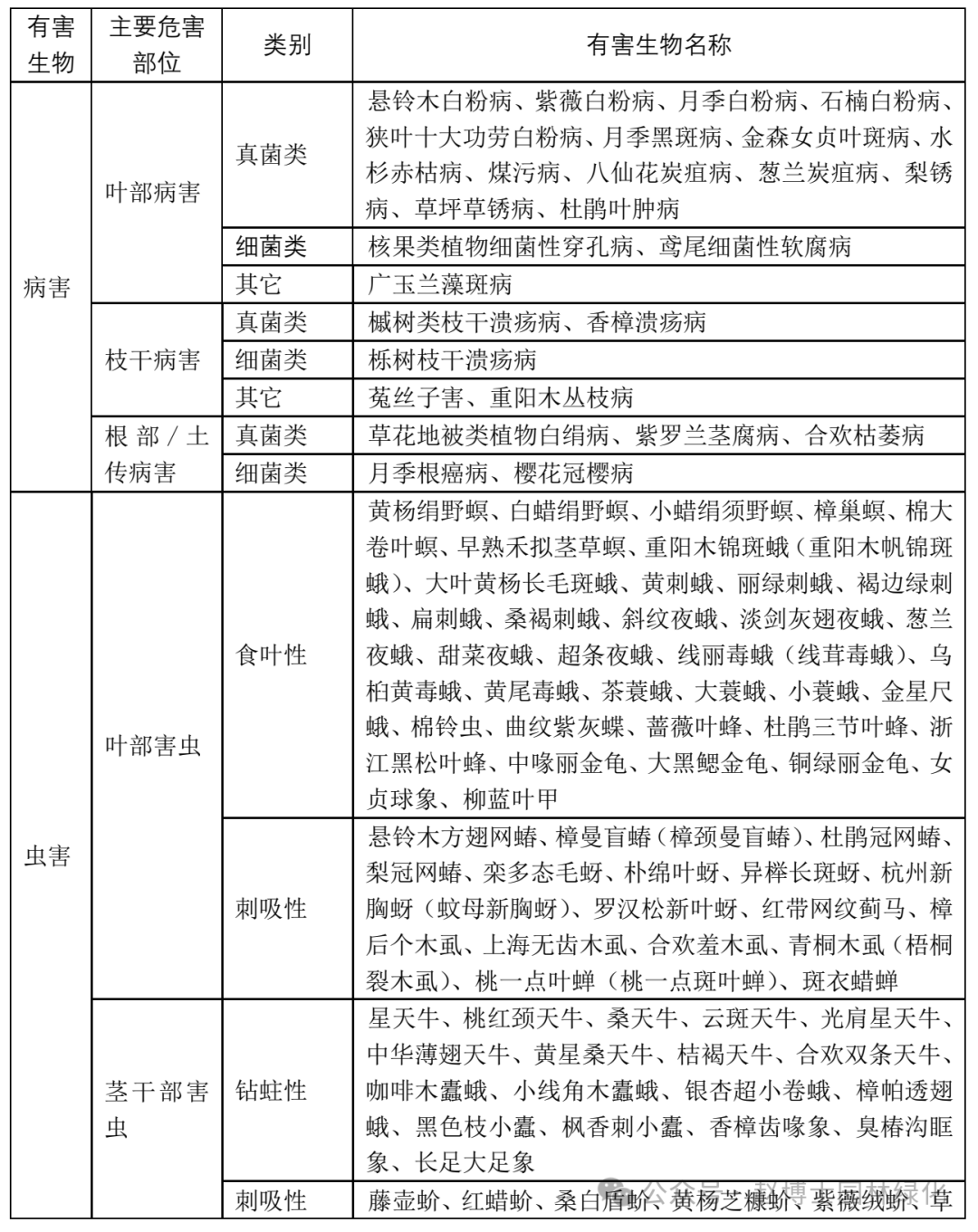
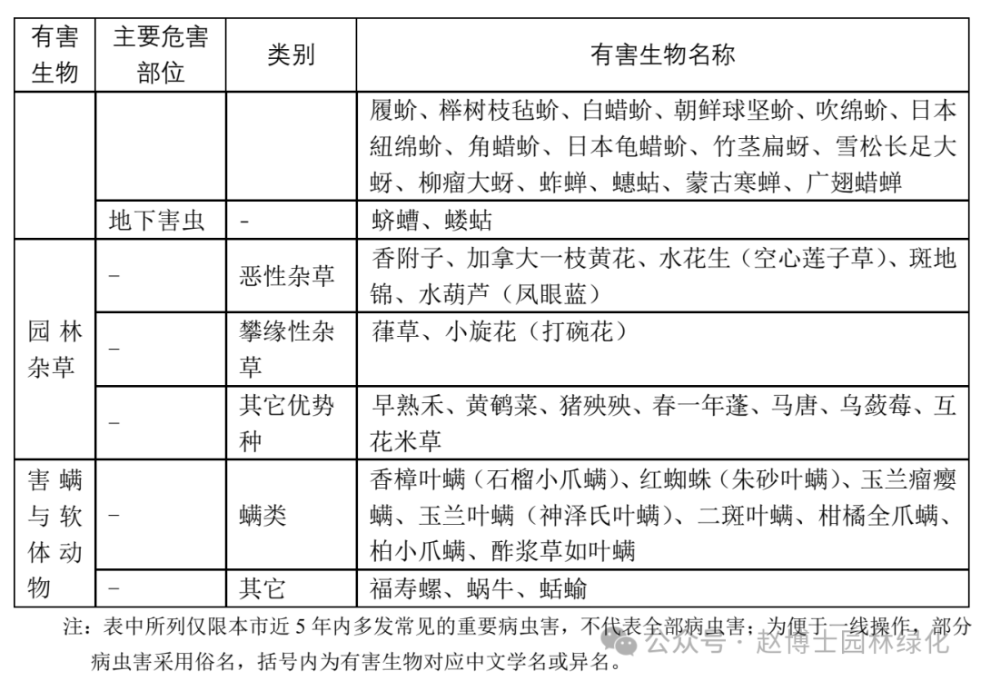
3.绿地有害生物危害分类表

图片

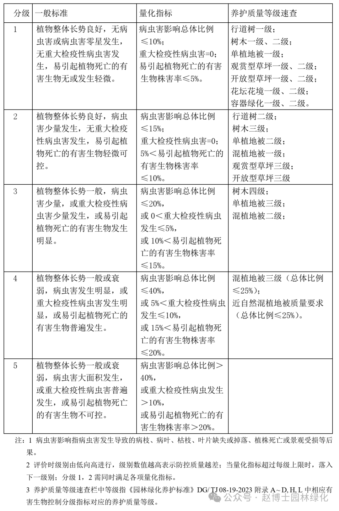
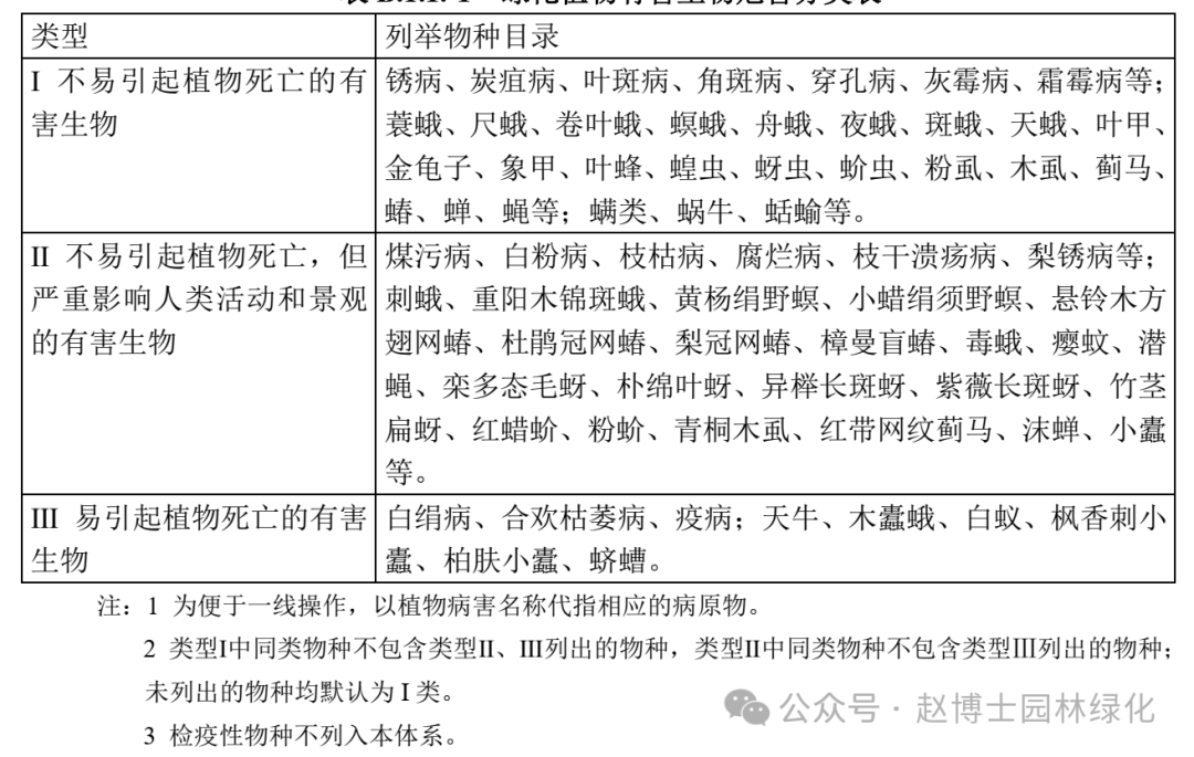
4.绿地有害生物危害程度分级

图片

图片

图片

4.行道树有害生物危害程度分级

图片

图片5.绿化植物有害生物控制快速评价分级表

图片

图片

6.有害生物控制质量评价分级抽样调查方法

6.1 绿地抽样调查应符合下列要求:a.当目标物种有对应调查技术标准时,应按对应标准执行。b.当绿地面积≤ 3000 m2, 设置至少一个样地进行调查;当 3000 m2<绿地面积≤10000 m2,设置至少 2 个样地进行调查;当绿地面积>10000 m2,设置至少 3个样地进行调查;设置的样方应具有代表性,面积宜在 100 m2~ 300 m2 之间。c.当样方内待评估乔灌木不超过 30 株时,应当全部调查;当样方内待评估植株仅有草坪或地被时,应当随机设置调查面积不小于 2 m2 的样方 3 块以上。

6.2行道树抽样调查应符合下列要求:当目标物种有对应调查技术标准时,应按对应标准执行;随机抽取道路,道路上应采取跳跃式取样方法抽取行道树样本;每条道路的行道树样本应调查不少于 30 株, 全部样本数不到 30 株的应全查。

图片

7.病虫害技术档案表格式

图片

参考文献:绿化植物保护技术规程(修订)图片

相关推荐