303个主要农作物品种拟通过审定!涉及江西、广西和上海

作者:农业农村部种业管理司 2024/6/13 14:22:15
关于2024年江西省、广西壮族自治区、上海市审定通过的主要农作物品种名称等信息的公示  根据《主要农作物品种审定办法》《农业植物品种命名规定》,现将2024年江西省、广西壮族自治区、上海市审定通过的主要农作物品种名称等信息(详见附件)予以公示,公示期为15个工作日(自2024年6月12日至 7月2日)。公示期内,如有异议,以书面材料分别向江西省农业农村厅、广西壮族自治区农业农村厅、上海市农业农村委

关于2024年江西省、广西壮族自治区、上海市审定通过的主要农作物品种名称等信息的公示


  根据《主要农作物品种审定办法》《农业植物品种命名规定》,现将2024年江西省、广西壮族自治区、上海市审定通过的主要农作物品种名称等信息(详见附件)予以公示,公示期为15个工作日(自2024年6月12日至 7月2日)。公示期内,如有异议,以书面材料分别向江西省农业农村厅、广西壮族自治区农业农村厅、上海市农业农村委员会、农业农村部种业管理司反映。异议人须用真实姓名,并提供手机号码、电子邮件等联系方式,同时本人签字;异议单位书面材料须加盖单位公章,并注明联系方式。 


  联系人及联系方式: 

  

图片

朝阳区农展馆南里11号,邮编:100125)。 

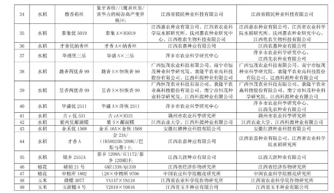
  附件:1.2024年江西省审定通过的主要农作物品种名称等信息 

            2.2024年广西壮族自治区审定通过的主要农作物品种名称等信息 

            3.2024年上海市审定通过的主要农作物品种名称等信息 



农业农村部种业管理司

2024年6月12日

图片

图片

图片

图片

图片

图片

图片

图片

图片

图片

图片

图片

图片

图片

图片

图片

图片

图片

图片

图片

图片

相关推荐