中科院赵春钊组揭示植物耐盐性的新机制

作者:CEMPS 2024/8/30 14:25:25
2024年8月28日,国际著名学术期刊The Plant Cell在线发表了中国科学院分子植物科学卓越创新中心赵春钊研究组题为“FERONIA regulates salt tolerance in Arabidopsis by controlling photorespiratory flux”的研究论文。该研究揭示了FERONIA通过控制光呼吸通路代谢流调控植物耐盐性的分子机制。研究背景盐胁迫

2024年8月28日,国际著名学术期刊The Plant Cell在线发表了中国科学院分子植物科学卓越创新中心赵春钊研究组题为“FERONIA regulates salt tolerance in Arabidopsis by controlling photorespiratory flux”的研究论文。该研究揭示了FERONIA通过控制光呼吸通路代谢流调控植物耐盐性的分子机制。

图片




研究背景

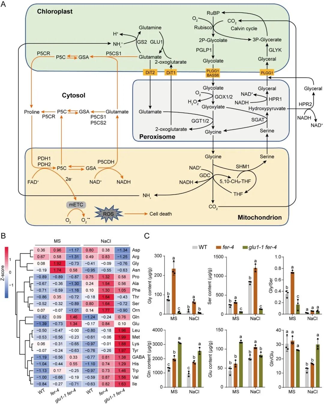
盐胁迫是影响作物种子萌发、生长和产量的主要非生物胁迫。挖掘植物关键耐盐基因并深入研究其分子调控机制,能够为耐盐碱作物培育提供重要的理论基础。赵春钊研究组长期致力于植物耐盐分子机制的研究,在先前研究中发现细胞壁糖蛋白Leucine-rich repeat extensin 3/4/5(LRX3/4/5)与分泌多肽RAPID ALKALINIZATION FACTORs(RALFs)以及类受体激酶FERONIA(FER)组成一个模块来调控植物耐盐性(PNAS, 2018)。拟南芥lrx345fer-4突变体在盐胁迫下均表现出叶片漂白的表型。进一步遗传分析显示,脱落酸(ABA)含量的过度积累(National Science Review, 2020)以及phyB介导的信号通路的过度激活(Nature Plants, 2023)是导致lrx345fer-4突变体对盐胁迫敏感的原因,但是ABA合成基因ABA2或者phyB基因突变均不能使lrx345fer-4突变体的耐盐性恢复到野生型水平,表明还有其它胞内信号通路参与LRX3/4/5-RALFs-FER介导的植物耐盐性。

图片

LRXs-RALFs-FER模块调控植物耐盐性的分子机制




研究内容

该研究利用甲基磺酸乙酯(EMS)对lrx345突变体进行化学诱变,筛选到4个能够抑制lrx345突变体盐敏感表型的抑制子,而在这4个抑制子中突变均发生在glutamate synthase 1GLU1)基因上。利用订购的GLU1 T-DNA插入突变体,证实glu1突变能够抑制lrx345的盐敏感表型,同时发现glu1突变也能够抑制fer-4的盐敏感表型。GLU1参与光呼吸通路代谢,负责将谷氨酰胺催化生成谷氨酸,而谷氨酸作为前体合成甘氨酸,后者在SHM1蛋白的作用下合成丝氨酸。与野生型相比,fer-4突变体中甘氨酸含量显著升高,而这个升高能够被glu1突变所抑制。添加外源甘氨酸会加剧fer-4突变体的盐敏感表型,而将催化谷氨酸合成甘氨酸的glutamate:glyoxylate aminotransferase 1GGT1)基因突变,fer-4突变体的盐敏感表型能够被显著抑制。此外,shm1突变会加重fer-4突变体的盐敏感表型,而过表达SHM1则能抑制fer-4突变体的盐敏感性。这些研究结果均表明甘氨酸升高是导致fer-4突变体对盐胁迫敏感的主要原因。生化实验显示,FER与SHM1蛋白互作并磷酸SHM1,而该磷酸化是调控SHM1蛋白稳定性所需要的。综上所述,该研究发现FER通过磷酸化SHM1调控该蛋白的稳定性,进而调控盐胁迫下的光呼吸通路代谢流,最终帮助植物适应高盐环境。

图片

FER通过调控光呼吸通路代谢流来增强植物耐盐性

相关推荐