中科院团队首创全球首台自动巡航杂交授粉智能育种机器人

作者:农业科技侠 内容团队 2025/8/13 8:53:25
杂交育种是现代农业提升作物产量、品质与抗逆性的核心技术,但长期以来,花部形态不适配机器操作、授粉依赖人工、育种周期长等问题一直是制约产业效率的瓶颈。2025年8月11日,中国科学院遗传与发育生物学研究所许操研究员牵头的智能育种攻关团队在国际顶级学术期刊《Cell》发表了题为:Engineering crop flower morphology facilitates robotization of

杂交育种是现代农业提升作物产量、品质与抗逆性的核心技术,但长期以来,花部形态不适配机器操作、授粉依赖人工、育种周期长等问题一直是制约产业效率的瓶颈。2025年8月11日,中国科学院遗传与发育生物学研究所许操研究员牵头的智能育种攻关团队在国际顶级学术期刊《Cell》发表了题为:Engineering crop flower morphology facilitates robotization of cross-pollination and speed breeding的研究论文。首次提出作物-机器人协同设计(Crop-robot co-design)的“双向奔赴”理念:用 BT(生物技术) 重塑花型,快速创制“机器人友好”的结构型雄性不育系;再以 AI(人工智能) 与深度学习驱动的机器人完成自动巡航杂交授粉,全球首台智能育种机器人 “吉儿”(GEAIR:Genome Editing combined with AI-based Robotics)由此诞生。

该模式显著降低杂交制种成本、缩短育种周期、提升效率,并在“BT筑基 + AI赋能 + Robot劳作”(BAR)的体系下,展示了 “AI for Science” 驱动新质生产力的清晰路径。



产业痛点:杂交育种“贵、慢、难”

  • 市场需求强:2024年全球杂交种子市场约 3830亿元,预计 2029 年达 5904亿元;其中番茄杂交种 2024 年 85.4亿元,预计 2030 年 150.5亿元

  • 成本与效率瓶颈突出:

    ▶ 番茄:商业种普遍为杂交种,但因柱头内缩、花型闭合,全球制种至今基本依赖人工授粉——人工成本 >25% 的育种总成本,其中去雄≈授粉成本的40%;随人口老龄化,人工成本攀升更快。

    ▶ 大豆:理论上杂种优势可带来 >30% 增产潜力,但大豆花高度闭合、人工杂交极难,无力规模化应用

  • 根因:花部形态并非为机器人而“设计”。闭合花型阻碍机器精准去雄与授粉,育种“贵、慢、难”长期难解。

图片

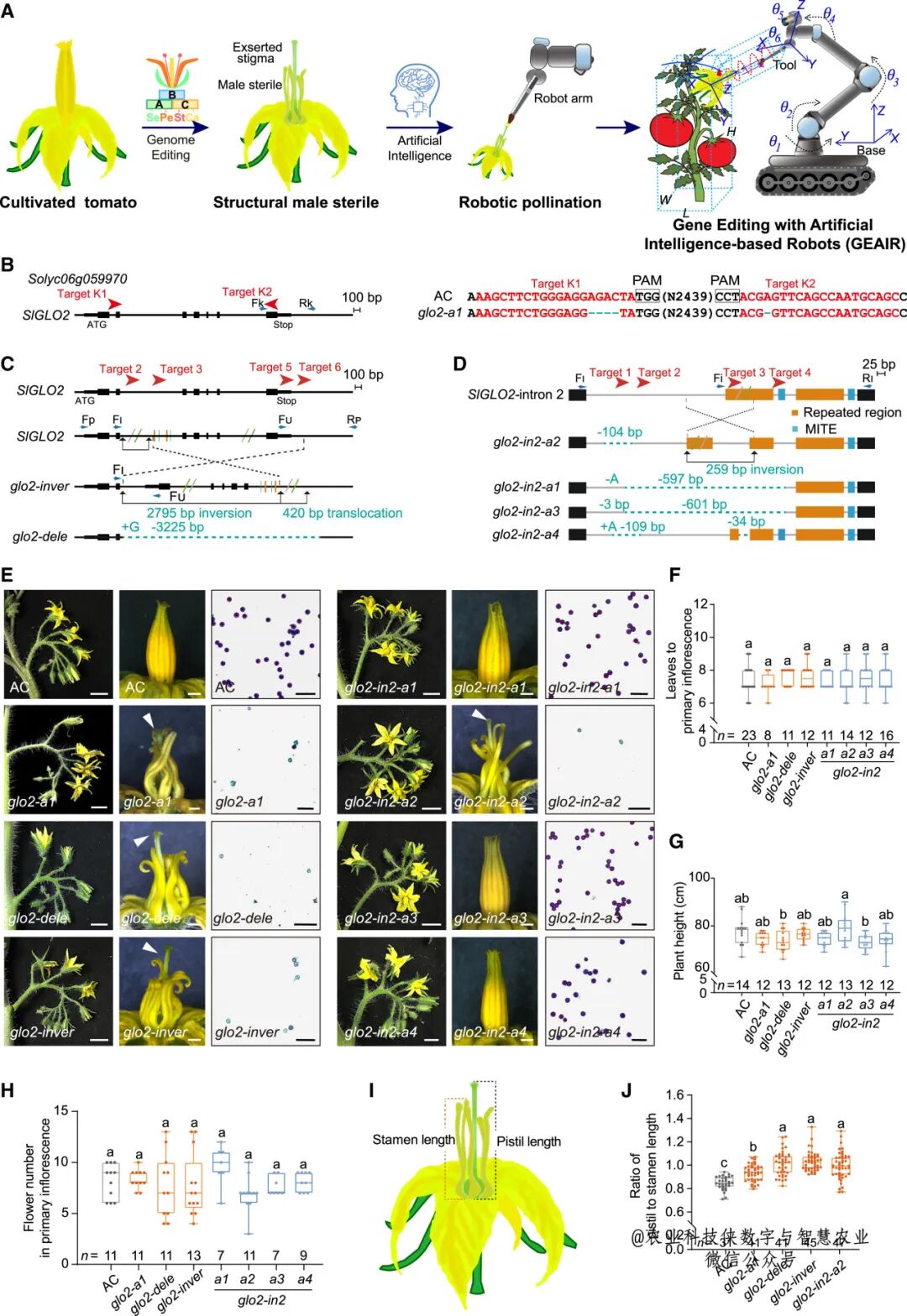
图1 基因编辑GLO2,创建番茄柱头外露雄性不育系



技术路线:从“为机械适配作物”到“作物×机器人协同设计”

1) BT筑基:通过基因编辑“重新设计花型”

  • 以番茄为体系,靶向花器官 ABC 模型中特异调控雄蕊发育的 MADS-box 基因 GLO2

▶ 使闭合的雄蕊“开裂”且花粉败育(形成雄性不育),同时柱头自然外露,无需额外伸长;

 形成结构型雄性不育系:既跳过繁琐去雄,又显著降低授粉操作难度;

▶ 不损伤杂交果实产量与种子质量,且摆脱遗传背景限制,具备广泛适用性(利于快速在不同品种系中复现)。

图片

图2 各种glo2突变体的果实和种子表型


2) AI赋能:让机器人“看得见、摸得准、动作稳”

  • 与中科院自动化所合作,自主研制智能授粉机器人并在商业化温室稳定运行:

▶ 视觉模型:基于深度学习的花朵检测与柱头定位(团队公开指标:柱头识别准确率 85.1%);

▶ 动作控制:单花授粉约 15 秒,一次巡航的授粉成功率77.6% ± 9.4%

▶ 作业方式:全天候反复巡航,直到确保目标花授粉坐果;

▶ 工程化:国产化自主率 >95%,整机成本具落地潜力。

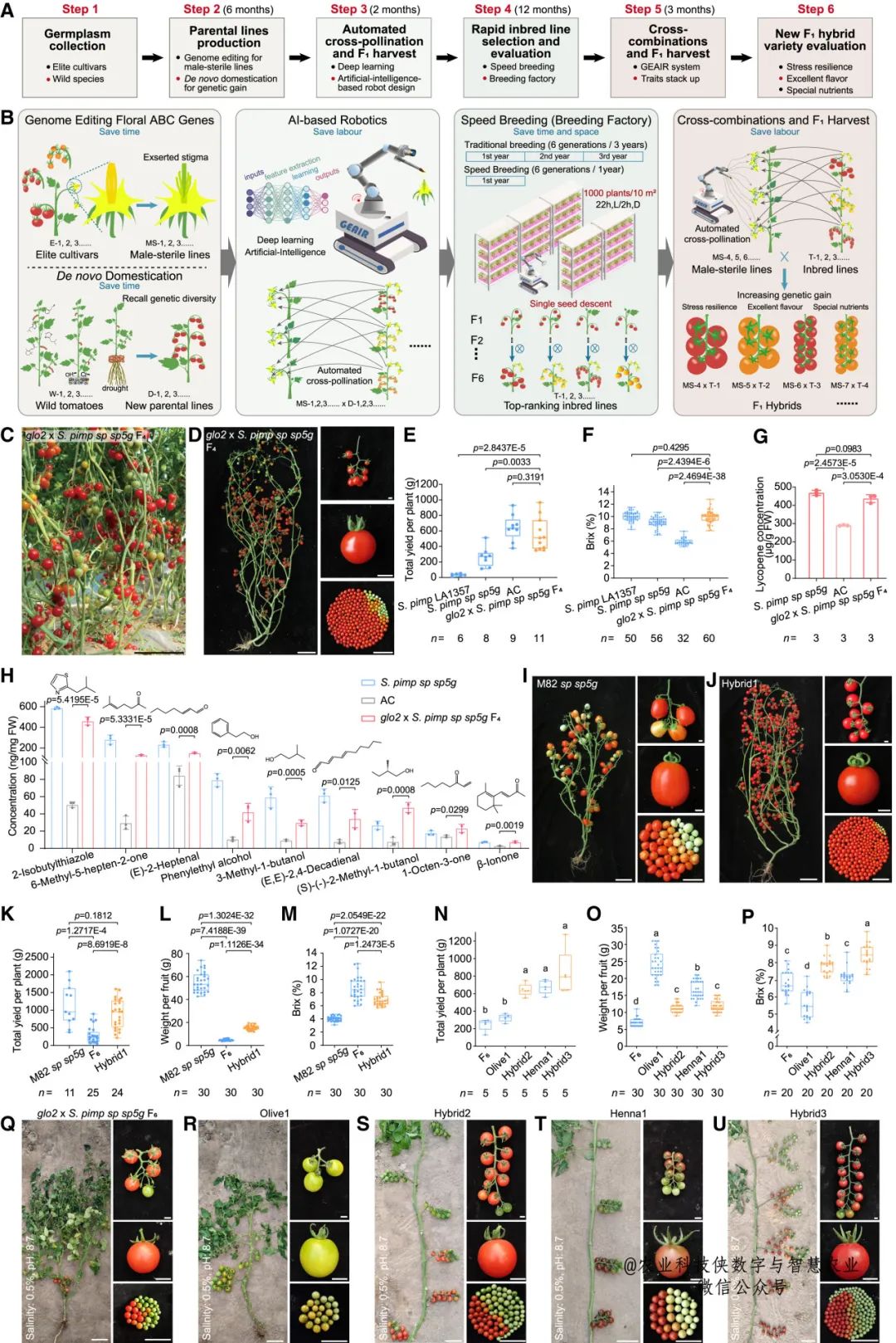
3) 系统集成:构建“智能育种工厂”

  • 将“吉儿”与团队自 2018 年以来发展的 从头驯化(de novo domestication) 与 快速育种(Speed breeding) 深度融合:

▶ 在可控光环境下加速世代轮换,近缘野生种的利用周期由~5 年压缩到 ~1 年

▶ 兼顾抗逆性与风味/营养等品质目标,形成批量化、短周期的新品质创制流程;

▶ 本质上把“创制材料—杂交配组—加速选择—规模制种”连成闭环,搭建标准化、可规模复制的育种产线。

图片

图3 深度学习驱动的花朵检测和柱头定位


图片

图4 将 GEAIR 与从头驯化和快速育种相结合,快速开发优良番茄品系



关键数据与应用场景

  • 番茄:在“能用”与“好用”之间找到平衡

▶ 花型重塑带来可视可达的柱头目标,显著降低人工与机器人操作难度;

 商业温室验证显示,机器人授粉效率与人工相当,但在一致性、可连续作业与整体人力节省方面具明显优势;

▶ 工程化可扩展:同类思路可推广至辣椒、茄子、马铃薯等茄科作物,以及其它存在花型闭合问题的作物。

图片

图5 设计用于番茄异花授粉的移动机器人


  • 大豆:率先迈过“杂交制种的第一道坎”

▶ 首次快速创制柱头外露的结构型大豆雄性不育系

▶ 与常规材料相比,人工授粉时间节省 76.2%

▶ 为我国率先实现大豆杂交育种、显著提升单产,提供了新一代“技术 + 装备”组合拳。

图片

图6 商业化生产温室中机器人对番茄植株进行异花授粉


图片

图7 编辑大豆B类基因,产生柱头外露的雄性不育系



审稿人高度评价

审稿人高度评价了该成果,认为其是一项令人振奋的创新性突破,是通过BT+AI交叉融合解决重大科技问题和产业难题的典范,展现了人工智能驱动科学研究(AI for Science)的巨大潜力。


研发团队及项目资助

图片
      中国科学院遗传发育所许操研究员为该论文的通讯作者,博士研究生谢跃张廷浩和自动化研究所副研究员杨明浩为论文的共同第一作者。上海交通大学连文昭教授,清华大学陶建华教授,自动化所韩华研究员,遗传发育所邹玉盼博士,自动化所研究生吕鸿昌孙杨昌肖俊也参与了该研究。遗传发育所张凤霞博士和许操课题组陆叶子、张馨瑜、吕玉源等成员,以及自动化所齐靖达、王金阳、肖志纲、刘安琪,首农翠湖工厂李新旭、李树山、王利利等对该研究提供了重要支撑和帮助。该研究得到了农业农村部重大项目中国科学院战略先导专项国家自然科学基金北京市智能温室蔬菜创新团队项目等项目的资助。


产业化与推广性评估

1) 经济性

  • 在番茄等商业化作物中,去雄与人工授粉属于刚性且长期存在的高成本环节,且会因农村劳动力老龄化和人工费用上涨而进一步攀升

  • “吉儿”切入点精准(眼前的刚需 + 可计算的成本替代),国产化率 >95% 有望进一步降低全生命周期成本;

  • “规模制种—异地/多点长周期作业”场景下,机器可长时间保持稳定质量,边际收益凸显。

2) 工程与运维

  • 识别—定位—接触的“三步走”流程与温室生产节律相容;

  • 模块化(视觉、导航、末端执行器)设计,使维护和升级更加便捷、成本更低

  • 与温室数字孪生/农业中控系统衔接后,可实现批次级与单花级的作业追溯

3) 扩展性与生态

  • BAR 模式支持“育种-生产-采收-追溯”全链路 BT+AI 融合,给上游(基因编辑/材料创制)与下游(加工品牌/风味标准)都带来可度量的价值锚

  • 通过“作物-机器人协同设计”,将作物性状设计与机器可操作性同步优化,可迁移到更多作物与场景。


相关推荐