新一批569个农药将获登记:氟吡/氟唑菌酰胺原药高占比;国内企业拟登氯氟醚菌唑制剂

作者:《农资与市场》传媒 内容团队 2026/3/24 11:02:37
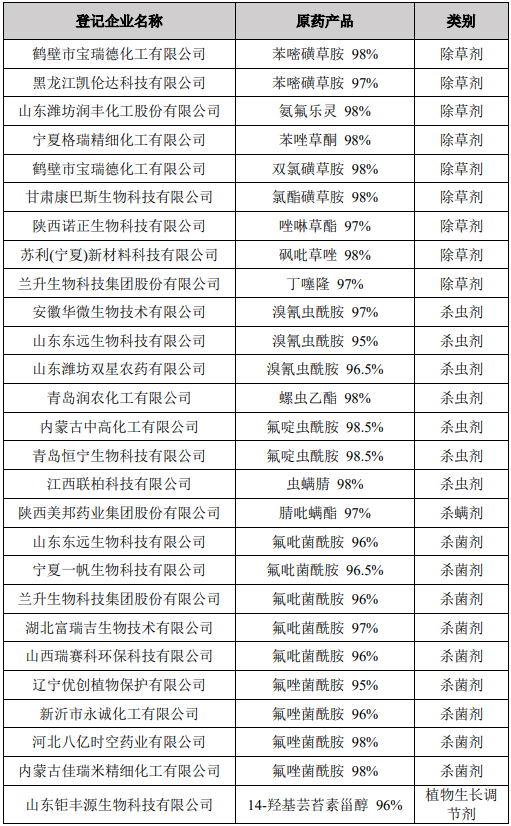
2026年3月19日,农业农村部农药检定所公示2026年第2批拟批准登记农药产品,其中,569个新申请登记的农药产品拟批准登记。01原药/母药产品(27个原药,无母药)除草剂(9个):苯嘧磺草胺原药拟批准登记数量2个,其余氨氟乐灵、苯唑草酮、双氯磺草胺、氯酯磺草胺、唑啉草酯、砜吡草唑和丁噻隆均拟登记1个原药。其中,鹤壁市宝瑞德化工有限公司和黑龙江凯伦达科技有限公司申请登记的98%含量的苯嘧磺草胺原

2026年3月19日,农业农村部农药检定所公示2026年第2批拟批准登记农药产品,其中,569个新申请登记的农药产品拟批准登记。

01

原药/母药产品(27个原药,无母药)


除草剂(9个):苯嘧磺草胺原药拟批准登记数量2个,其余氨氟乐灵、苯唑草酮、双氯磺草胺、氯酯磺草胺、唑啉草酯、砜吡草唑和丁噻隆均拟登记1个原药。

其中,鹤壁市宝瑞德化工有限公司和黑龙江凯伦达科技有限公司申请登记的98%含量的苯嘧磺草胺原药,若最终批准登记将是该成分含量最高的原药证件。另外,鹤壁市宝瑞德化工有限公司拟登记国内第4个双氯磺草胺原药产品,含量98%,高于现有的95%、97.5%含量。

杀虫/螨剂(8个):溴氰虫酰胺原药拟批准登记数量最多,为3个;氟啶虫酰胺拟2个原药;其余螺虫乙酯、氟啶虫酰胺、虫螨腈以及腈吡螨酯拟登记1个原药产品。

其中,青岛润农化工有限公司申请登记的98%螺虫乙酯为该成分当前登记的最高含量。陕西美邦药业集团股份有限公司申请的拟登记1项腈吡螨酯原药(含量97%),将是除日产化学、德州新势立和山东奥坤作物科学的第四张登记证。

杀菌剂(9个):本次拟登记的杀菌剂原药包括2种成分——氟吡菌酰胺、氟唑菌酰胺,其中氟吡菌酰胺原药登记数量最多,为5个;氟唑菌酰胺原药登记数量次之,为4个。

植物生长调节剂(1个)14-羟基芸苔素甾醇拟批准登记1个原药。

QQ20260320-185922.jpg
02

制剂产品


本批次拟批准登记542个制剂产品中,部分重点农药品种首次登记复配产品,或出现新的复配方案、新的剂型等,主要产品如下:

1、溴氰虫酰胺与噻虫胺拟新登记1个颗粒剂产品,首次在甘蔗上登记用于蔗龟防治。

QQ20260320-184939.jpg

2、甲磺草胺首次在草坪上登记,用于一年生杂草防除。

QQ20260320-185003.jpg

3、氟嘧菌酯新增与丙硫菌唑的混配登记,并首次在小麦上登记,用于锈病防治。

QQ20260320-185030.jpg

4、敌草隆新增与精喹禾灵组合的新型复配登记。

QQ20260320-185052.jpg

5、科迪华登记一个氨氯吡啶酸氟氯吡啶酯的混配产品,用于冬油菜田一年生阔叶杂草防除。

QQ20260320-185113.jpg

6、苯嘧磺草胺首次登记与精草铵膦的复配产品。

ScreenShot_2026-03-20_185138_562.png

7、丙炔氟草胺新增与咪唑乙烟酸的复配组合登记。

8、溴氰虫酰胺新增分别与噻嗪酮、氰氟虫腙、氟啶虫酰胺的新型复配方案。

9、螺虫乙酯新登记与氯噻啉的复配产品。

10、上海悦联生物科技有限公司拟首登巴斯夫专利杀菌剂氯氟醚菌唑的制剂产品——447克/升氯氟醚菌唑·肟菌酯SC, 用于水稻纹枯病和番茄叶霉病防治;464克/升氯氟醚菌唑·肟菌酯SC, 用于黄瓜白粉病防治。

11、砜吡草唑拟新登记与2,4-滴异辛酯的新型复配产品。

12、拜耳作物科学登记精甲霜灵种菌唑的二元种子处理产品。

13、五氟磺草胺新增与丁草胺及敌稗的三元复配产品。

14、吡噻菌胺拟登记与异菌脲的混配产品。

15、氟啶虫酰胺新增与氯噻啉的新复配登记,用于防治水稻稻飞虱。

相关推荐