119个农药产品拟获批扩作登记,涉及辉丰、先正达、拜耳、科迪华、诺普信、龙灯等

作者:中国农药信息网 《农资导报》整理 2022/5/11 9:47:53
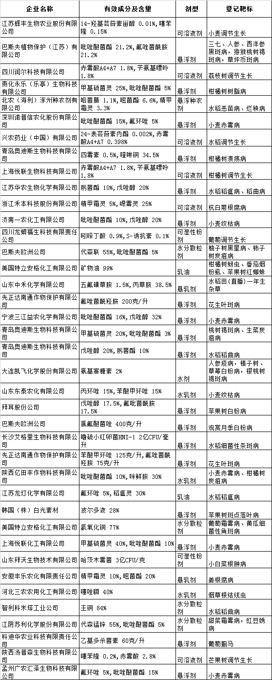
根据《行政许可法》《农药管理条例》有关规定,农业农村部农药检定所现将审议通过的139个登记变更农药产品相关信息予以公示。其中119个农药产品扩作:河北三农40%噻唑膦水乳剂,扩作烟草根结线虫表1.部分拟扩作登记农药产品名单
根据《行政许可法》《农药管理条例》有关规定,农业农村部农药检定所现将审议通过的139个登记变更农药产品相关信息予以公示。其中119个农药产品扩作:


图片


河北三农40%噻唑膦水乳剂,扩作烟草根结线虫


图片

表1.部分拟扩作登记农药产品名单

图片


相关推荐