部分农药暂不实行定点经营!农业农村部关于征求修改《农药生产许可审查细则》《限制使用农药名录》的通知

作者: 2025/12/15 11:16:58
各省、自治区、直辖市农业农村(农牧)厅(局、委),新疆生产建设兵团农业农村局,中国农药工业协会,中国农药发展与应用协会: 为贯彻落实新修改的农药管理规章,进一步健全完善农药生产经营管理,拟对《农药生产许可审查细则》和《限制使用农药名录》作出修改,现征求你单位意见。有关意见建议在2025年12月26日前通过电子邮件方式发送至pmd@agri.gov.cn。  附件:1. 《农药生产许可审查细则》修改
图片


各省、自治区、直辖市农业农村(农牧)厅(局、委),新疆生产建设兵团农业农村局,中国农药工业协会,中国农药发展与应用协会: 

为贯彻落实新修改的农药管理规章,进一步健全完善农药生产经营管理,拟对《农药生产许可审查细则》和《限制使用农药名录》作出修改,现征求你单位意见。

有关意见建议在2025年12月26日前通过电子邮件方式发送至pmd@agri.gov.cn。  

附件:

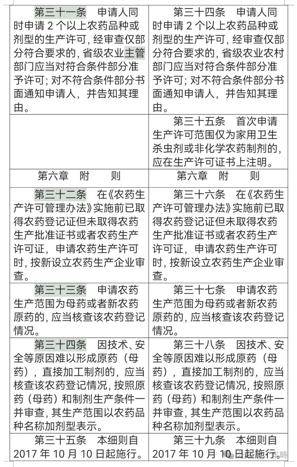
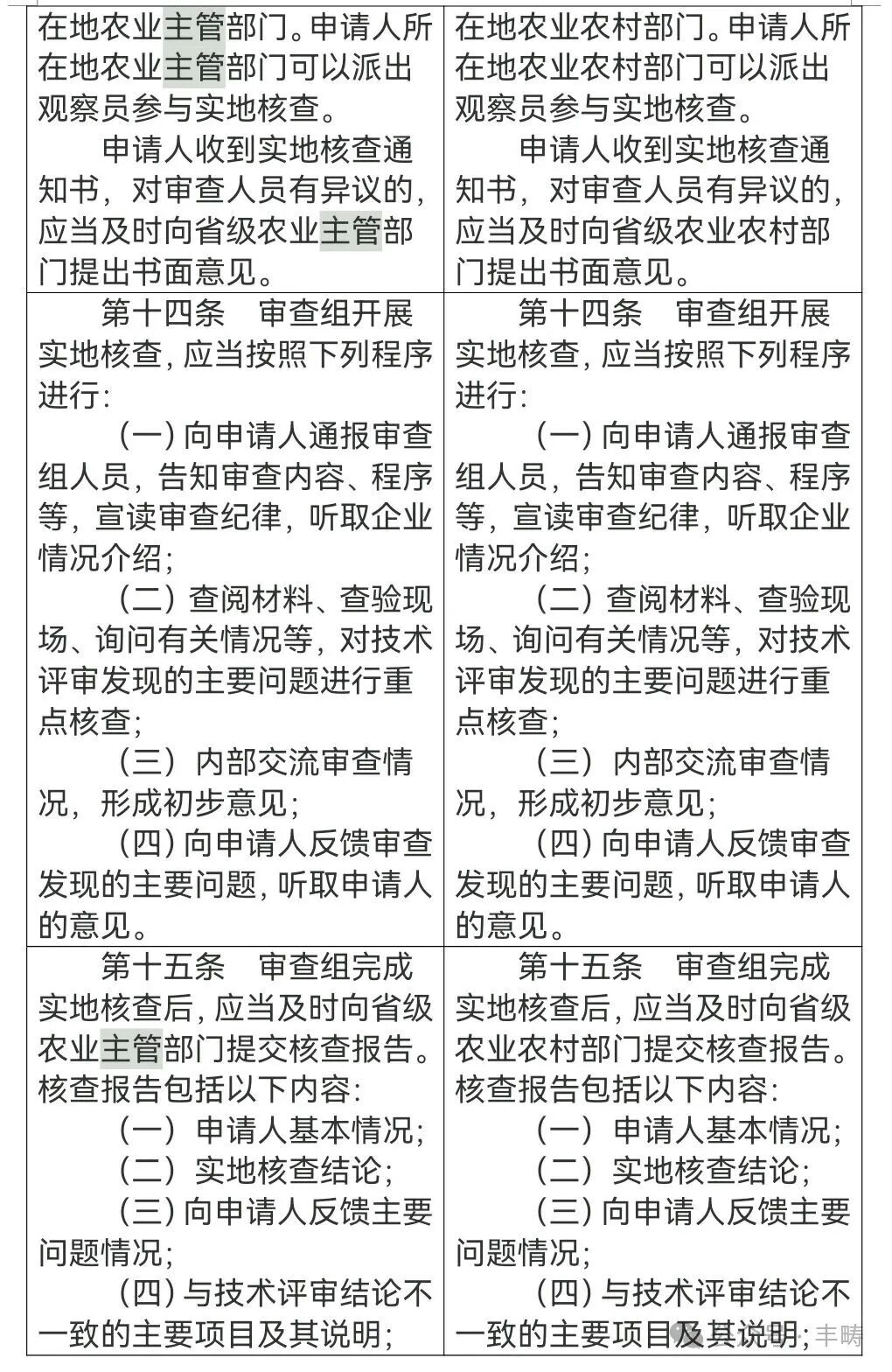
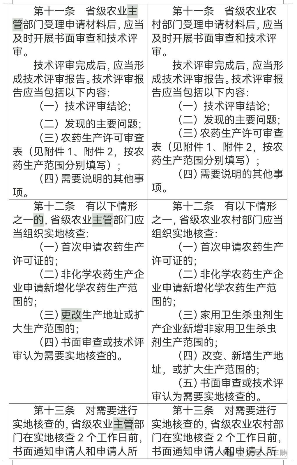
1. 《农药生产许可审查细则》修改前后对照表

2. 《限制使用农药名录》(征求意见稿)

农业农村部种植业管理司 

2025年12月9日 

图片
图片



图片
图片
图片
图片
图片
图片
图片
图片
图片
图片
图片
图片
图片
相关推荐