利民股份与拜耳签订约16亿元农用化学品长期供货合同!

作者:公司公告 2026/3/17 11:28:07
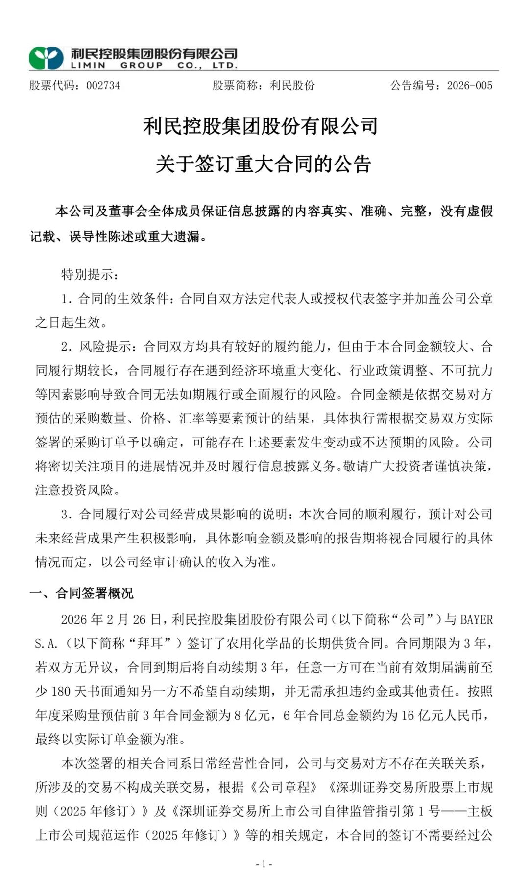
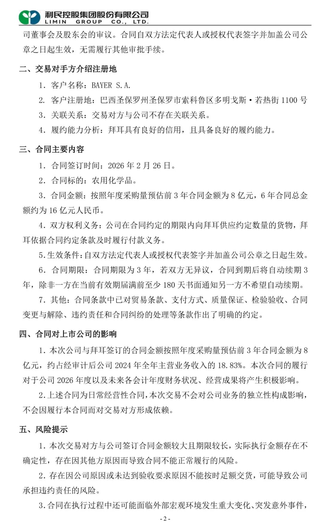
2月27日午间,利民股份发布公告,公司于2月26日与BAYER S.A.(简称“拜耳”)签订了农用化学品的长期供货合同。合同期限为3年。若双方无异议,合同到期后将自动续期3年。任意一方可在当前有效期届满前至少180天书面通知另一方不希望自动续期,并无需承担违约金或其他责任。公告显示,合同标的为农用化学品,按照年度采购量预估,前3年合同金额为8亿元,6年合同总金额约为16亿元。本次合同的履行对于公司

2月27日午间,利民股份发布公告,公司于2月26日与BAYER S.A.(简称“拜耳”)签订了农用化学品的长期供货合同。合同期限为3年。若双方无异议,合同到期后将自动续期3年。任意一方可在当前有效期届满前至少180天书面通知另一方不希望自动续期,并无需承担违约金或其他责任。

公告显示,合同标的为农用化学品,按照年度采购量预估,前3年合同金额为8亿元,6年合同总金额约为16亿元。本次合同的履行对于公司2026年度以及未来各会计年度财务状况、经营成果将产生积极影响。

相关推荐