合成生物:精准切割农资行业万亿新蓝海

作者:《农资与市场》传媒 张港港 2025/7/8 9:24:56
“成分复杂”的新技术合成生物来源已久。但其真正被广泛关注始于 21 世纪初,此时一系列颠覆性成果在这个阶段陆续发布。减肥增效、绿色发展、“生物制造+”等多因素,造就了合成生物如今炙手可热的场景。目前,合成生物已经发展成为一门高度体系化的学科,主要分两条发展主线 :一种是以生物基材料替代化石基材料,一种是以生物技术路线替代传统化工技术路线。农资行业所涉及的大部分是第二种。起初,合成生物在农资行业并不
图片

“成分复杂”的新技术


合成生物来源已久。

但其真正被广泛关注始于 21 世纪初,此时一系列颠覆性成果在这个阶段陆续发布。

减肥增效、绿色发展、“生物制造+”等多因素,造就了合成生物如今炙手可热的场景。目前,合成生物已经发展成为一门高度体系化的学科,主要分两条发展主线 :一种是以生物基材料替代化石基材料,一种是以生物技术路线替代传统化工技术路线。农资行业所涉及的大部分是第二种。

起初,合成生物在农资行业并不是一个让人熟悉的概念,复杂的技术交叉,繁琐的知识融合,属于产业链顶端的高门槛赛道。甚至笔者在和行业人士讨论观点的时候,鲜少有人能说出所以然。

而 2025 年,合成生物在农资圈里已然算是人皆熟知的概念了。

频繁召开的合成生物相关会议,陆续冒头的合成生物企业,以及不断上市的相关产品,合成生物的触角延伸的比农资人想象中要更加迅速。

图片

肥料农药的双重突破


在之前的市场调研过程中,笔者就对农资行业内布局合成生物的企业进行了咨询,也获得了一些反馈。

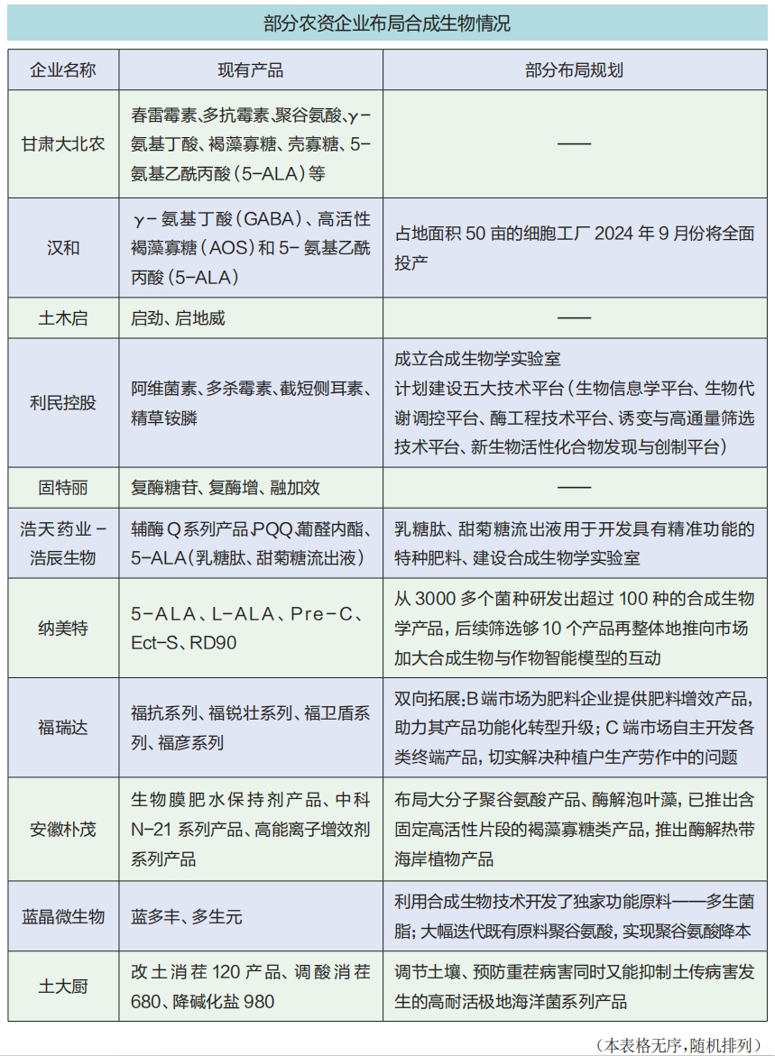
譬如,甘肃大北农生物工程有限公司与中国科学院、中国农业大学、中国农科院植保所等科研院所密切合作,依托大北农集团自有试验创新平台,紧密结合农资市场需求,布局下一代农用产品的生物制造,在生物农药、生物肥料、生物刺激素等方面进行了全方位的布局,并开发出基于合成生物学的相关成套先进生产技术,形成引领行业的技术优势。

山东土大厨、上海蓝晶微生物、南京汉和、土木启等肥料企业,都在合成生物学商业化表现上取得了较好的成绩。

土大厨的极地海洋菌系列产品既可以调节土壤、预防重茬病害,同时又能抑制土传病害发生,这些极具差异化的菌种不但能和杀菌剂一起使用,还能减少杀菌剂使用量 20%-50%且防效增加。未来 3-5 年土大厨会加大在合成生物方面产品的研发和持续投入,会进一步和国内知名院校、研究机构进行更加深入的合作研究,为企业的快速发展提供科研和产品力方面的强有力保障。

蓝晶微生物对于合成生物学的商业化也如鱼得水。目前蓝晶微生物已经利用合成生物技术开发了独家功能原料——多生菌脂 ;大幅迭代既有原料聚谷氨酸,利用合成生物学技术实现聚谷氨酸降本(定向改造了聚谷氨酸底盘菌株,并在发酵工艺中采用新的碳源,将原料转化效率大幅提升),同时研发产品蓝多丰、多生元等对土壤和作物起到有效改善和调优作用。

蓝晶微生物 CEO 张浩千表示,作为合成生物学领域的独角兽企业,接下来会聚焦存量市场优化、瞄准增量市场创新全力赋能特肥“大肥化”。

汉和总经理余义发表示,汉和生物除了生产肥料增效剂,更拥有完整的肥料体系,对于肥料(复合肥、尿素、大量元素水溶肥、微生物菌剂、生物有机肥等)与合成生物学制备的生物增效剂的结合已经进行了长达十余年的研究、生产和销售,能够为不同的肥料厂家提供更加准确的功能定位和使用经验。土木启生物董事长徐骠则表示,土木启将生物刺激剂、肥、微生物进行有效结合,按照其不同的作用,以矩阵形式已经开发出了 60 多种产品。

减肥增效,在肥料也在农药。生物合成技术可开发有效的生物防治产品,在杀菌、杀虫方面不仅增加了药效,还提高了环境安全性,更加绿色低碳。

合成生物学的发展改变了部分农药的制备方式,由生物法替代传统合成法,这样的话能够促使更多手性农药的出现和利用,对农药减量增效产生积极的影响。

利民控股集团股份有限公司技术研发中心研究院副院长李林虎表示,目前合成生物学在农资行业处于发展初期,特别是全生物法合成的农药原料药的产品不多,其开发过程类似人药,开发时间漫长,人力财力上投入较大。在农资行业从事合成生物的人才不足,尤其是产业化人才,研发投入大,合成生物学在生物农药领域的应用正逐渐展现出巨大的潜力。其司生物酶法合成精草铵膦技术是合成生物学在农药领域应用的典范。

固特丽生物在微生物代谢产物方面技术创新能力较强,依托合成生物技术开发了多款产品专注解决作物痛点。固特丽生物董事长常大勇表示,合成生物学在国际上快速发展,生物刺激剂的需求量急剧攀升,微生物代谢产物的稳定性好、安全性高、复配性好、效果突出。固特丽生物依托合成生物技术开发了多款产品专注解决作物痛点,并且在农产品品质提升方面拥有多项专利技术,已在市场上广泛应用。

图片
图片

技术迁移带来发展竞速


作为一个庞大复杂的体系,农业的绿色生态发展趋势,也吸引了原本不主攻这个行业的企业纷纷发力,譬如福瑞达、浩天药业、纳美特等。

合成生物技术作为浩天药业重要的发展和投资方向,利用合成生物开发的生物增效剂,赋能旗下企业浩辰生物主营的玉米产业链过程中的提取副产物 - 乳糖肽,甜菊糖产业链中的提取副产物甜菊糖流出液等,开发具有精准功能的特种肥料。浩辰生物技术总监齐庆振表示,浩辰生物已经建设了合成生物学实验室,利用微生物利用和酵母批量化生产高价值的生物制品。

相比做合成生物全链的企业,纳美特则是作为上游企业进行菌株的研发和应用,后对接中下游企业进行产品的商业化。据笔者了解,纳美特已经筛选了 7、8 种合成生物学产品。对于纳美特 CEO 陈成来说,最有新意的产品莫过于表面活性剂RD90。在作物生长过程中最重要的是光合作用,肥料在使用过程中既要满足肥料的料液不被大雨冲刷掉,或者不会滚落,又要保证粘在叶面上不破坏叶面的工作,是很难的。RD90 正好可以弥补这个应用方面的不足。

“这应该属于技术迁移的范畴。比如说这个产品一开始是用在药品、食品领域,那么在条件合适的情况下是不是也可以向农化领域迁移,这也是一个判断和筛选的过程。”陈成对于说纳美特布局做农资是这样想的,“以后行业之间的跨界是常态,未来可能还会有更多的合成生物学企业或者概念进入农化行业,所以做农资是一个融合新技术的过程,更多是交流和接受。农化行业本身底蕴就非常深,所以不用考虑合成生物学应用于它的合理性,完全合理。”

福瑞达也是技术迁移的实践者。

据福瑞达生物股份有限公司农业技术总监许家磊透露,目前其主要在农业功能抗盐抗逆、保水促生、抑菌防病、增甜转色等四个方面发力。利用福瑞达独有的核心功能物质协同增效配伍技术,开发出了具有市场唯一性的复合型功能性助剂产品,而这款复合型功能性助剂产品是以福瑞达自主生产的依克多因、透明质酸、虾青素、γ- 氨基丁酸和聚谷氨酸等功能性活性物质为主要成分,协同增效复配而成,应用范围更广、产品效果更强,可以有针对性、更有效地解决由于土壤恶化导致的农作物生长问题,能有效促进植物生长和提高植物抗逆性。

像上述企业所做的事,就是将超过农资行业的技术内容作用到农化上面,借鉴其他行业的经验从而达到发展农资行业的目的,只有进行技术转换,才能够为行业的创新产品带来源源不断的活水。

图片

市场机会已经大于现存痛点


张浩千表示,合成生物学本质上是一种底层技术平台,其真正的应用需要与具体行业深度结合。聚焦到特肥行业,目前合成生物技术的实际应用和推广尚未形成规模,这也意味着巨大的市场潜力“新品好十倍、老品打对折”的机会依然存在。

从竞争格局来看,现阶段特肥领域的合成生物学企业之间尚未形成竞争关系,更多是协同合作。对于合成生物学企业而言,核心挑战在于明确自身定位。所以,合成生物学企业在特肥行业中的理想角色成为技术和产品的核心输出方,但在特肥行业合成生物学企业作为技术输出方的价值定位尚未凸显。  

因此,合成生物对特肥行业的意义,本质上是合作大于竞争。企业之间并非必须争夺存量市场或利润,而是通过技术赋能,助力行业突破技术瓶颈、扩大市场规模,最终推动中国特肥产业走向国际舞台。

当然,一个新兴产物的优势较为明显时,其所面临的挑战也更加严峻。

笔者对农资企业进行询问时,受访人不是企业负责人就是企业研发技术老师,他们无一例外都说到了合成生物学在农资行业的技术挑战和应用挑战。

对于农资行业来说,除了技术挑战以外,最大的莫过于应用场景的推广问题。目前合成生物学对于农资行业的应用推广问题主要有:市场需求不明确、市场推广难度大、市场竞争激烈,以及合成生物技术在农资行业的应用需要面对来自传统农资产品和国外先进技术的双重竞争压力。

常大勇表示,尽管合成生物学技术发展迅速,但在实际应用中仍需进一步验证其有效性和安全性,特别是在大规模生产和商业化方面,如何降低成本以实现商业可行性是一个重要挑战。并且,合成生物学涉及大量的基因和生物材料,如何有效管理和保护知识产权也是一个复杂的问题。

土大厨营销总监李进毅在交谈中吐露,市场对合成生物的认知度和接受度需要一个发展过程。

在产品力方面,因为合成生物有其特有的独特性,一旦企业具有这方面的优势,将会给企业带来巨大的商业效益。例如生物肥料中的某些微生物可以通过释放土壤中的氮、磷、钾养分和调节土壤的酸碱度以及解决土壤盐害,同时又没有物理、化学调理调控带来的副作用的优势,就会带给用户、经销商和企业极大的发展机会。合成生物学会给未来的农业生产带来更多有价值的选择,这方面值得企业去关注和投入。

张浩千对此也表示,特肥领域的合成生物学企业,建议不仅要关注原料产品本身的价格和性能,更要关注与应用场景的结合,尤其是要关注配方、剂型的适配性,这样才能真正实现产品价值。

目前合成生物发展的步履已经从艰难变得轻盈,合成生物学在农资行业的发展势头更加迅猛且坚定。不久的将来,合成生物也一定会助力特肥品类再站高位!

图片
相关推荐