溴氰虫酰胺、砜吡草唑等444个农药产品将获登记

作者:《农资与市场》传媒 内容团队 2025/4/3 11:22:46
2025年第3批拟批准登记农药产品公示根据《行政许可法》《农药管理条例》有关规定,现将第十届全国农药登记评审委员会第20次执行委员会议审议通过的申请登记的444个农药产品、136个登记变更农药产品相关信息予以公示。如对公示内容有异议,请在公示期内以传真或电子邮件形式实名反馈(包含反馈人姓名、所在单位及联系方式,对未实名反馈的,将不予以回复)。公示时间:2025年3月27日至2025年4月2日。联系
图片
图片


2025年第3批拟批准登记农药产品公示

根据《行政许可法》《农药管理条例》有关规定,现将第十届全国农药登记评审委员会第20次执行委员会议审议通过的申请登记的444个农药产品、136个登记变更农药产品相关信息予以公示。如对公示内容有异议,请在公示期内以传真或电子邮件形式实名反馈(包含反馈人姓名、所在单位及联系方式,对未实名反馈的,将不予以回复)。


公示时间:2025年3月27日至2025年4月2日。

联系单位:农业农村部农药检定所综审处(北京市朝阳区麦子店街22号楼,邮编:100125)。

传真:010-59194063

电子信箱:icamags@agri.gov.cn。

附件:

1. 拟批准登记农药产品名单

2. 拟批准登记变更农药产品名单

(详见:http://www.chinapesticide.org.cn/zwb/detail/30024) 


农业农村部农药检定所

2025年3月27日

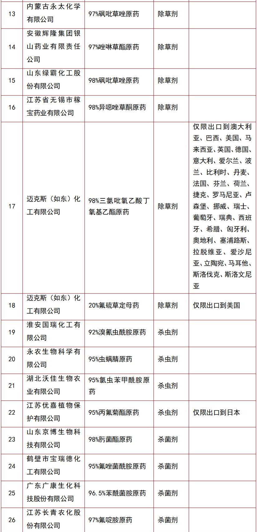
在444个拟批准农药产品中,包括31个原药(或母药;母药1个),其中,除草剂18个,杀虫剂4个,杀菌剂4个,杀螨剂2个,植物生长调节剂(简称“植调剂”)3个。

18个除草剂原药包括三唑磺草酮、苯唑氟草酮、特丁津、砜吡草唑、甲磺草胺、精草铵膦、唑唑草酯、异噁唑草酮、三氯吡氧乙酸丁氧基乙酯、氟硫草定等有效成分。其中,砜吡草唑原药产品最多,为6个。三唑磺草酮、苯唑氟草酮为清原作物科学的专利产品。

4个杀虫剂原药涉及溴氰虫酰胺、虫螨腈、氯虫苯甲酰胺、丙氟菊酯等4个有效成分,其中,丙氟菊酯将在我国首登。

4个杀菌剂原药包括肟菌酯、氟唑菌酰胺、苯酰菌胺、氟啶胺等4个有效成分。其中,氟唑菌酰胺为专利产品。

2个杀螨剂原药包括丁氟螨酯、乙螨唑2个有效成分。

3个植调剂原药包括28-表高芸苔素内酯、糠氨基嘌呤、抑芽丹3个有效成分。

表1  31个拟批准登记原药(或母药)产品名单

图片
图片
图片
相关推荐