葡萄冬季修剪,什么时候剪?怎么剪?需要花点心思!

作者:果业资讯 2023/11/27 11:23:16
葡萄冬剪的目的是维持树形,调节树体生长和结果的关系,改善树体通风透光条件,调节结果母枝的着生位置,防治结果部位外移。此外通过冬剪还能使结果母枝不断更新复壮等。接下来我们来具体分析一下,葡萄冬剪需要注意哪些问题?冬剪时间葡萄冬季修剪需剪除大量枝蔓,整株的修剪量可达1/3-2/3以上。因此,必须考虑被修剪枝蔓的养分损失。葡萄过早或过晚的修剪都会损失大量贮藏营养,不利于翌年的萌芽、花序补充分化和新梢生长
葡萄冬剪的目的是维持树形,调节树体生长和结果的关系,改善树体通风透光条件,调节结果母枝的着生位置,防治结果部位外移。此外通过冬剪还能使结果母枝不断更新复壮等。接下来我们来具体分析一下,葡萄冬剪需要注意哪些问题?

图片冬剪时间
葡萄冬季修剪需剪除大量枝蔓,整株的修剪量可达1/3-2/3以上。因此,必须考虑被修剪枝蔓的养分损失。
葡萄过早或过晚的修剪都会损失大量贮藏营养,不利于翌年的萌芽、花序补充分化和新梢生长。
葡萄冬剪的最佳时期是树体充分进入休眠期至伤流期前30天,大棚栽培应在覆膜前结束修剪。
南方地区最佳修剪期是12月下旬至翌年1月份;北方地区最佳节修剪时间是10月下旬至11月中下旬,大棚栽培的修剪需在覆膜前完成。
冬剪要点
1.根据产量、葡萄生长势,决定其留结果枝数,控制其每平方结果枝数;
2.把握修剪顺序,从干到蔓、从主到侧,后结果枝,疏枝→回缩→短截; 
3.剪枝选留应是生长粗壮的一年生枝作结果母枝,粗度应该在0.8cm左右,壮枝长留,瘦枝短留;
4.要对多年生枝回缩,多年生弱枝回缩,应在剪口下留强枝;多年生强枝回缩,应在剪口下留中庸枝;
5.疏疏枝应从基部彻底剪掉,注意留残桩。但同时要注意伤口不要过大,以免影响留下枝条的生长。
不同年份的修剪伤口,尽量留在主蔓的同一侧,避免造成对伤口,影响树体内养分和水分的运输。
图片
图片冬剪方法
1.识别母枝
只有优质的结果母枝才能够在第二年萌芽率高、发枝力强、枝梢健壮、花芽分化好、花序大、座果率高、果粒大、穗形整齐、果实品质好。
结果母枝要选取色泽深有光泽、枝蔓充分成熟;
基2节径粗0.8-1.2厘米;
枝体曲折延伸,节间较短,节部突出粗大,芽眼高耸饱满,鳞片紧;
枝横切面圆,木质部发达,髓部小,组织致密;
无病虫害。
2.修剪长度
包括短梢(2-3芽)、中梢(4-6芽)、长梢(8芽以上),结合生长势、结果枝率及花芽着生部位的高低来决定修剪的长度。
图片
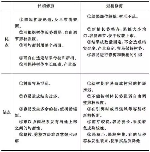
▲长短稍修剪的优缺点
花序着生部位在1-3节比率较高,结果枝率在70%以上的品种,可短梢、中梢修剪相结合;
花序着生部位在4节上占多数,结果枝率在40-50%的品种,可以中梢修剪为主,靠主干附近下一年培养营养枝的可短梢修剪;
花序着生部位不稳定的品种,可短、中、长梢修剪相结合,优质的结果母枝可以留长梢以增加花量。
栅架多主蔓扇形整枝以长梢、中梢修剪或长梢、中梢、短梢混合修剪为主,龙干形整枝则以短梢修剪为主。
3.修剪位置
处于剪口位置的枝蔓髓部较大,组织较疏松,水分易蒸发,故修剪时剪口应距芽眼2至4厘米,这样就可以防止芽眼部位水分的蒸发而导致干枯枝。
剪口要尽量选择在与剪口芽相对的一侧。
4.确定芽量
要根据种植架式、整枝方式、树势强弱、芽眼萌发率及新梢结果枝比率来确定冬剪的留芽量。
如株距1米、行距5米的棚架,亩栽133株,预计亩产1500kg,平均每株挂果量11.28kg,即每株5㎡的棚架面上,每平方米留5-6个结果母枝。
图片
按每株有25个结果母枝计算,平均每个结果每枝留1-2个结果枝,负载量为0.45kg,就能达到产量指标。因此在冬剪时适宜以短梢修剪为主。
此时还要考虑到不同品种结果枝率的特性,如结果枝率在70%以上的品种亩留芽量一般为7000-8000个,主要是欧美种,还有欧亚种的奥古斯特葡萄、维多利亚葡萄等;
结果枝率在百分之四十到五十的品种亩留芽量为1-1.3万个,主要是欧亚种,如里扎马特葡萄、红提葡萄等;结果枝率极不稳定的品种亩留芽量为1.3-1.5万,如美人指葡萄。


相关推荐