根聚地:让根系更健康 让营养更高效

作者:《农资与市场》传媒 新媒体 2024/3/12 11:37:34
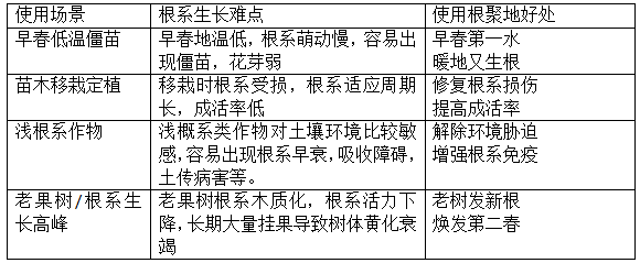
根深才能叶茂,根是作物的吸养机,只有根系健壮,作物才会健康生长。根要长得好,不仅需要矿质营养元素,还要适宜的酸碱度、良好的土壤结构、丰富的微生物等生长环境。根聚地不仅为作物提供营养,而且可通过分子机制调控根系发育,从细胞水平上影响根系生长,改善微生物生长环境,全面促进植物生根、养护根系、改善根周环境,提高营养利用率。产品介绍根聚地—营养健康  生根护根  增

根深才能叶茂,根是作物的吸养机,只有根系健壮,作物才会健康生长。


根要长得好,不仅需要矿质营养元素,还要适宜的酸碱度、良好的土壤结构、丰富的微生物等生长环境。根聚地不仅为作物提供营养,而且可通过分子机制调控根系发育,从细胞水平上影响根系生长,改善微生物生长环境,全面促进植物生根、养护根系、改善根周环境,提高营养利用率



产品介绍

根聚地—营养健康  生根护根  增产提质

图片

产品名称:根聚地

登记证号:农肥(2017)准字6672

执行标准:NY1106-2010

成分:含腐植酸水溶肥料

规格:25KG/20KG/5KG/4KG

剂型:水剂

登记作物:黄瓜、番茄等茄果类、瓜类、马铃薯、葡萄、香蕉、芒果


根聚地为高活性改性矿源腐植酸大量水溶肥料,技术上突破性解决了高含量下稳定性问题及抗硬水问题、配方科学合理,使用效果突出。



使用方法

将本品稀释300-500倍液根部施用,如冲施或滴灌,蔬菜类苗期建议使用2-3KG/亩,中后期建议使用5-10KG/亩,果树上可据树龄及长势,选择合理用量,大多植物株用1-3两,加足水量。


图片


实验案例

图片

根聚地在马铃薯上使用,防早衰,植株壮增产效果突出,商品率高,耐贮藏,平均增加产量1000斤!


关于我们

深圳润康生态环境股份有限公司(简称:润康生态,股票代码:871163)成立于2008年11月,注册资本6619万元,是深圳诺普信作物科学股份有限公司(股票代码:SZ002215)控股子公司。


润康生态利用十多年的研发积累,掌握了多种生物工程、酶工程、发酵工程及肥料增效等关键技术,是一家以功能型水溶肥、生物刺激素、生物寡糖、微生物肥料、土壤调理剂等产品研发、生产及销售、推广为一体的国家级高新技术企业,同时是广东省农业龙头企业。


公司拥有全国丰富的肥料登记资源,主推的氨基酸多肽产品“阿迈速”、腐植酸水溶肥料“根聚地”、“怡农园”均为市场知名产品,销量居于前列,其中根聚地、阿迈速多次被评为“广东省名牌产品”。近年来润康生态攻克生物寡糖领域多方面生产及应用技术,推出全新的生物寡糖品类,致力于推动作物可持续种植。


润康生态始终贯彻“生物技术推动作物可持续种植”的经营理念,坚持“以客户为中心,以奋斗者为本,以一流的产品和服务,为农户创造关键价值”的核心价值观,为种植者提供优质产品和作物技术解决方案,为成为国际一流特肥企业不懈努力。


图片



联系我们

图片

公司名称

 深圳润康生态环境股份有限公司


公司地址

广东省东莞市大岭山镇大岭山拥军路


传真

0755-27697040


技术服务电话

0755-27960059


更多详情咨询


图片

公司二维码

(本文为广告)

相关推荐