重磅!农业农村部正式发布农药颗粒剂管控公告!

作者:农业农村部 2025/6/24 11:12:47
为保障农业生产安全、农产品质量安全和农业生态环境安全,促进农药科学减量使用,针对当前农药颗粒剂产品存在的突出问题,经全国农药登记评审委员会审议,我部决定对农药颗粒剂产品采取如下管控措施。一、自本公告发布之日起,仅受理、批准特定用途的农药颗粒剂产品登记(目录见附件)。用途为目录第三项、第四项的农药颗粒剂产品,应当具有科学性、合理性、必要性,且推荐用量不高于相同有效成分其他剂型农药用药量。二、本公告发
图片
图片

保障农业生产安全、农产品质量安全和农业生态环境安全,促进农药科学减量使用针对当前农药颗粒剂产品存在的突出问题,经全国农药登记评审委员会审议我部决定对农药颗粒剂产品采取如下管控措施。


一、公告发布之日起,仅受理、批准特定用途的农药颗粒剂产品登记(目录见附件)。用途为目录第三项、第四项的农药颗粒剂产品,应当具有科学性、合理性、必要性,推荐用量不高于相同有效成分其他剂型农药用药量。


二、本公告发布前取得登记,不符合用途要求的农药颗粒剂产品,需要继续生产销售的,登记证持有人应当在2026年5月1日前申请变更登记,并按照相关规定提交申请资料。


三、本公告发布前取得登记,用途为目录第三项、第四项的农药颗粒剂产品,在登记证有效期届满申请延续时,应当提供具有科学性、合理性、必要性及推荐用量不高于相同有效成分其他剂型农药用药量的说明材料。


四、2026年12月1日起,撤销不符合用途要求的农药颗粒剂产品登记,2026年12月1日前生产的农药颗粒剂产品,在质量保证期内可以继续销售、使用。

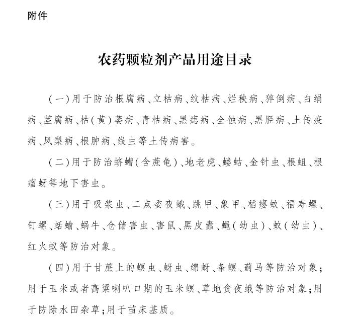
附件:农药颗粒剂产品用途目录

         

                                 农业农村部

                                 2025年5月19日 


图片
相关推荐