投资1亿!永太科技拟建1000吨BFBTF等项目

作者:中国农药工业协会 2024/8/2 9:07:17
近日,内蒙古永太化学有限公司年产1000吨BFBTF等项目环境影响报告书征求意见稿公示。建设性质:扩建建设地点:本项目位于内蒙古自治区乌海市海南区乌海高新技术产业开发区 低碳产业园,内蒙古永太化学有限公司现有厂区内。厂区中心地理坐标为东经 106°55'38.55",北纬 39°8'43.61"。建设规模及内容:本项目依托已建车间和废气、废水环保处理设施,新增设备和生产线进
近日,内蒙古永太化学有限公司年产1000吨BFBTF等项目环境影响报告书征求意见稿公示。

建设性质:扩建 

建设地点:本项目位于内蒙古自治区乌海市海南区乌海高新技术产业开发区 低碳产业园,内蒙古永太化学有限公司现有厂区内。厂区中心地理坐标为东经 106°55'38.55",北纬 39°8'43.61"。 

建设规模及内容:本项目依托已建车间和废气、废水环保处理设施,新增设备和生产线进行扩建。扩建后年新增产品 1000 吨 BFBTF(2-溴-5-氟三氟甲苯)、2000 吨 2,3,4-三氟苯 胺、2000 吨 2,4-二氟苯胺、1000 吨邻氟苯胺、1000 吨对氟苯胺和 1000 吨 3,4- 二氯苯胺以及联产 1683 吨 48%氢溴酸。 

项目投资:总投资 10000 万元,其中环保投资 100 万元,占总投资的 1%。 

占地面积:本项目占地面积 11196.8m 2,依托厂区内已建的 1220 车间、1211 车间和 1212 车间进行生产。

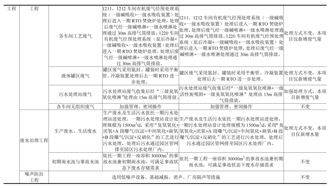
项目工程建设内容 :

图片

图片

图片

图片

相关推荐