农业农村部征求修改意见,事关农药登记试验相关规范

作者:农业农村部农药管理司 2025/12/12 10:06:18
关于征求修改《农药登记试验单位评审规则》和《农药登记试验质量管理规范》意见的通知各省、自治区、直辖市农业农村(农牧)厅(局、委),新疆生产建设兵团农业农村局,中国农药工业协会,中国农药发展与应用协会:为贯彻落实新修改的《农药登记试验管理办法》,进一步健全完善农药登记试验管理制度,拟对《农药登记试验单位评审规则》和《农药登记试验质量管理规范》作出修改,现征求你单位意见。有关意见建议在2025年12月
图片


关于征求修改《农药登记试验单位评审规则》和《农药登记试验质量管理规范》意见的通知


各省、自治区、直辖市农业农村(农牧)厅(局、委),新疆生产建设兵团农业农村局,中国农药工业协会,中国农药发展与应用协会:

为贯彻落实新修改的《农药登记试验管理办法》,进一步健全完善农药登记试验管理制度,拟对《农药登记试验单位评审规则》和《农药登记试验质量管理规范》作出修改,现征求你单位意见。

有关意见建议在2025年12月19日前通过电子邮件方式发送至pmd@agri.gov.cn。

附件:

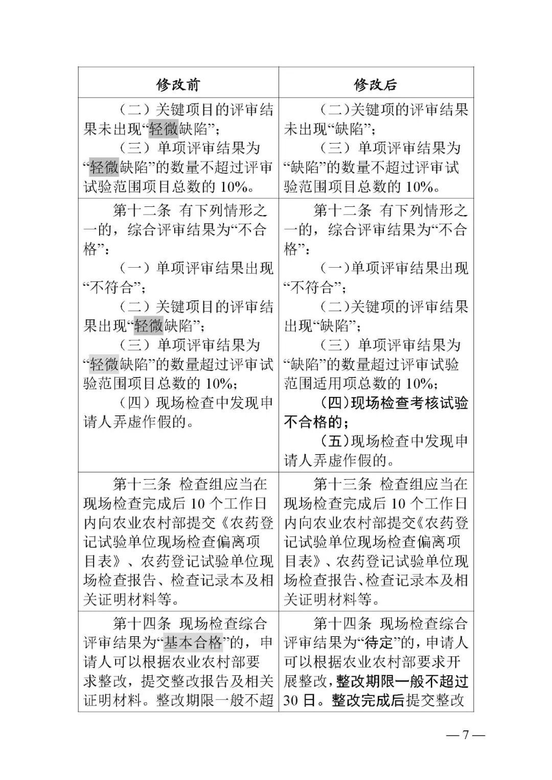
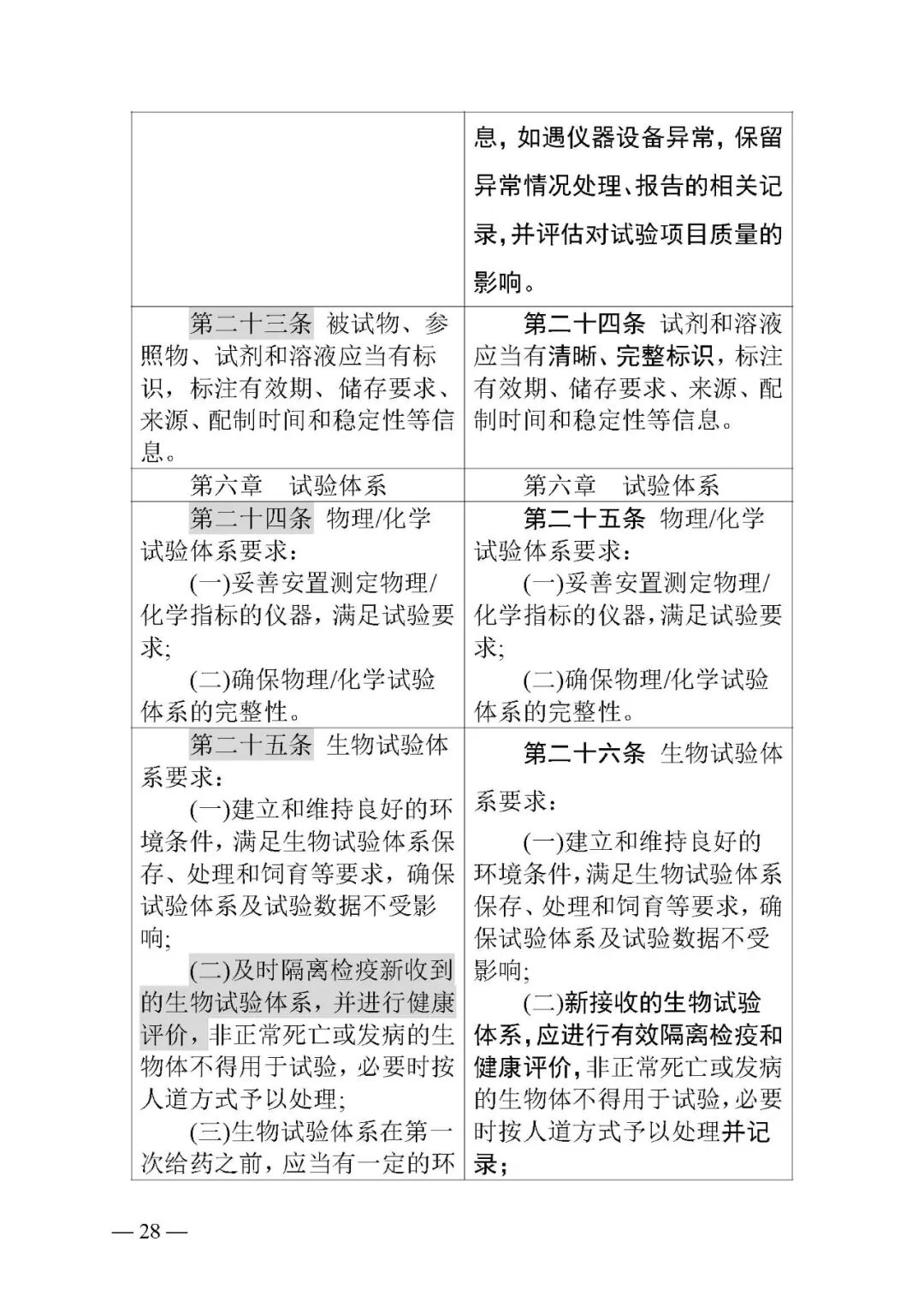
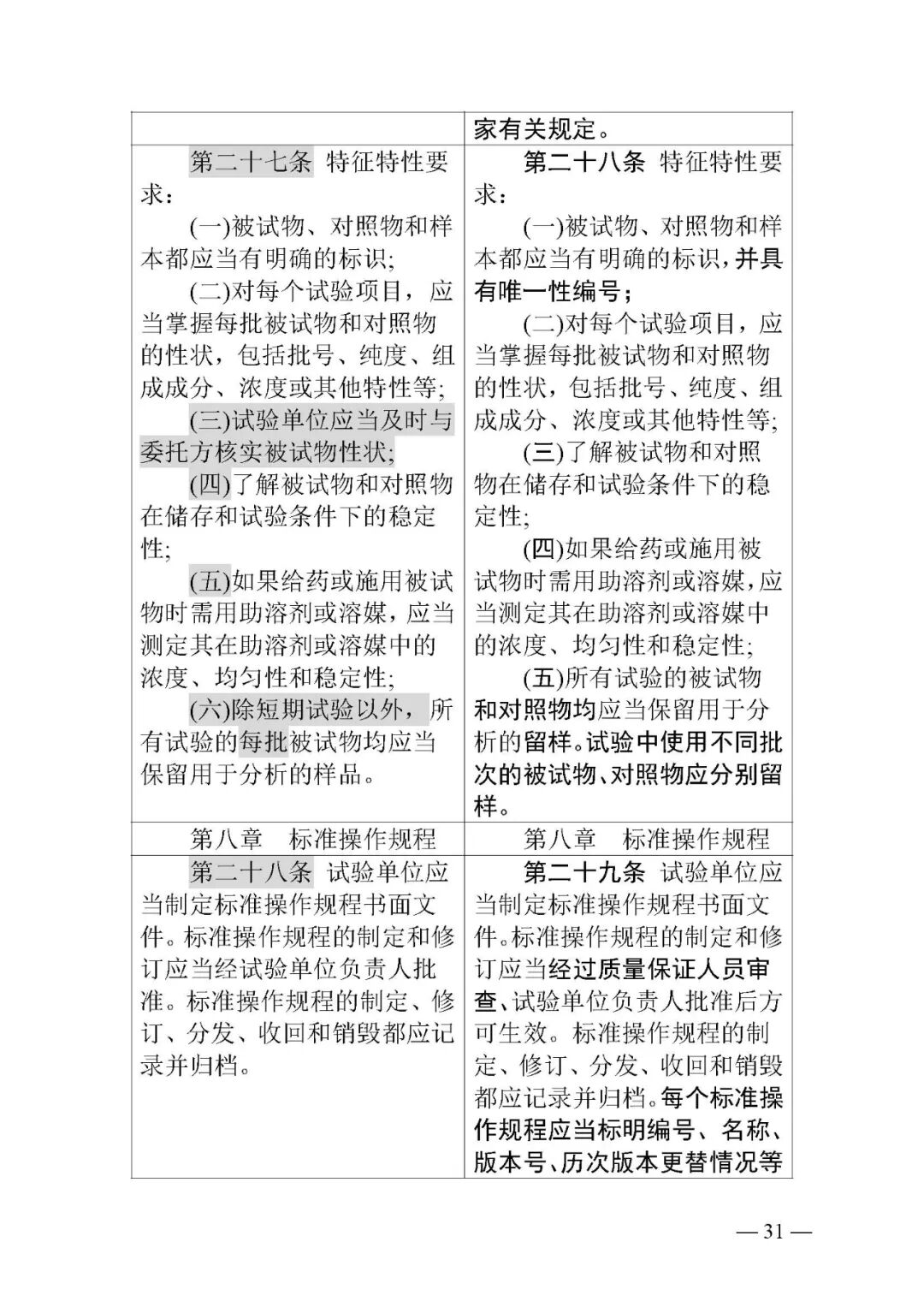
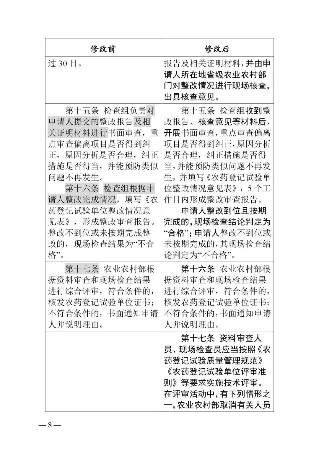
1.《农药登记试验单位评审规则》修改前后对照表

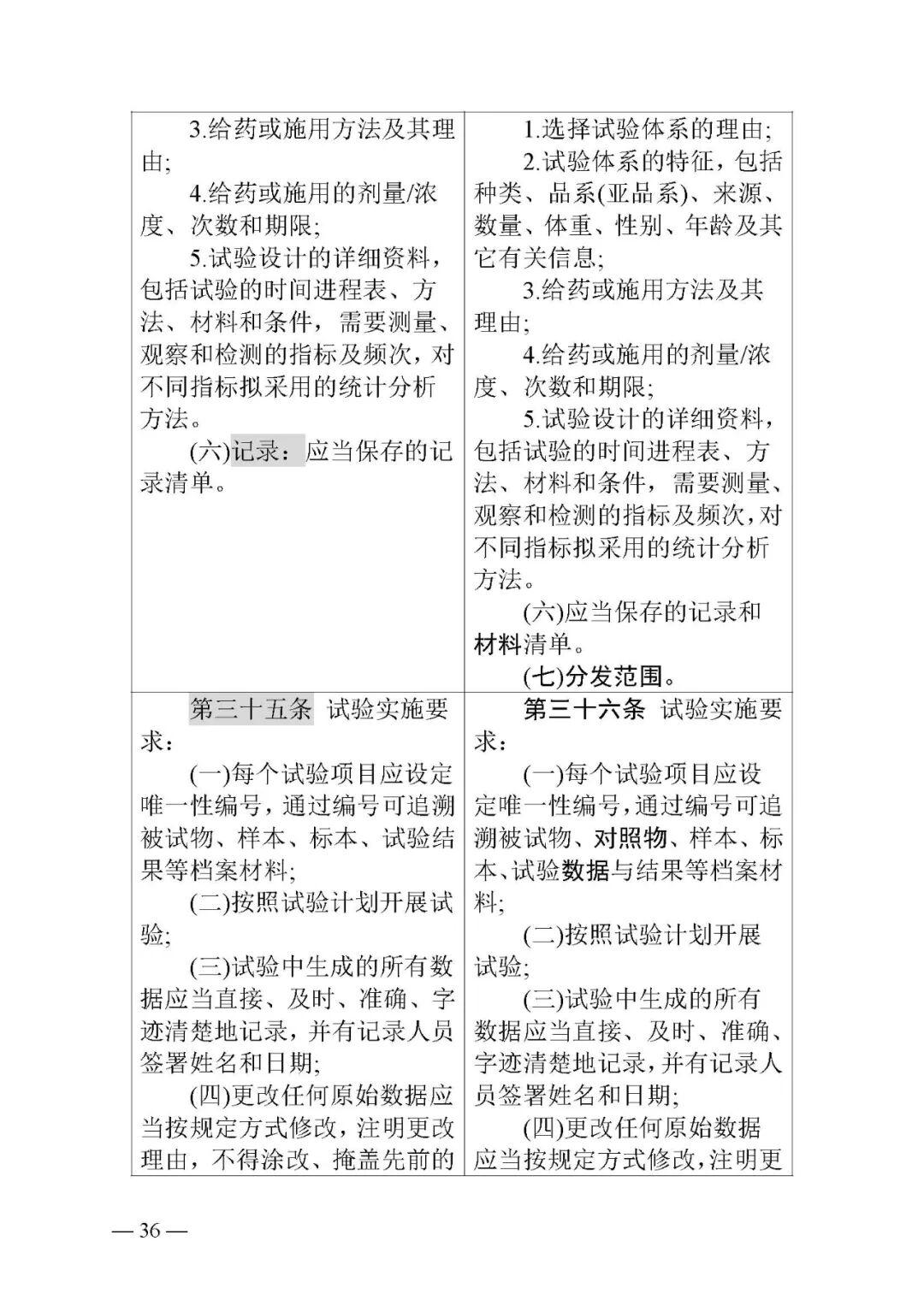
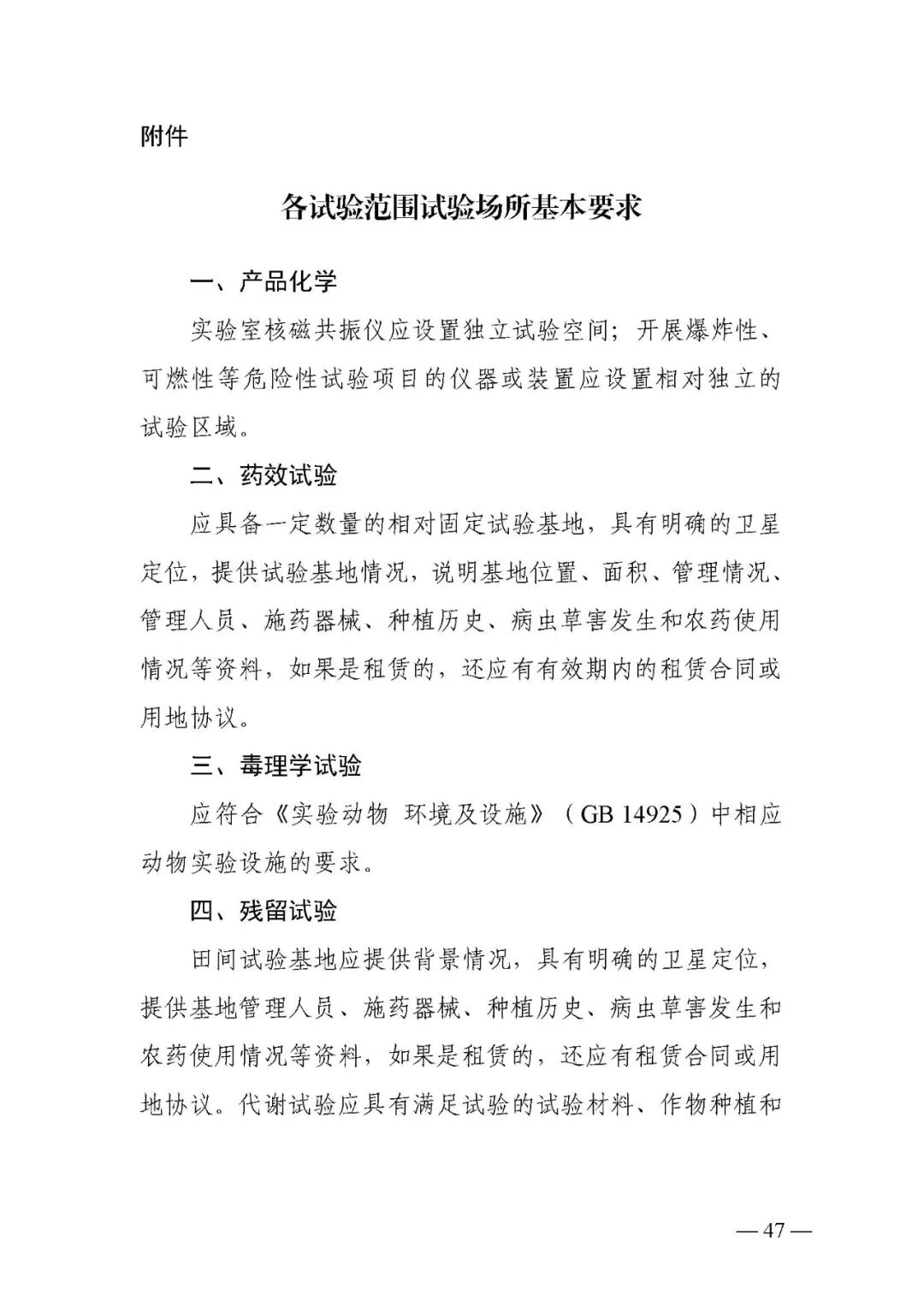
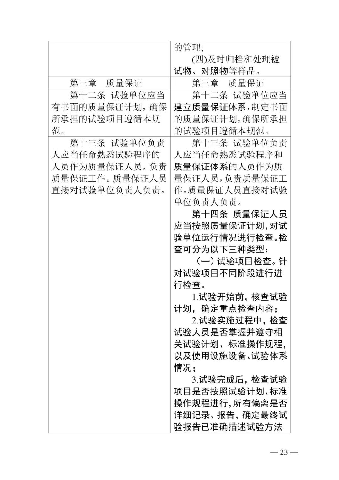
2.《农药登记试验单位质量管理规范》修改前后对照表

(详见:https://zzys.moa.gov.cn/gzdt/202512/t20251205_6479515.htm)


农业农村部种植业管理司

2025年12月4日

图片
图片
图片
图片
图片
图片
图片
图片
图片
图片
图片
图片
图片
图片
图片
图片
图片
图片
图片
图片
图片
图片
图片
图片
图片
图片
图片
图片
图片
图片
图片
图片
图片
图片
图片
图片
图片
图片
图片
图片
图片
图片
图片
图片
图片
图片
图片
图片
农资与市场官微
农资与市场传媒订阅号,在这里,挖掘行业深度,洞察前沿趋势,传递行业价值!
1102篇原创内容
公众号

相关推荐