贝莱斯芽孢杆菌K01在生物防治灰霉病的研究成果在国际期刊《应用微生物技术快讯》正式发表

作者:根力多 2023/9/11 14:05:47
近日,根力多生物科技股份有限公司与中国农业大学郭岩彬教授团队在贝莱斯芽孢杆菌K01生物防治植物灰霉病方面的成果在国际期刊上正式发表,研究成果发表在生物工程与应用微生物领域国际期刊《应用微生物技术快讯》(Applied Microbiology and Biotechnology Express,简称AMB Express),题名为“新型生防菌剂贝莱斯芽孢杆菌K01在灰霉病防治中的应用”(A nov

近日,根力多生物科技股份有限公司与中国农业大学郭岩彬教授团队在贝莱斯芽孢杆菌K01生物防治植物灰霉病方面的成果在国际期刊上正式发表,研究成果发表在生物工程与应用微生物领域国际期刊《应用微生物技术快讯》(Applied Microbiology and Biotechnology Express,简称AMB Express),题名为“新型生防菌剂贝莱斯芽孢杆菌K01在灰霉病防治中的应用”(A novel biocontrol agent Bacillus velezensis K01 for management of gray mold caused by Botrytis cinerea)的研究论文(DOI: 10.1186/s13568-023-01596-x),论文第一作者单位是中国农业大学,第二作者单位是根力多生物科技股份有限公司河北省生物肥料技术创新中心。


图片
图片

图片

灰葡萄孢菌是一种植物病原体,在植物生长周期的所有阶段都构成重大威胁。它能够感染1400多种不同的植物,给农业生产造成严重的经济损失。控制由这种真菌引起的灰霉病主要依赖于使用化学杀菌剂。然而,由于化学杀菌剂对环境和人类健康的不利影响,应用生物防治剂已成为在农业系统中,特别是在有机农业系统中控制植物病害的一种可持续的替代方法。开发一种包含杀菌特性的有效微生物策略可能是有机农业中植物采前和采后健康管理实践的一个可行选择。贝莱斯芽孢杆菌由于其丰富的次生代谢产物和对植物生长促进和抑制病害的作用,在农业应用中受到了广泛的关注。然而贝莱斯芽孢杆菌的利用主要集中在促进植物生长和植物生长过程中病害的生物防治上,对植物采后病害的生物防治研究较少。本研究通过挖掘基因组测序信息来研究菌株K01菌株的潜在益生菌能力,并通过进行植物生长促进、采前-采后病害防控等研究;明确贝莱斯芽孢杆菌K01菌株在生物肥料和生物农药等领域的应用。

对植物病原菌的拮抗实验表明,菌株K01具有广谱拮抗活性。K01对12种病原真菌的抑制率在60%以上,对小长喙菌的抑制率最高(88.1%),其次是灰葡萄孢菌(84.1%)和 破坏性炭疽菌(81.4%)(图1a和b);同时K01对根癌病菌,黄瓜角斑病菌,胡萝卜软腐果胶杆菌,大白菜黑腐病菌以及柑橘溃疡病菌等5种致病细菌也具有抑制能力。广谱的抑菌能力展现了贝莱斯芽孢杆菌K01在多种植物病害防控上应用的潜力。


图片

K01对植物病原真菌和病原细菌的拮抗活性


在植物生长促生的研究表明,采用贝莱斯芽孢杆菌K01对玉米进行浸种后,玉米幼苗的地上部干重和根系干重分别提高了29.7-42.0%和39.7-50.6%;在植物病害防控的实验表明,贝莱斯芽孢杆菌K01对番茄和辣椒叶片和果实中灰霉病的生物防治效率达到78%以上。K01对番茄和辣椒叶片灰霉病的防效分别为81.9%和87.8%;在采后病害的防控上,K01对番茄、青椒和甜椒果实灰霉病的生防效果分别为100%、80.7%和78.4%,且防治效果与化学农药多菌灵无显著差异。


图片

贝莱斯芽孢杆菌K01菌株的生物防治能力


贝莱斯芽孢杆菌K01菌株展现了的优良植物促生和病害防控能力,为解析其植物促生和病害防控的机制,分析了K01菌株促生和生防相关功能特征,包括分泌酶和代谢产物,如植酸酶、蛋白酶、纤维素酶、生长素等。结果显示:K01菌株可以有效分解植酸磷,可溶性磷的含量可达75.3 mg L-1;蛋白酶和纤维素酶活力分别为2683.2和7.6 U ml-1;合成生长素IAA的量达到5.7mg L-1


图片

生物防治相关特性的测定


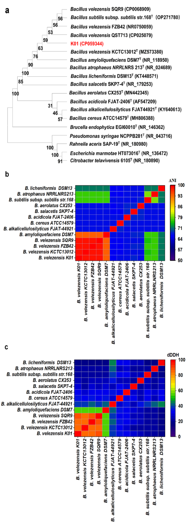
为进一步分析贝莱斯芽孢杆菌K01菌株的促生与生防功能,对K01菌株进行了基因组测序,通过基因组序列一致性分析(ANI)、DNA杂交分析(dDDH)和系统发育树分析,将菌株K01被鉴定为贝莱斯芽孢杆菌Bacillus velezensis。通过对K01功能基因组分析,结果显示,K01的基因组由一条3.93M bp的圆形染色体组成,平均GC含量为46.5%,没有任何质粒,共编码了3866个蛋白质,功能注释了3749个(97.0%)基因。在注释的基因中3131个基因参与氨基酸转运与代谢、转录、碳水化合物转运与代谢、无机离子转运与代谢、能量产生与转换、细胞壁/膜生物发生等基于基因组测序信息;其中31.3%的基因被归为代谢类基因,参与次生代谢产物生物合成转运代谢的基因有61个。利用AntiSMASH数据库,在K01基因组中预测出12个次级代谢物生物合成基因簇(BGCs),占全基因组的18.4% (724,516 bp)。在12个BGCs中,有8个对bacillibactin, bacilysin, fengycin, bacillaene, surfactin, difficidin, macrolactin H and butirosin A /butirosin B的合成起关键作用。这些基因簇包含dhbABCEF、bacABCDE、fenABCDE、bmyABCD、srfAAABACAD、dfnAYXBCDEGFHIJ、mlnABCDEFG和btrXW基因,长度分别为50,501bp、41,418bp、134,310bp、100,565bp、65,407bp、92,359bp、88,232和41,244bp。这些基因簇编码的氨基酸序列与贝莱斯芽孢杆菌FZB42和QST713的同源性分别为98.4%、98.8%、97.6%、98.2%、98.2%、98.0%、98.0%、98.1%、98.5%和98.3%、98.8%、97.5%、98.0%、98.1%、98.0%、98.0%、98.4%。

图片
图片

K01菌株基因组测序与系统发育分析


此外,基因组注释和比较基因组学还鉴定出了多个与植物生长促进和环境适应相关的基因,包括IAA合成,磷溶解,纤维素酶合成,蛋白酶合成以及鞭毛合成与趋化性相关的基因。本文证实了K01作为PGPR和生物防治剂在番茄、辣椒和玉米生产中的应用作用,结果表明贝莱斯芽孢杆菌K01具有作为番茄和辣椒灰霉病管理的一种新的生物防治剂的潜力。


1 K01基因组信息及其与贝莱斯芽孢杆菌FZB42QST713的比较结果

图片

贝莱斯芽孢杆菌K01在植物促生和病害生物防治方面的研究成果已经于2021年9月17日获得国家发明专利(贝莱斯芽孢杆菌K01及其应用,专利授权号:ZL202110114861.2),并获得农业农村部5个肥料登记证,分别为微生物肥(2022准字10694号、2022准字10695号、2023准字12418号)和土壤修复菌剂微生物肥(2021准字10579号、2021准字10580号);开发完成的菌之力、菌之冠、康蓓赖斯、茬无疾等系列产品已经在全国20余个省市自治区应用超千万亩,取得了良好的经济效益、社会效益和生态效益。

图片

论文第一作者为中国农业大学博士生薛银婷,根力多生物科技股份有限公司的黄鲲、邢明振、张云鸽、王秀艳为论文的共同作者,中国农业大学徐巧林博士也参与了论文工作,郭岩彬教授为论文的通讯作者。


论文链接:https://doi.org/10.1186/s13568-023-01596-x



相关推荐